Unleashing Clean Energy in the U.S.: Strategy Report
Summary
What is Giving Green’s vision for unleashing clean energy in the U.S.?
The U.S. is currently entering an era of growing electricity demand, energy shortages, and reliability risks. To successfully decarbonize electricity in the U.S. and bring about lasting change, decarbonization strategies must focus on meeting energy demand with clean, reliable, and cheap energy without compromise.
To meet this vision, we highlight two initial pillars of work that require philanthropic support: (1) commercializing and deploying clean firm power and (2) addressing barriers to clean energy deployment. These pillars address the key challenges with rapidly scaling clean and reliable energy to meet growing energy demand.
What is clean firm power, and why is it important?
Clean firm power refers to technologies that can produce electricity on demand and over long periods of time without emitting greenhouse gases, such as geothermal power and nuclear fission.
Many new and advanced versions of clean firm technologies, which have the potential to drive the mass deployment of clean firm power, are in earlier stages of development and share similar challenges. These technologies, however, are crucial to successfully creating a zero-emission grid that does not rely on a costly and unrealistic overbuild of renewable energy resources and grid infrastructure.
Unfortunately, many existing philanthropic efforts have been siloed to specific clean firm technologies rather than focusing on building solutions that tackle shared challenges across clean firm technologies.
To take advantage of current bipartisan support for innovative clean firm technologies and advance clean firm power as a whole, philanthropic efforts must incorporate solutions to shared challenges and, in turn, support the progression of a variety of clean firm technologies.
What do our findings indicate to be the most promising philanthropic pathways for supporting clean firm power?
At a high level, we identified several different challenges that hold back the deployment of various clean firm technologies. While all of these are important, we prioritized four challenge areas and subsequently four different clean firm philanthropic strategies based on their scale and feasibility:
- Opening new sources of financing
- Advocating for market and grid regulatory reform
- Building demand support
- Supporting RD&D and innovation for clean firm technologies
What are barriers to clean energy deployment, and why are they important?
Many challenges hinder the deployment of clean energy, but we found three major barriers that could prevent clean energy from being deployed:
- Project delays and cancellations due to federal permitting
- Local permitting and siting restrictions preventing the deployment of clean energy
- Long wait times and a challenging process to interconnect a clean energy project onto the grid
If these barriers are not addressed, it will be challenging to meet future electricity demand while also reducing emissions.
What do our findings indicate to be the most promising philanthropic pathways for addressing barriers to deployment?
A majority of the challenges experienced across the three barriers to clean energy deployment are related to policies. As a result, the most promising way for philanthropy to address these barriers is to support the research and development of new policies and educate policymakers on the risks of harmful policy practices.
Additionally, as of 2025, this philanthropic pathway can take advantage of several windows for policy progression fueled by bipartisan support for the removal of barriers to the construction of infrastructure.
What are the key uncertainties and open questions?
Our key uncertainties relate to the ability of specific clean firm technologies to mature and reduce in cost quickly, and the political environment that could dictate the likelihood of policy solutions and additional barriers to clean energy deployment.
What is the bottom line, and what are the next steps?
Given the trend of increased electricity demand, the large source of emissions from the U.S. grid, and the potential technological and strategy spillover to other countries, we believe that decarbonizing and modernizing the U.S. grid must be a philanthropic priority.
As a result, we recommend that philanthropists fund organizations that are working towards addressing the challenges and barriers explained in this report, and consider grants aligned with the strategies we have laid out.
The findings in this report will inform the grantmaking strategy for the Giving Green Fund and our list of Top Climate Nonprofits. We plan to continue to explore other potential major challenges to unleashing clean energy in the U.S. that are not yet covered in this report. Therefore, donors interested in progressing this work can choose to donate directly to the Giving Green Fund.
This report was last updated in November 2025.
This is a non-partisan analysis (study or research) and is provided for educational purposes.
Questions and comments are welcome at hello@givinggreen.earth.
Cover image: Matthew Henry, Unsplash
Preamble
The Unleashing Clean Energy in the U.S. report was written during the summer of 2025, as the 119th U.S. Congress and the Trump Administration passed the One Big Beautiful Bill Act (OBBBA), rescinding and altering many of the climate incentives passed by the Inflation Reduction Act (IRA). The climate advocacy path for many in philanthropy is unclear, and the vision of a zero-emission electricity grid seems like a hope of the past. In this report, however, we lay out the major challenges to realizing a zero-emission grid and how philanthropy can make meaningful progress under the current and future administrations towards removing these barriers and building a clean, cheap, and reliable U.S. grid.
Introduction
Key ideas: Giving Green’s vision for unleashing clean energy in the U.S.
1. Rising demand: The current grid capacity must nearly double by 2050, largely due to electrification and energy-hungry data centers. To meet this demand, we need rapid clean energy deployment.
2. Reliability at risk: Extreme weather, data center loads, and aging infrastructure threaten grid stability, making reliability and resilience as important as decarbonization.
3. Giving Green’s clean energy vision: We envision an evolution of the U.S. grid towards zero-emission electricity that can a) reliably meet the needs of the country in the face of growing threats, and b) provide cheap energy to meet the growing demands of the 21st century without compromise.
4. U.S. leverage: The U.S. is a focus country because it is the world’s second-largest emitter and is a hub for technology innovation. We think U.S. progress can drive both domestic and global decarbonization.
5. Our philanthropic focus: We recommend that donors prioritize scaling clean firm power (such as nuclear and geothermal energy) and removing deployment barriers to renewable energy (such as solar and wind).
The Path to Cheap, Clean, and Abundant Energy
Decarbonization requires the electric grid to rapidly move to carbon-free generation while transitioning other forms of energy to electricity. As a result, many philanthropic strategies have focused on bringing U.S. grid emissions to zero or net-zero. Giving Green believes this is essential, but only part of the equation to securing meaningful emission reductions.
The ongoing geopolitical challenges and ever-evolving political dynamics of this decade have proven that we must build towards a more encompassing vision beyond emission reductions to build successful and long-lasting climate interventions. Decarbonization strategies should not have to compete with other priorities, and instead, they should focus on modernizing the U.S. grid to incorporate various country priorities.
As a result, we envision an evolution of the U.S. grid towards zero-emission electricity that can a) reliably meet the needs of the country in the face of growing threats, and b) provide cheap energy to meet the growing demands of the 21st century without compromise.
To reach this outcome, clean energy sources will need to:
- Outcompete existing greenhouse gas-emitting generators as well as any new generators that may be proposed, all while ensuring that the cost of clean electricity is low enough to spur economic growth.
- Be deployed at a rate fast enough to meet the growing electricity demand driven by a wave of new data centers and the electrification of different technologies, without presenting itself as a roadblock to these industries.
- Emphasize resilience and reliability, ensuring that the grid’s evolution towards decarbonization never becomes a hindrance.
By working towards this vision, we believe that any decarbonization progress made will be less likely to be at the mercy of partisan retaliation and more likely to have long-lasting success.
Why U.S. Climate Action Matters
In 2023, U.S. greenhouse gas (GHG) emissions were roughly 5.89 billion tons of CO2e, or 11% of global emissions, making it the second largest global GHG emitter.1 While this is significant, U.S. emissions have been slowly declining, seeing a decrease of 16% since 2007. Despite this existing downward trend, we believe that focusing philanthropic efforts on the U.S. could lead to additional in-country reductions as well as global emission reductions due to the country’s central role in decarbonization and political motivation to drive energy security.
Exporting Innovation, Advancing Climate Goals
Historically, the U.S. has been the hub for technology innovation, and while it is no longer the sole leader, the U.S. still excels at innovation. It is well-positioned to make many breakthroughs that could be passed on to other countries. Additionally, new policies and grid-operating strategies tested in the U.S. could be similarly disseminated across the globe. While there have been policy setbacks, the U.S. still has the right environment to make progress and continue to be a global leader on decarbonization, especially in an age where geopolitical conflicts have divided global partnerships.
Navigating Grid Decarbonization in a Divided Political Era
Under the Trump administration, climate change has once again become politically divisive, meaning some tactics of the past are no longer adequate. While this will slow climate efforts, there are still opportunities through other bipartisan policy priorities that can drive the decarbonization of the U.S. grid.
For example, due to growing geopolitical tensions, U.S. energy dominance and the country’s energy security are becoming federal bipartisan priorities. While these may mean different things to each political party, there are still commonalities between what each side of the aisle would like to accomplish, including removing barriers to construction, having low-cost domestic energy, and reviving U.S. industrial sectors. Across these different priorities, there is the potential to make progress on grid decarbonization–whether under the Trump or future administrations–by passing legislation that is not framed explicitly as pro-climate.
Beyond the federal level, significant grid decarbonization progress can be made at the regional, state, and local levels, now and in the future.
Together, we believe that while the change in the U.S. political environment has caused setbacks in domestic climate efforts, there are several areas where philanthropy can drive decarbonization on the grid.
Understanding the U.S. Power Grid
Bridging the Clean Energy Supply-Demand Gap
Until recently, progress in U.S. electricity decarbonization was driven by replacing aging or uncompetitive GHG-emitting generators with cleaner energy sources. This was possible because electricity demand remained fairly consistent over the last decade, seeing only a 0.1% demand growth between 2005 and 2020.2 However, demand is not expected to stay stagnant. Since 2020, electricity consumption has risen and is expected to continue to grow at “an average rate of 1.7% per year” by 2026.2 Increased electricity demand is not expected to be a short-term phenomenon. By 2050, total electricity demand is expected to go from around 4,000 TWh in 2024 to roughly 7,000 TWh, with peak demand also increasing from 800GW to around 1,200 GW.3 In the next ten years, a large amount of this growth will be driven by data centers, adding 200 to 250 TWh of electricity consumption. In the long term, however, demand growth will additionally be driven by the continued electrification of the transportation, industrial, and commercial sectors. To meet this increased demand, installed grid capacity will have to reach between 2,500 GW and 3,000 GW, nearly double the current grid capacity (Figure 1).4

To decarbonize the grid, we must continue to replace existing capacity and simultaneously double total capacity by adding new clean generation onto the grid. While this is extremely challenging on its own, this becomes even more complicated when considering that a major source of demand from AI data centers will require consistent power 24/7 to ensure their operations go uninterrupted.6 As a result, to meet this demand, data centers will be unable to solely rely on variable renewable energy (VRE), such as solar and wind. Instead, these projects will need to rely on a mix of VRE plus energy storage, natural gas, nuclear, geothermal, and other firm power sources.7
Unfortunately, the U.S. is not integrating new clean energy resources quickly enough to meet such a quick spike in demand while also replacing retiring generators.8 The same goes, however, for firm energy resources such as natural gas turbines, which are facing supply chain constraints and leading to new projects being pushed back to 2028 and beyond.9 This mismatch in supply and demand, especially from data centers, is already starting to increase electricity prices, and it is expected to worsen in the coming years since the ramifications of recent supply challenges will take a few years to fully impact electricity prices. All of these new challenges are also coming at a time when electricity is becoming more expensive because of upgrades needed to maintain an aging grid and investments required to repair and prevent additional grid damage from the increase in natural disasters.10 All together, increased electricity prices have the potential to slow economic growth in the country and hinder the decarbonization of new and existing industries.
Ensuring a Stable Grid as Clean Energy Scales
While we must focus on meeting demand with clean energy resources, it is similarly crucial to consider how grid reliability will change as we shift towards a larger buildout of clean energy. In this context, grid reliability refers to three different characteristics: resource adequacy, operational reliability, and resilience (Figure 2).11

Some of the reliability challenges the grid faces today are severe outages caused by extreme weather events (resilience), lowered grid stability because of the unique and rapid power usage of data centers (resource adequacy), and the quick reduction of power output from inverter based resources (IBRs), such as solar and wind, after there is a disturbance, like a large generator going offline, worsening the grid’s stability even further (operational reliability).13 These generation-related challenges, along with a host of additional challenges such as inadequate and aging transmission and distribution infrastructure, are what have led to the American Society of Civil Engineers giving the U.S. grid a D+ rating.14 As we continue to build out clean energy, it is crucial that current and future reliability challenges, such as a reduction in grid inertia, are addressed to both meet the needs of the future and ensure the U.S. can continue decarbonizing the grid.15
The Pillars to Unleashing Clean Energy in the U.S.
To successfully spur the modernization of the U.S. grid and unleash clean, cheap, and reliable electricity, philanthropy must focus on impactful strategies that address the major barriers to the growing supply and demand imbalance and grid reliability challenges.
In the following sections, we cover the two initial pillars we view as necessary to securing this vision: (1) commercializing and deploying clean firm technologies and (2) addressing clean energy deployment barriers. We prioritized these pillars based on our research prioritization dashboard, in which we compared various impact areas based on scale, feasibility, and funding need.16
We acknowledge that this is not a complete list and there are other potential pillars that we would like to explore further in the future, such as innovation policy and advanced transmission technologies.
1Jones et al. (2024) – with major processing by Our World in Data
2U.S. Energy Information Administration (EIA), 2025
3While total electricity consumption in 2050 is projected to be around 7,000 TWh, net consumption in 2050 could be closer to 5,672 TWh when considering gains in efficiency. This is still a 69% increase in consumed electricity compared to the net electricity consumption in 2024. NEMA, 2025;ICF, 2025
5ibid.
6“Data centers can impact regional grids given the steep increases in load size, may be geographically constrained due to latency requirements, and often require firm power sources to operate continuously.” U.S. Department of Energy (DOE), n.d.
7While data centers can be powered by a combination of battery energy storage systems (BESS) and VRE, they will still require additional firm resources to ensure they receive 24/7 power. If BESS were overbuilt, it may be able to provide 24/7 with VRE, but this may present price competitiveness and land resources challenges.
8In 2024 44.7 GW of solar and wind capacity was added to the grid. This is a record high but it still is not fast enough. U.S. net electricity demand is expected to rise by 423 TWh between 2024 and 2030. If the U.S. were to deploy solar and wind at the same 2024 rate every single year then it could meet demand needs in 2030 (This is assuming both the solar and wind operate a capacity factor of 20%, and does not consider the energy storage that would need to be deployed to be able to shift such high level of demand). Maintaining the 2024 rate of deployment, however, is not feasible ever since the passage of OBBBA. Additionally, this does not take into account replacing 40GW of baseload capacity expected to retire between now and 2030. Deployment data: WRI, 2025; demand data: NEMA, 2025; Post OBBBA projected deployment rates: BloombergNEF, 2025; Retirement data: ICF, 2025 (p.9)
9“Three companies will need to supply most of the historic demand for new gas plants: GE Vernova, Siemens Energy, and Mitsubishi Power — who together serve over 75 percent of projects under construction. Booming demand for turbines has led each of these companies to report extended delivery timelines. Mitsubishi states that turbines ordered today will not be delivered until 2028–2030. Siemens reports a record backlog of €131 billion (US$148 billion). And GE Vernova has announced new turbines will not be available until late 2028 at the earliest.” RMI, 2025
10“Data centers added $9.4 billion in costs last year, according to an independent market monitor.” Heatmap, 2025
11Resource Adequacy (RA) - the ability for the grid to maintain electricity supply to meet demand during expected or unexpected outages; Operational Reliability - the ability for the grid to maintain level power and avoid equipment damage during a disturbance, such as a power plant or transmission line failing; Resilience - similar to RA, but refers to the grid’s ability to withstand and recover from extreme events. NREL, 2024
13North American Electric Reliability Corporation, 2025
14American Society of Civil Engineers, 2025
15It is important to consider potential new reliability challenges that may be caused as we deploy more clean energy resources. For example, as fossil fuel generators are increasingly retired and replaced with IBRs, the grid's inertia will lower, meaning it could be harder to respond to a drop in frequency caused by a grid disturbance. IBRs do have the ability to immediately react to a drop in frequency and stabilize it, but it is uncertain whether they could completely replace the traditional grid inertia provided by fossil fuel generators. Potential challenges like this require additional work to better understand how the grid of the future will function and what needs to be done to ensure it is reliable. Energy Innovation, 2025
16We selected clean firm on the basis of our previous assessment of next-gen geothermal and nuclear power. We have combined them in this report due to their shared challenges and because we see broader opportunities that can support clean firm power as a whole.
Commercializing and Deploying Clean Firm Power
What is Clean Firm Power, and Why Do We Need It?
Key ideas: Clean firm power
1. Complement to renewables: Clean firm power refers to carbon-free electricity generators that reliably and consistently produce power on demand (e.g., nuclear, geothermal). Clean firm power helps the grid run reliably even when there are long periods of low power from variable renewable energy sources (VRE) such as solar and wind.
2. Avoiding overbuild: Without clean firm power, the U.S. would need to overbuild VREs, storage, and transmission, leading to higher costs and land-use challenges. It is also unclear whether such an overbuild would be feasible due to grid-balancing requirements and transmission constraints.
3. Scale needed: Net-zero models show that the U.S. must quadruple clean firm power (700-900 GW by 2050) to meet future demand.
4. Philanthropy’s role: Philanthropy can de-risk early-stage clean firm technologies, push for markets to reward reliability, and help policymakers develop a stronger understanding of clean firm power’s critical role on the grid.
5. Urgency: Work on clean firm power must start now so that technologies are ready for large-scale deployment in the coming decades.
Clean firm power refers to carbon-free electricity generators that reliably and consistently produce baseload power on demand. Examples include nuclear fission and fusion; geothermal; long-duration energy storage (LDES); natural gas with carbon capture, utilization and storage (CCUS); and hydropower. Each example has its distinct advantages and disadvantages (Figure 2).17 This class of electricity generators is crucial to providing a source of baseload power that ensures the grid runs reliably even when there are long periods of low power from variable renewable energy sources (VRE) such as solar and wind. We view clean firm power and VRE as complementary and think both are essential to building out a zero-emissions grid.

In general, an energy portfolio that includes clean firm power provides a more feasible pathway to net-zero emissions than one based on VRE alone. For example, the National Renewable Energy Laboratory (NREL) found that in least-cost scenarios for a 100% clean grid, solar and wind would provide 60–80% of electricity.19 In each scenario, clean firm power met the rest of the electricity demand, with each of the four core scenarios showing growth in nuclear, hydropower, and geothermal.20 A separate study found that adding at least one type of clean firm power can overcome reliability challenges and reduce electricity costs.21
Without clean firm technologies, the U.S. would have to overbuild VRE, storage, and transmission to the point where 35% to 50% of capacity would not be used unless there is an unusual and extreme period of high demand.22 While this would be wasteful and costly, it may not even be feasible due to the land requirements needed to overbuild that much VRE.23 Overall, several models suggest the U.S. must quadruple clean firm power—adding 700–900 GW by 2050—to support renewables and rising demand (Figure 4).24

We think philanthropy can play an important role in supporting both VRE and clean firm power. However, we have a special focus on clean firm power for several reasons:
- Clean firm power lacks commercial momentum: Solar and wind are both mature technologies and have dramatically decreased in cost over the last fifteen years, making them commercially competitive in many markets.26 In comparison, clean firm power—especially more nascent forms of technology—is less mature, higher risk, and harder to finance. We think philanthropy could help derisk these newer technologies.
- Clean firm power would benefit from more market support: Clean firm power provides systems-level reliability, dispatchability, and grid stability that are not yet well-compensated in current markets. We think philanthropy (via policy advocacy) could be well-positioned to ensure that these attributes are recognized and rewarded.
- Clean firm power is needed for a functioning grid and needs work now: To meet climate targets and meet grid demand, we need to start developing these technologies so that they can be deployed in the coming decades.27 Delaying this work could lead to missed decarbonization goals, supply chain issues, and higher costs in the future.28
- Clean firm power is not well understood by philanthropy, non-governmental organizations, and policymakers: There is room to educate different groups that are working towards decarbonizing and modernizing the U.S. grid on the role clean firm resources can have. Many existing efforts are siloed to single technologies and fail to support other clean firm technologies that could similarly provide the crucial services needed to decarbonize the U.S. grid.
Technologies of Focus
We focus on nuclear fission and next-generation geothermal, based on our assessment of their scale, feasibility, and funding need. Giving Green has previously focused on both of these technologies because, despite different maturity levels, they both have the potential to provide cost-competitive clean firm power and face similar challenges to commercialization. We also believe that there is bipartisan support for these technologies that will lead to long-lasting progress. Even with the current administration taking a step back on climate policies, we believe there are opportunities and a willingness to advance these technologies. For example, U.S. Secretary of Energy Chris Wright has come out in favor of nuclear and geothermal and helped maintain tax incentives for them as other clean energy credits were cut.29 For more information on nuclear fission and next-gen geothermal, please see Appendices A and B.
Despite focusing on specific nuclear fission and next-generation geothermal challenges, we also believe that there is a gap in general clean firm power support that must be met if we are to build a reliable zero-emission grid. As a result, Giving Green sees the opportunity for philanthropy to drive general and collaborative clean firm efforts that will support the deployment of many different technologies and ensure critical grid services are provided.
While we do not currently focus on other specific clean firm technology challenges, such as LDES, CCUS, or nuclear fusion, we may focus on them in the future. To better understand our reasoning for deprioritizing these technologies for now, please see Appendix C.
While Giving Green believes that nuclear fission and geothermal require additional philanthropic support to drive their development and deployment of both technologies, we also strongly believe that philanthropy needs to support technology-agnostic efforts that will advance the deployment of various clean firm technologies as a class.
Despite their differences, many clean firm technologies face similar challenges that keep them from being widely integrated onto the grid. General clean firm efforts, in our experience, however, have been overlooked by the philanthropic community and nonprofits. Instead, most efforts have been siloed to a specific technology, meaning similar efforts made in support of different clean firm technologies have not been coordinated or built to be greater than the sum of their parts. In an effort to shine a light on areas where philanthropy can support various clean firm technologies, we introduce challenges that several clean firm technologies face, and propose which ones we think should be prioritized (Table 1).
Challenge Areas for Clean Firm Power
Key ideas: Challenges and opportunities for clean firm power
1. Opening new sources of financing: Clean firm technologies often struggle to secure competitive financing due to first-of-a-kind risks, high upfront capital costs, and megaproject complexities. Philanthropy can address these challenges by enabling risk-sharing tools and innovative finance structures, boosting investor confidence.
2. Advocating for market and grid regulatory reform: Current electricity markets, planning models, and cost metrics undervalue the reliability and long-duration services of clean firm technologies, creating structural barriers to their deployment. Philanthropy can support efforts to modernize market rules, modeling, and valuation methods.
3. Building demand support: Unlike solar and wind, clean firm power lacks strong demand signals. Having a clear and long-term demand signal could encourage manufacturers to invest in the manufacturing needed to build clean firm technologies. Philanthropy can play a key role in advocating for policies that aggregate demand, reduce first-mover risks, and connect suppliers with buyers and investors.
4. Ensuring a robust and resilient supply chain and workforce: Nuclear, LDES, and next-gen geothermal face shared challenges like reliance on limited suppliers and shortages of skilled labor. Philanthropy can help build a more robust and resilient supply chain and workforce by researching vulnerabilities, advocating for protective policies, and supporting workforce attraction and training.
5. Addressing permitting and siting challenges for clean firm power: Lengthy, unpredictable permitting processes and limited regulatory capacity are barriers to deploying clean firm technologies. Philanthropy can support advocacy around streamlining processes and strengthening regulatory capacity. We explore permitting and siting in greater detail in our second pillar.
6. Supporting RD&D and innovation: Clean firm technologies need RD&D and innovation to cut costs, boost efficiency, and decrease risks. Philanthropic support for research can catalyze additional funding, while policy advocacy can unlock federal funding.
Opening New Sources of Financing
Many clean firm technologies face challenges in attaining competitive financing for projects, making it difficult to build a single facility, let alone several. There are various reasons for this:
New technologies face financing risks: A major reason why most clean firm technologies struggle to attain financing for projects is that they are a new or first-of-a-kind (FOAK) technology. FOAK projects tend to be too high-risk to attract normal project debt financing. Indeed, banks and other forms of private capital are typically only willing to take on risk and finance a project once a technology has been proven. In other words, the technology needs to have proven its capabilities with a sufficient number of projects already integrated onto the grid and a depth of performance data.30 As a result, clean firm companies must look elsewhere, such as the government, equity investors, corporate venture funds, and others, for funding to demonstrate and commercialize their technology.
Ensuring these sources of funding remain open, finding new creative financing mechanisms, and socializing the benefits of clean firm technologies will be crucial to their success.31 Without sufficient sources of funding, it will be challenging for any of these technologies to become commercialized and deployed at scale. For example, next-gen geothermal will need roughly $20 to $25 billion in investments across different geologies, and advanced nuclear will need to build 5 to 10 projects of a singular reactor design to pull the technology out of the FOAK stage and to the nth-of-a-kind (NOAK) stage.32
Clean firm technologies tend to have high upfront costs: An additional challenge with financing many of these FOAK projects is that clean firm technologies tend to have high upfront capital expenditures (CAPEX), especially when compared to other clean generation technologies like solar and wind. This is in part because technologies such as nuclear, geothermal, and CCUS are larger-scale technologies, but it is also because technologies like LDES need to make large CAPEX investments to build out their supply chains and new manufacturing facilities.33 Having a larger CAPEX upfront means that more capital needs to be raised and could pose another barrier to deployment. It can also make clean firm technologies seem less competitive than other clean energy technologies, despite having a different operating lifetime. For example, while a nuclear reactor has very high CAPEX at the beginning of the project, it has a much longer lifetime than other clean energy technologies, such as solar and wind. However, these technologies are still compared over a shorter 20-year period, which does not account for the amortization and cost benefits seen over the 80-year lifetime of a nuclear reactor.34 Shifting how our current financing and grid planning services view the upfront costs of clean firm technologies will be crucial to their success.
Role for philanthropy: Opening new sources of financing
Financing is a large barrier to clean firm deployment, and there are multiple pathways philanthropy can take to alleviate it. First, ensuring that existing forms of risk-tolerant financing from government agencies are maintained intact or even expanded can be crucial. Second, philanthropy can support the creation of innovative financing tools or partnerships that do not already exist but could reduce risk or congregate new sources of funding.
Below, we share a non-exhaustive list of philanthropic efforts that help open new sources of financing:
1. Advocating for federal risk-tolerant financing sources.
2. Researching and advocating for risk-sharing instruments, such as insurance products.
3. Developing and advocating for project finance and offtake innovations.
Megaprojects carry larger risks: Larger projects, referred to as megaprojects, also have challenges attaining sufficient funding to complete construction because of the complexities associated with building something so large. Many times, megaprojects will cost more than expected, and this risk of cost overruns is a major concern for many potential investors. This is especially true for larger-scale nuclear projects.35 While some level of this challenge may never be resolved, there are best practices that could share existing risk across investors to make it more feasible to invest in megaprojects and mitigate the risk of delays and cost overruns.36
Advocating for Market and Grid Regulatory Reform
Electricity markets and existing regulatory schemes are not built to accurately value or compensate for the various services clean firm technologies provide, all while emitting zero emissions.
To start, many utilities use modeling methodologies for power system planning and analysis that do not sufficiently value the need for firm and dispatchable power.37 For example, many capacity expansion models (CEMs), which are used to conduct grid planning, only consider LDES’ ability to store energy for a day, which does not capture the value and services this class of technology provides over multiple days or seasons.38 As a result, LDES technologies will never seem like a competitive option because utilities are not modeling their services accurately.
In addition to modeling, standards used to compare the competitiveness of different energy assets do not fairly represent the firm and dispatchable characteristics of clean firm technologies, and as a result, they do not accurately compare different assets.39 For example, the levelized cost of energy (LCOE), an energy comparison standard, spreads costs over a period of 20 to 30 years rather than the actual lifetime of a clean firm technology, meaning costs are not correctly distributed over the lifetime of some clean firm technologies.40 Additionally, LCOE does not take into account the total system costs of a technology. In other words, it does not include the cost to make power firm or the costs associated with delivering that power.41 If you were to use a full-system LCOE to take into account all of these additional costs, technologies such as solar and wind would seem less competitive. For example, in Figure 4, the full-system LCOE of solar and wind is much higher than their LCOEs, while the full-system LCOE of nuclear is much closer to its LCOE. This shows that there are gaps in the tools used to compare the cost-competitiveness of generation technologies, meaning we are not giving clean firm technologies like nuclear a fair shot.

Models and standards that are currently utilized make it challenging for clean firm technologies to be selected when planning a project. Even if a clean firm technology is selected, it may still face additional challenges because of a lack of financial compensation for its services. Existing electricity market mechanisms are not built with clean firm technologies in mind, and as a result, they fail to create a market where clean firm technologies can compete against other technologies.43 For example, wholesale markets that set short-term prices give technologies that can produce short bursts of energy at a low cost an advantage over clean firm technologies, such as nuclear, that provide competitive energy over longer periods. This could ultimately make it harder to build clean firm resources and ultimately lead to inefficiencies on the grid.44
However, some clean firm technologies even have trouble in wholesale markets that focus on buying firm power through mechanisms like a capacity market. This is because these market mechanisms tend to only focus on power bids between four and six hours of firm power, meaning the long-term dispatchable services provided by clean firm technologies are not fully valued.45 If capacity markets switched to products that lasted longer, clean firm technologies' value would be better recognized in the market.46 Additionally, some clean firm services, such as reliability and transmission benefits, are not valued when planning what and how much additional energy capacity the grid needs, and even once a clean firm technology is built, these types of services are not financially compensated by electricity markets. This is another significant loss of value and revenue that could make clean firm technologies like LDES more competitive when compared to other generation technologies.47
Altogether, U.S. energy markets need to be modernized to ensure that they are being built for a net-zero grid of the future. Subsequently, they need to accurately value and compensate for the tools needed to get us there.
Role for philanthropy: Advocating for market and grid regulatory reform
Reforming market and grid regulations will require the input of industry, but would also greatly benefit from philanthropic support. For example, philanthropy can support policy development that allows equitable competition across various technologies, not just one, or ensure that regulatory efforts sufficiently consider climate and decarbonization dynamics. Without philanthropic support, market and grid regulatory reform will also happen at a slower scale, limited to areas where industry is willing to risk valuable resources on advocacy.
Below, we share a non-exhaustive list of philanthropic efforts that can help advocate for market and grid regulatory reform:
1. Advocating for investor-owned utilities, Public Utilities Commissions (PUCs), Regional Transmission Organizations (RTOs), and Independent System Operators (ISOs) to use better data and modeling practices that will uncover reliability challenges and solutions, such as clean firm technologies, that can help.
2. Advocating for metrics that better capture the value that clean firm power brings to power markets.
Building Demand Support
While there has been growing demand for solar and wind energy due to their steep declines in cost, we have not seen the same level of demand growth for clean firm power. Data centers are a possible exception to this, but as AI demand has increased, so have tech companies’ emissions as they look to power data centers as quickly as possible.48 We believe that as some of these clean firm technologies mature and subsequently decrease in cost, they may more naturally compete with natural gas. Having a clear and long demand signal could encourage manufacturers to invest in the manufacturing needed to build clean firm technologies. Additionally, it may also give upstream suppliers a better understanding of where the market is and enable them to invest in the supply chain.
The issue of demand has been especially true for the advanced nuclear industry, where there has been a central “chicken and egg problem”: there are no new nuclear reactor orders without a supply chain, and no supply chain without new orders. Manufacturers need a large, reliable volume of orders to justify investing in new manufacturing facilities, but customers are hesitant to place those orders without a demonstrated track record of low costs and on-time delivery.49 We think examples from recent history could help inform how people think about building demand for clean firm power. For instance, Renewable Portfolio Standards (RPS) have helped generate demand for renewables, especially as they have scaled in the last two decades. We believe a similar demand tool is needed to support clean firm power. For example, California has implemented a clean firm mandate that has helped generate demand, but these types of policy mechanisms still do not exist widely across the country.50
Role for philanthropy: Building demand support
Current energy markets have demand signals for cheap, and in some states, clean electricity, but not for firm and clean electricity. Philanthropy can help fill this gap by directly generating demand for these technologies as well as advocating for mechanisms that will generate demand on their own. Without additional support, it may be challenging for clean firm industries to generate demand on a timeline aligned with climate targets.
Below, we share a non-exhaustive list of philanthropic efforts that can help build demand:
1. Advocating for policies that would aggregate demand and reduce risks for “first movers.”
2. Connecting industry to potential investors and buyers.
Ensuring a Robust and Resilient Supply Chain and Workforce
To commercialize clean firm technologies and deploy them at scale, we need to establish resilient supply chains and workforces that can grow at the same pace. We believe these challenges cut across nuclear, LDES, and next-gen geothermal. Nuclear’s future growth in the U.S. depends on developing a robust uranium supply chain, having a reliable supply of critical minerals, enhancing its large-scale manufacturing capacity, and expanding its workforce by hundreds of thousands.51 LDES, though still nascent, faces looming risks around supply chain vulnerabilities and shortages of skilled labor.52 Next-gen geothermal can lean on existing O&G supply chains, but it also faces vulnerabilities, such as reliance on a handful of foreign turbine manufacturers.53 We also anticipate challenges in adapting workforce skills to new geological conditions. Taken together, these issues reveal shared themes: supply chain gaps in critical equipment, overreliance on limited global suppliers, and the urgent need to develop and transition a skilled workforce. Coordinated strategies that tackle these challenges across technologies will be essential to scaling clean firm power.
Role for philanthropy: Ensuring a robust and resilient supply chain and workforce
Building out secure and resilient supply chains, as well as a skilled workforce, can be difficult. Philanthropy can support the process of building up both by ensuring efforts are targeting the sectors most at risk and that there is sufficient coordination around a strategy.
Below, we share a non-exhaustive list of philanthropic efforts that can help build a robust and resilient supply chain and workforce:
1. Researching supply chain vulnerabilities and socializing its findings.
2. Advocating for policies that would guard against supply chain risks.
3. Attracting, educating, and retaining a potential workforce.
Addressing Permitting and Siting for Clean Firm Power
We discuss permitting and siting challenges more broadly in the next section, but believe it is worth highlighting how technology-specific permitting and siting issues can hold back the deployment of clean firm power. Nuclear, next-gen geothermal, CCUS, and LDES all face versions of the same underlying problems: lengthy and unpredictable approval timelines, complex and overlapping regulatory processes, and limited agency resources to handle new project applications at scale.54
For example, nuclear projects must go through the Nuclear Regulatory Commission licensing process to ensure that the power plant is built safely, and unpredictable timelines create uncertainty for investors.55 Similarly, most U.S. geothermal projects are on federal land, and historically, geothermal development on federal land has been unpredictable and typically taken 7-10 years to complete.56 CCUS faces its own permitting complexities around carbon storage, while LDES encounters general siting and permitting hurdles. In each case, drawn-out and unpredictable processes increase costs, delay commercialization, and deter investment.
Role for philanthropy: Addressing permitting and siting challenges for clean firm power
Specific clean firm technology permitting and siting challenges can benefit from philanthropic support in the form of policy development and advocacy. These challenges are all policy challenges and require additional policy to resolve existing barriers.
Below, we share a non-exhaustive list of philanthropic efforts that can help remove permitting and siting challenges for clean firm power :
1. Policy advocacy around expedited and/or harmonized permitting.
2. Advocating for increased resources for regulatory agencies and building their capacities.
Supporting RD&D and Innovation
Nuclear, next-gen geothermal, LDES, and CCUS are not yet mature technologies and would benefit from additional innovation that addresses issues of cost, efficiency, and risk. While the specific research needs differ, the underlying challenge is shared: all of these technologies depend on sustained RD&D to move from first-of-a-kind projects towards widespread, competitive deployment. Coordinated innovation efforts that cut across technologies can help unlock system-level benefits, reduce risks in supply chains, and build investor confidence in clean firm power as a whole. We see ensuring consistent support across the innovation pipeline as a larger issue that we may look at further as its own pillar.
Role for philanthropy: Supporting RD&D and innovation
Consistent innovation support is crucial to the success of clean firm technologies. Philanthropy can play an important role in ensuring that innovation is continuously supported and improving promising clean firm technologies.
Below we share a non-exhaustive list of philanthropic efforts that can help support RD&D and innovation:
1. Policy research and education to inform policymakers on clean firm technologies’ value propositions to inform appropriations and authorizations.
2. Advocating for government innovation funding.
3. Filling gaps in RD&D, including open-access data/tools and applied research.
4. Facilitating technology transfer between industries and countries.
Prioritizing Philanthropic Levers to Commercialize and Deploy Clean Firm Power
We applied a version of our scale, feasibility, and funding need framework to decide which philanthropic sub-strategies to prioritize (Table 1). We excluded funding need due to limited data on available funding for each specific philanthropic lever. For scale, we took a qualitative approach where we focused on current deployment bottlenecks and considered whether a lever could meaningfully address them. For feasibility, we considered political and technical factors, as well as the potential impact of philanthropic funding.
From our prioritization exercise, we have prioritized the following approaches:
- Opening new sources of financing.
- Advocating for market and grid regulatory reform.
- Building demand support.
- Supporting RD&D and innovation.
All of the challenge areas listed are barriers that must be overcome to deploy clean firm technologies successfully. Not all barriers, however, are as challenging or prevalent at the moment. After reviewing which challenge areas were most present today and would need to be solved first, we came up with our prioritized philanthropic levers. In general, these levers consist of strategies that will improve and lower the cost of the technology, as well as generate promising and viable offtake. The two levers we did not prioritize, 1) ensuring a robust and resilient supply chain and workforce, and 2) addressing permitting and siting challenges for clean firm power, are challenges that we believe will become more prevalent as clean firm technologies begin to mature. As a result, this may be something Giving Green works on in the future.
Scale and feasibility of various philanthropic levers that could help commercialize and deploy clean firm power
- Opening new sources of financing
- Scale: High. Limited access to funding makes it challenging for companies to move from first-of-a-kind to scaled projects. Unlocking new sources of financing can reduce risks and accelerate deployment, making it a key bottleneck to address. Additionally, the creation of well-designed financing tools that share risks (e.g., insurance, standardized terms sheets, etc.) could lower barriers to entry for potential customers, facilitate a critical mass of orders, and promote on-time and on-budget delivery.57
- Feasibility: Medium. We think there may be fewer tools to open new sources of financing under the Trump administration. For example, while key statutory lending authorities remain in place at DOE’s Loan Programs Office (LPO), its application pipeline has been stalled, and we think it likely faces headwinds, such as staffing challenges.58 LPO’s previous energy infrastructure reinvestment program has been replaced with a new Energy Dominance Financing mechanism that supports grid resilience and benefits clean firm technologies. However, because it has expanded the types of projects it supports (e.g., fossil and critical minerals), we think this could shrink the pie for clean firm technologies.59
- Advocating for market and grid regulatory reform
- Scale: High. Without a level playing field where clean firm technologies can have the full suite of their services valued and compensated, it will be challenging for them to compete with other technologies and be widely deployed. Reforming markets for LDES technologies will allow them to be deployed where they are useful, similar to how reforms made by the Federal Energy Regulatory Commission (FERC) leveled the playing field for battery energy storage technologies and allowed them to be deployed widely.60
- Feasibility: Medium. There are multiple opportunities at the state and regional level to progress market and regulatory reform. We are already seeing growing momentum for market reform in states like California, with more states following. This work is promising, especially during a time when federal policy is more challenging. However, it may take time to institute changes due to lengthy regulatory processes.
- Building demand support
- Scale: High. To drive clean firm deployment more quickly, consistent sources of demand are needed that give preference to clean firm power over existing forms of GHG-emitting firm power. The same was needed for VRE sources two decades ago with the creation of renewable energy portfolio standards.61 Without clear demand pulls for clean forms of firm power, new demand may be met by GHG-emitting firm power.
- Feasibility: Medium. While opportunities at the federal level are more limited under this administration, there are feasible opportunities at the state and regional level to pass clean firm requirements, as seen in California, or other opportunities to combine clean energy targets and firm capacity demand policies. There are also opportunities to engage with the private sector and continue to build out demand for clean firm technologies.
- Ensuring a robust and resilient supply chain and workforce
- Scale: Low. We believe supply chain and workforce capacity are important for scaling clean firm technologies, but they are not the main constraint right now. We think that at this stage–moving from FOAK to Nth-of-a-kind projects–companies can manage with existing supply chains and workforce and that other challenges are larger bottlenecks. However, as industries grow and move closer to commercialization, supply chain and workforce challenges are likely to become more pressing.
- Feasibility: Medium. Building supply chain and workforce capacity appears feasible, though challenges differ by technology. For next-gen geothermal, workforce development may be easier since skills and assets can transfer from the O&G sector. We think newer industries may need to build talent pipelines from scratch and overcome career-risk concerns. Overall, we believe talent development is achievable through training programs and fellowships, as it is not a technical barrier. Supply chain development is less predictable because it may hinge on uncertain factors like geopolitics and technological progress.
- Addressing permitting and siting challenges for clean firm power
- Scale: Medium. Reforms to permitting and siting can speed up deployment and de-risk technologies by reducing costs and making project timelines more predictable. Because there are still pathways forward for clean firm technologies even without reform (e.g., advanced nuclear reactors can be licensed under existing licensing rules), we see this as less of a bottleneck to deploying clean firm technologies.
- Feasibility: Medium. There has been momentum for reforming clean firm permitting and siting, such as the steps the Bureau of Land Management has taken to apply a categorical exclusion to geothermal resource confirmation on public lands and the licensing wins for nuclear included in the ADVANCE Act and Nuclear Energy Innovation and Modernization Act.62 At the same time, regulatory agencies need more capacity; we think they will continue to face staffing constraints under the Trump administration.
- Supporting RD&D and innovation
- Scale: High. Clean firm technologies have made large strides in the last few years; however, there is still a need for continual RD&D support to help clean firm technologies reach commercialization more quickly. In other words, continued RD&D support will allow clean firm technologies to lower in cost, become more efficient and reliable, and reduce the risk of deployment.
- Feasibility: Medium. Historically, innovation has garnered bipartisan support. However, given recent federal efforts targeting certain clean energy technologies, it is unclear how the Trump administration will act on innovation for clean technologies. With that being said, this administration has still shown support for certain clean firm technologies, such as nuclear and geothermal, meaning there are likely pathways to make progress on clean firm innovation at the federal level. Additionally, Congress will have influence on federal RD&D through the appropriations process—meaning the current (119th) and upcoming (120th)—Congress by deciding how funding is directed to agencies like DOE.
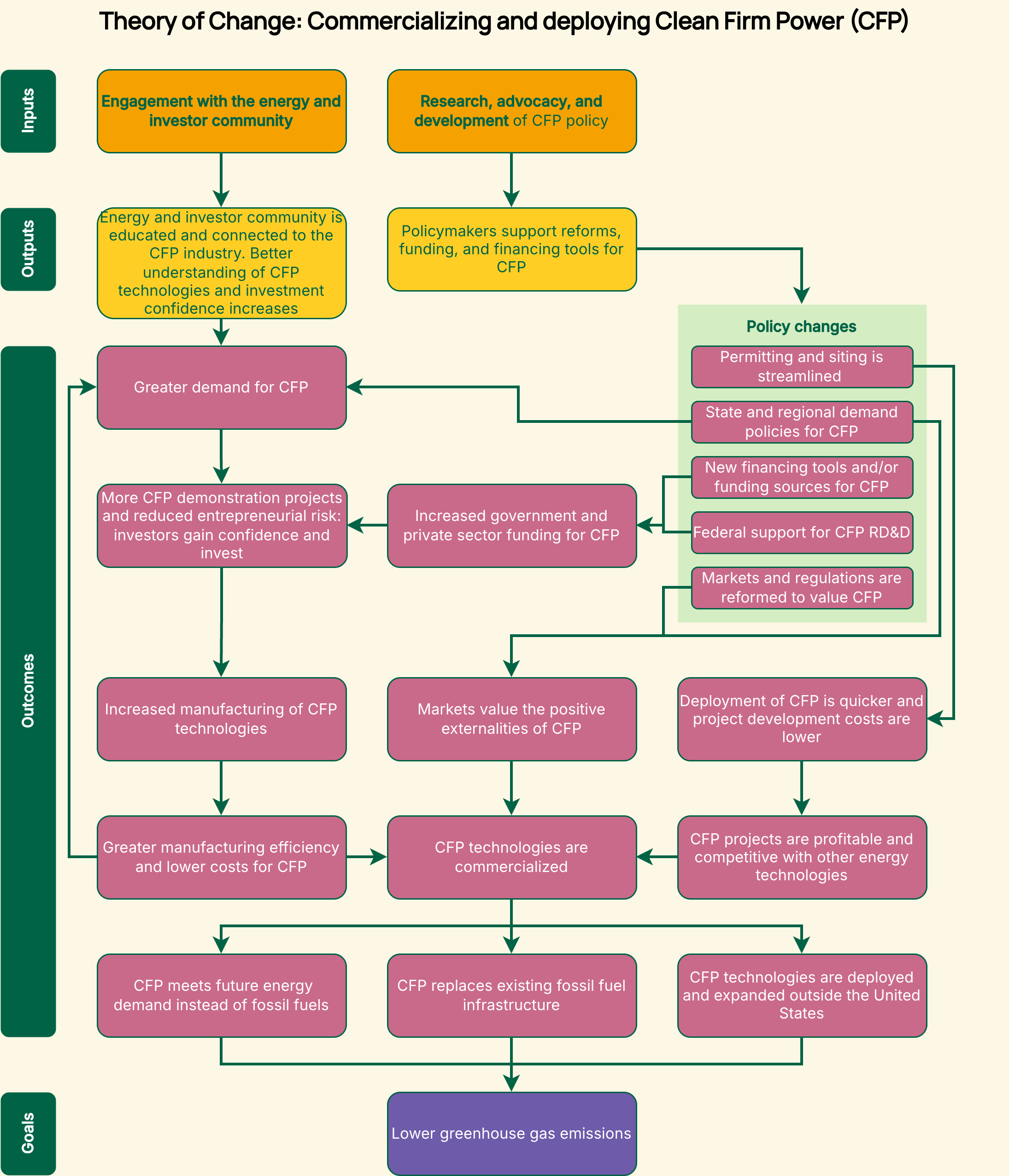
Theory of Change for Philanthropic Engagement
Theories of change (TOCs) enable us to better understand the pathways of influence, the likelihood of each pathway, and avenues of greatest impact for philanthropic and civil society efforts. There are various pathways to supporting clean firm power and lowering emissions. To help visualize the theoretical impact of different philanthropic sub-strategies, we developed a TOC that lays out the intended outputs and outcomes that lead to emission reductions.
This TOC provides a high-level view of progress and does not cover the intricacies and other potential unforeseen external factors that may influence or derail a philanthropic engagement. The TOC additionally does not cover technology-specific efforts that may still be necessary to progress a clean firm technology, as this is outside of the unleashing clean energy report’s scope. Such efforts, however, will undoubtedly support the outputs and outcomes covered in the ToC graphic.
It is important to note that while this report is focused on U.S. clean firm action, we believe that there are potential outcomes that support the deployment of clean firm technologies, and in turn reduce emissions, outside of the U.S., as seen in the TOC below.

17 We consider natural gas with CCUS to be clean because CCUS technologies capture and store CO2 from natural gas. We note that CCUS has risks, such as the potential for CO2 leakage from storage sites and extending the use of fossil fuels.
18 Figure 3: Select elements of nuclear’s value proposition as compared to other power sources. Kozeracki et al, 2023.
19 “Wind and solar provide most (60%–80%) of the generation in the least-cost electricity mix in allthe main scenarios.” NREL, 2022.
20 “Nuclear capacity more than doubles in the Constrained scenario, reaching 27% of generation, while limited growth in the other three core scenarios results in a contribution of 9%–12%, largely from the existing fleet. The overall generation capacity grows to roughly three times the 2020 level by 2035, including a combined 2 TW of wind and solar. This would require growth rates in the range of 43–90 GW/year for solar and 70–145 GW/year for wind by the end of the decade, which would more than quadruple the current annual deployment levels for each technology in many scenarios. Across the four core scenarios, 5–8 GW of new hydropower is deployed by 2035 by adding capacity at unpowered dams and uprates at existing facilities, while geothermal capacity increases by about 3–5 GW by 2035.” NREL, 2022.
21 “In deeply decarbonized electricity systems with significant shares of variable renewable energy, the additional availability of at least one firm electricity generating technology can overcome reliability challenges and substantially reduce electricity costs.” Baik et al, 2021.
22 Curtailment: “Rates of total VRE curtailment in such systems can reach 35%–50% (similar to ‘‘curtailment’’ rates for thermal units on an energy basis); marginal curtailment is much higher for new VRE capacity built to meet the last few percent of decarbonization or demand.” Mai et al, 2022; “Without clean firm resources in the ReB scenario, significant capacities of PV and energy storage must be overbuilt to ensure energy adequacy and reliability in periods of low renewable energy output. Due to the limited capacity expansion potential of other renewables resources such as wind, geothermal, and hydro, most of the renewable expansion in-state is dominated by PV and storage resources. Despite the low capital costs of PV and energy storage, the sheer volume of capacity required and the subsequent decrease in marginal value and utilization rates for PV and storage resources result in higher system costs for the ReB scenario.” Baik et al, 2021.
23 “We estimate that wholesale electricity rates would increase by about 65% over today if renewable energy and currently available storage technologies alone were to be used to meet demand in 2045 [in California]. Furthermore, even if consumers were willing to pay that premium, it may simply not be possible to build renewable facilities at this scale. Getting to nearly 500 gigawatts by 2045 would require expanding solar capacity at a rate 10 times higher than has ever been done before. There may not be enough people, supplies, or land to do this.” Issues in Science and Technology, 2021.
24 “System-level decarbonization modeling suggests that the U.S. will need to quadruple the existing clean firm power supply available on the grid today, adding between 700 and 900 GW by 2050 to build a decarbonized, functioning grid system capable of supporting wind and solar buildout and increased demand.” DOE, 2025.
25 See “Figure 4: Additional clean firm power needed for the United States to reach grid decarbonization goals by 2035, across three different economy-wide assessments.” DOE, 2025.
26 Onshore wind decreased from $186 per MWh in 2009 to $49 in 2024. Solar solar photovoltaics dropped from $496 to $60 per MWh over the same time period. See "How did the price of electricity from new power plants change over the last 15 years?" Our World in Data, 2020.
27 Using nuclear power as an example: “Waiting until the mid-2030s to deploy new nuclear at scale could lead to missing decarbonization targets and/or significant nuclear supply chain overbuild. If deployment starts by 2030, ramping annual deployment to 13 GW by 2041 would provide 200 GW by 2050; a five-year delay could require 20+ GW per year to achieve the same 200 GW and could result in as much as a 50% increase in the capital required.” DOE, 2024.
28 Using nuclear power as an example: “Waiting until the mid-2030s to deploy at scale could lead to missing decarbonization targets and/or significant supply chain overbuild. Committing to rapidly scaling the nuclear industrial base will increase capital efficiency and enable nearer-term decarbonization. If deployment at scale begins in 2030 and throughput is ramped up to 13 GW per year over the next 15 years, 200+ GW of new nuclear capacity can be achieved by 2050; however, a five-year delay in scaling the industrial base would require 20+ GW per year of throughput to achieve the same target. Delivering projects at that rate and scaling a supply chain to 20+ GW could come at significantly higher capital costs, both overall and for the marginal unit (Figure 22).” Kozeracki et al, 2023.
29 Support for nuclear and geothermal: “Energy Secretary Chris Wright called on lawmakers Monday to keep tax incentives for nuclear and geothermal energy in place through 2031 — marking a direct request from a key Trump administration official to lawmakers as they reconsider cuts sought by House Republicans to energy incentives enacted by Democrats.” E&E News, 2025; Sparing of nuclear and geothermal tax credits: “Nuclear power was notably spared in the House’s gutting of clean energy incentives, but it got a few new friends in the Senate iteration. Like battery storage and advanced nuclear, geothermal and hydropower projects will be able to tap 45Y production tax credits until 2036.” Canary Media, 2025.
30 “It is worth noting that project finance requires a high level of repetition and deep benchmarking of engineering and performance data. Banks will only consider financing those solutions already deployed at scale multiple times. Those technologies able to reach scale maturity first will attract more follow-on investment and continue to improve, creating even more distance with the other options and driving them out of the market, unless there are new technology breakthroughs with dramatic performance improvements.” DOE, 2023. There are additional challenges beyond a technologies readiness, such as the risk of generating revenue or the cost of a project being more than expected, that can make clean firm technologies less bankable. Many of the other challenges discussed in the clean firm section of this report will impact a projects ability to receive financing. Clean Air Task Force, 2025.
32 “Demonstration in 5-10 separate geologic settings can reduce risk and verify resource availability, catalyzing commercial liftoff in the U.S. by 2030. This corresponds to 100+ developments, 2-5 GW of overall deployment, and $20-25 billion of investment before 2030.” DOE, 2025. “To realize economies of scale and get to NOAK costs, at least 5-10 reactors of one standardized design need to be built” DOE, 2024
33 Nuclear, geothermal, LDES, and carbon management liftoff reports, and Selänniemi, Hellström, Björklund-Sänkiaho, 2025
34 “Integrated resource plans (IRPs) with time horizons of ~15-20 years are evolving to better optimize the cost of low carbon systems, but many still do not account for an explicit cost of carbon or willingness of customers to pay for clean power. Assumptions for nuclear construction costs may be overestimated given limited reference points overweighted by recent experience. Nuclear, with 80 years of operations, provides low priced power for future ratepayers for decades (potentially ~50 years) after construction has been paid off (typically ~30 years)” DOE, 2024
35 DOE, 2024
36 Institute for Progress, 2023; DOE, 2024
37 Power system planning and analysis refers to integrated resource planning (IRP), resource adequacy studies, and transmission planning services; “Unlocking this [LDES resource adequacy] value in many jurisdictions will require changes to modeling methodologies for integrated resource planning, resource adequacy studies, and transmission planning. Market and regulatory dynamics must also evolve to recognize the need for longer duration, firm, dispatchable power.” DOE, 2023
38 “...current capacity expansion models used in long-term planning processes rarely consider low cost LDES as a candidate technology. If they do, the storage balancing horizon (SBH) of the model usually only considers non-consecutive 1-day periods that do not capture the potential of LDES to shift energy across multiple days or even seasons.” Sánchez-Pérez et al., 2023
39 LCOE is a calculation of the cost to produce energy for a given technology and is normally represented on a $/MWh basis. To calculate LCOE you divide the total investment, operational, and maintenance expenditures of a project by the amount of energy produced. DOE Office of Indian Energy, n.d.
40 “Secondly, to use the same life-span and discounting across technologies is not only illogical due to the nature of different energy technologies, but it also fails to take into account the various investor categories that would invest in the different energy sources and violates financial theory” Emblemsvåg, 2025
41 “LCOE is an imperfect metric with which to compare firm resources to variable resources because it does not reflect total system costs. LCOE measures only average generation irrespective of the time it is produced, which excludes two key categories of cost: delivery cost and firming cost.” DOE, 2024
42 Emblemsvåg, 2025 use of a Bank of America analysis. “Sadly, the report is short on methods and explanations. However, the report does seriously question the realism of the LCOE estimates used today for policymaking.” As Emblemsvåg explains, this figure should not be taken as exact but rather be interpreted as a representation of the disconnection between LCOE and full system LCOE.
43 “Without market structures that value generation systems that can simultaneously provide firm, clean, flexible power, geothermal power will struggle to be cost-competitive against portfolios of natural gas, wind, and solar.” DOE, 2025
44 “Current short-term electricity market incentives can lead to long-term inefficiencies. Competitive wholesale markets with short-term price setting that does not account for GHG emissions can make large-scale investment in clean firm generation challenging; it is not clear they provide incentives to support large scale investment in new clean firm generation necessary in 2024.” DOE, 2024
45 Capacity markets - “A capacity market pays power suppliers for their commitment to meet future electricity needs. A capacity market does not pay for the energy produced but instead pays for the ability to produce power when needed.” FERC, 2025
46 “The regulatory and market change also requires identification of the differentiated need for longer duration, firm, dispatchable power in addition to the monetary compensation (e.g., expanding from 4–6-hour firm capacity products to longer duration such as 12 hour and 24-hour firm based on market need)” DOE, 2023; “Broader electricity market reforms could incentivize investment in new clean firm assets, e.g., longer term capacity markets and other revenue sources for clean firm generation.” DOE, 2024
47 “There are many reliability and transmission benefits that LDES systems can provide that markets do not yet fully compensate. Predictable compensation for LDES resource adequacy benefits—(roughly equivalent to an additional ~$50–75 per kW per year by 2030i when considering other potential energy market payments)—would be one of the direct ways to support a business case for investment” DOE, 2023
49 “Commercialization Risk. Even after a reassuring demonstration, there are challenges associated with commercial deployment, such as overcoming the project management cost and schedule delays that have plagued nuclear construction in the United States and Europe; establishing supply chains for fuel, parts, and components of sufficient quality, volume, and price; developing a sufficient order book to justify the establishment of a manufacturing facility; and ensuring the availability and cost of the necessary skilled workforce both for construction and operations.”National Academies of Sciences, Engineering, and Medicine, 2023.
50 "Of the 11,500 MW NQC required, 2,000 MW must be from resources with long development lead times. This procurement will increase resource diversity and enhance grid reliability. At least 1,000 MW must be obtained from long duration storage resources (eight hours or greater), and at least 1,000 MW from clean firm resources such as geothermal. (“Firm” means providing power whenever needed, for as long as needed.)" - California Public Utilities Commission, n.d.
51 Uranium: To ensure a secure supply and meet expected nuclear capacity growth, the U.S. and its partners need to ramp up their mining and milling, conversion, and enrichment, and fabrication. “Mining and milling: The US would need access to ~55,000-75,000 MT per year of U3O8 mining/milling capacity to support 300 GW of nuclear capacity; it currently has ~2,000 MT of capacity and procured ~22,000 MT. … Conversion: The US would need access to ~70,000-95,000 MT per year of UF6 conversion capacity to support 300 GW of nuclear capacity; it currently has ~10,400 MT per year of UF6 conversion capacity… Enrichment: The US would need access to ~45-55M SWU per year to support 300 GW of nuclear capacity; existing US uranium enrichment capability is ~4.4M SWU, while current US demand is ~15M SWU… Fabrication: The US would need to access ~6,000-8,000 MTU per year to support 300 GW of nuclear capacity; it currently has ~4,200 MT per year of uranium oxide (~3,700 MTU).” DOE, 2024; Critical minerals and large-component forging and manufacturing: See Figure 46: High level overview of nuclear component supply chain. DOE, 2024; Workforce: “The US would need an additional ~375,000 workers with technical and non-technical backgrounds to support the deployment and operation of 200 GW of new nuclear by 2050; today it has ~100,000 supporting ~100 GW. ~100,000 would be required to operate the 200 GW of new reactors in 2050 and ~275,000 would be required for construction and manufacturing.” DOE, 2024.
52 See Figure 14 in the linked report: Inter-day LDES systems have fewer supply chain vulnerabilities compared to Li-ion alternatives and Figure 15: Multi-day / week LDES systems have moderate potential supply chain risks, but there are opportunities to mitigate these risks. DOE, 2023.
53 “Modern-day geothermal wells and power plants require three essential technology verticals for development: drill rigs to construct the wellbore, tubulars and casings to seal the well, and organic Rankine cycle (ORC) turboexpanders (a specialized class of turbine) to convert the earth’s heat into electrons… Lastly, the industry for ORC turbines is ripe for disruption, with just five manufacturers in operation whose factories are split between Italy, Israel, China, and increasingly in Türkiye, as well.” Carnegie Endowment for International Peace, 2025.
54 Using nuclear as an example for limited agency resources: “To achieve 13 GW per year, the NRC might have to increase staff by ~500 dedicated license reviewers, with likely an additional 300–500 subject matter experts.” DOE, 2024.
55 “Predictable licensing timelines, e.g., within 2–3 years, have been highlighted by investors and other stakeholders as a key factor for enabling deployment at scale.” DOE, 2024
56 “Historically, geothermal project development timelines typically have been 7-10 years for projects on public land.” DOE, 2025
57 Using nuclear as an example: See Figure 3: Nuclear projects have a variety of tools to share and reduce costs and risks. DOE, 2024
58 “Key statutory lending authorities remain in place, as well as some credit subsidy funding from non-IRA sources. But LPO’s pipeline remains stalled. No new applications have been submitted; no conditional commitments have been finalized; and while previously completed loans have now been receiving their payouts from the office, no new loans have been closed.” Latitude Media, 2025.
59 “July’s One Big Beautiful Bill Act replaced the LPO’s previous energy infrastructure reinvestment program with a new Energy Dominance Financing mechanism. It broadens the scope of eligible projects to include those related to critical minerals and emphasizes grid reliability, while potentially excluding some previous greenhouse gas emission reduction projects. For nuclear energy, this could mean a clearer pathway to financing through a new eligibility category specifically supporting projects that enhance grid reliability, directly benefiting nonintermittent and baseload power sources like advanced nuclear reactors. But the expanded eligibility may also shrink nuclear’s slice of the pie, according to Matt Bowen and Ashley Finan of Columbia University’s Center on Global Energy Policy.” E&E News, 2025
62 Geothermal: “The Bureau of Land Management has finalized a new categorical exclusion that will help to accelerate the discovery of new geothermal resources on public lands. The newly approved categorical exclusion will apply to operations to confirm the existence of a geothermal resource on public lands.” U.S. Bureau of Land Management, 2025; Nuclear: ADVANCE Act: “It also requires the Nuclear Regulatory Commission (NRC) to (1) develop a process that enables timely licensing of nuclear production facilities or utilization facilities at brownfield sites, and (2) establish an initiative to enhance preparedness and coordination with respect to the qualification and licensing of advanced nuclear fuel. NRC may hire specialized staff without regard to civil service laws to address its critical licensing or regulatory oversight needs.” congress.gov, n.d.; NEIMA: “This bill revises the budget and fee structure of the Nuclear Regulatory Commission (NRC) and requires the NRC to develop new processes for licensing nuclear reactors, including staged licensing of advanced nuclear reactors.” congress.gov, n.d.
Addressing Clean Energy Deployment Barriers
Key ideas: Philanthropy's role in powering a modern grid
1. Recent policy wins have driven major clean energy growth, but face mounting headwinds. The IIJA and IRA helped add 229 GW of new capacity between 2020 and 2024, with projections of up to 850 GW by 2030—but sustaining this pace depends on removing structural deployment barriers.
2. Policy shifts and structural barriers risk derailing clean energy momentum. The rollback of IRA tax credits under the One Big Beautiful Bill Act, combined with persistent permitting and grid challenges, could slow renewable deployment to well below the levels needed to achieve U.S. decarbonization goals.
3. Philanthropy can unlock faster clean energy deployment by targeting key bottlenecks. Strategic funding to reform permitting, streamline local siting, and modernize interconnection processes can help remove the structural barriers slowing U.S. progress toward decarbonization.
Consequences of Deployment Barriers
The U.S. has seen a recent spur in solar, wind, and battery deployment, adding roughly 229 GW of capacity between 2020 and 2024.63 The passage of the Infrastructure Investment and Jobs Act (IIJA) and the Inflation Reduction Act (IRA) drove many of these investments, and were projected to add a combined total of 390 to 850 GW of solar, wind, and battery storage capacity by 2030. This would roughly equate to 44 to 93 GW of solar and wind, and 5 to 12 GW of battery storage being deployed every single year between 2023 to 2030. While these projections equate to a massive power sector emissions reduction–72% to 91% reduction below 2005 levels–achieving such a large buildout of clean power depends on overcoming a variety of deployment barriers.64
Deployment rates and decarbonization targets will become even more challenging to meet after the passage of the One Big Beautiful Bill Act (OBBBA). Projected deployment of solar and wind will decrease significantly compared to a scenario where IRA tax credits had been maintained. However, the market will still spur heavy growth in these sectors. Up until 2030, we could see an average deployment of 33 to 35 GW of solar, wind, and batteries, as seen in Figure 7. Again, these projections face one major uncertainty: there are still significant deployment barriers that could hold back the buildout of renewables.65 To continue deploying high levels of renewables, especially without tax incentives, the U.S. needs to remove barriers to deployment.

Deployment Challenge Areas
We identify three major opportunities for addressing barriers to clean energy deployment:
- Streamlining and accelerating federal permitting.
- Removing and preventing local permitting and siting roadblocks.
- Modernizing the interconnection process and clearing the backlog.
We believe that philanthropy has the opportunity to drive progress across all three barriers and ensure the U.S. continues to make strides in decarbonizing the grid.
Streamlining and Accelerating Federal Permitting
Key ideas: Streamlining and accelerating federal permitting
1. Permitting is a major bottleneck for clean energy and transmission projects. Large-scale and interstate projects face lengthy, overlapping local, state, and federal reviews that can delay deployment for years or lead to cancellations.
2. Transmission expansion is essential but severely constrained by permitting delays. The U.S. must roughly triple transmission capacity by 2050 to meet decarbonization goals, yet current approval processes—averaging seven years per project—make this pace unattainable without reform.
3. Federal and state fragmentation creates systemic inefficiencies. Limited agency capacity, poor interagency coordination, and inconsistent state participation all contribute to multi-year delays and discourage critical interregional projects.
4. Permitting reform should streamline processes without weakening environmental protections. Effective reform would improve efficiency, reduce litigation-related delays, and maintain safeguards like NEPA to balance climate progress with environmental integrity.
5. Philanthropy can play a catalytic role in advancing permitting reform. Funders can educate policymakers, support research on policy design and impact, coordinate stakeholders, and advocate for federalizing or modernizing transmission permitting to accelerate clean energy deployment.
All energy facilities require permits at the local, state, and interstate levels, but only transmission lines and large-scale projects typically require federal permits.67 In recent years, federal permitting has become increasingly challenging, resulting in delays or even cancellations of energy infrastructure projects.68 These challenges generally fall into two categories: (1) transmission permitting issues and (2) broader federal permitting issues affecting large-scale energy projects such as nuclear, geothermal, and utility-scale solar facilities.69 We believe that both of these federal permitting challenge areas can benefit from additional philanthropic support.
Building More Transmission
Transmission buildout is crucial to deploying high rates of renewables: For VRE deployment to continue growing, transmission will be needed to connect remote areas with concentrated wind and solar resources to centers of demand further away.70 Beyond decarbonizing the grid, expanding transmission capacity will also be critical for reliability and resilience as electricity demand rises, as described in Figure 8.71

Looking ahead, to meet projected electricity demand, the U.S. transmission system will need to grow substantially: by 2050, the transmission system must be 2.1 to 2.6 times the size of the transmission system in 2020, and between 2.4 and 3.5 times larger if we are to achieve a 90% reduction in grid emissions by 2035 and 100% by 2050.73
The U.S. is not building enough transmission: Despite the clear need, transmission buildout remains far below required levels to meet our climate targets. To meet even the minimum projected demand growth by 2050, the U.S. will need to build 5,000 miles of new transmission lines each year—a pace far higher than what has been achieved over the last 15 years, as seen in Figure 9.74

There have been recent policy efforts, however, to support the buildout of transmission, such as the Federal Energy Regulatory Commission (FERC) Order 1920. This FERC order requires all transmission planning regions to conduct detailed, long-term, scenario-based transmission planning, something many regions do not currently do.76 In the long run this will help identify more potential transmission projects and improve coordination; however, it will not overcome the deeper barriers that have slowed transmission deployment on its own.
Permitting is holding back transmission buildout: A major barrier to transmission buildout is the challenging and complex siting and permitting process. Throughout this process, multiple government jurisdictions—all the way from the local to the federal level—will oversee and permit a transmission line, creating numerous opportunities for delay, especially when a project crosses state lines.77 Federal permitting alone can take years, with transmission projects averaging seven years to receive approval compared to three years for natural gas pipelines, as seen in Figure 10.78 This imbalance in permitting timelines strongly suggests that there are areas for transmission permitting improvement.

Longer transmission lines, which are often required to connect renewable resources, face even greater permitting hurdles. For example, while only 3.6% of transmission projects between 2010 and 2020 underwent a full Environmental Impact Statement (EIS)–the most stringent environmental review under the National Environmental Policy Act (NEPA)–these projects accounted for 26% of all transmission miles built during this time period.80
Some of the permitting challenges causing transmission delays stem from general issues that also affect other types of projects, as discussed in the section below, but transmission also faces its own specific permitting hurdles. Many of these challenges stem from the fact that a majority of transmission permitting is conducted at the local and state levels. For example, many states have limited staff and budgets that keep them from actively participating in transmission planning before the permitting process. If they can, states may even be reluctant to plan or permit interregional transmission over the fear they would be subsidizing other states’ benefits at the expense of their own constituents.81 However, if a state decides to plan a transmission project and move on to permitting, various local and state offices will review the transmission project to determine which permits it needs, creating an arduous and lengthy process. This is further complicated by the fact that a transmission project may require time-bound permits, meaning if there is a holdup with one permit, it could force other permits to expire.82
Without reforms, delays will reduce the deployment of VRE and push the grid toward a greater reliance on natural gas and even coal, as shown in Figure 11.83 While there are opportunities to improve state and local processes, many experts have proposed federalizing the transmission siting permitting process to avoid the complexity and inefficiencies of the current process altogether. We believe this is a high-impact opportunity that could benefit from philanthropic support.

Other areas to explore in the future: Permitting is a major and immediate roadblock to the buildout of transmission; however, there are additional financing and policy challenges holding transmission back.86 While this report does not cover these challenges, this may be an area we look further into in the future. Similarly, this report does not explore other advanced transmission technologies, such as grid-enhancing technologies and advanced conductors, which could help improve the performance of existing infrastructure and support the deployment of clean energy alongside transmission buildout.87 This is another area we may explore in the future.
Role for philanthropy: Building more transmission
Without transmission lines, many VRE projects will not be built out. As a result, it is critical that permitting—transmission's largest roadblock—is removed to allow future transmission capacity to be built. Philanthropy has a clear role in helping drive this change by educating policymakers on the importance of the issue and developing new policies to resolve permitting challenges.
Below, we share a non-exhaustive list of philanthropic efforts that help ameliorate the transmission permitting challenge:
1. Educating congressional staff on the importance of transmission and the need for federal policies.
2. Developing transmission permitting reform policy.
3. Conducting transmission buildout analysis of future proposed federal permitting policies.
Avoiding General Federal Permitting Delays
Background: All clean energy and transmission projects require permitting from local and state governments. However, larger projects and projects sited on federal land often need a host of federal permits. In total, there are roughly 50 federal permits that may be relevant to a clean energy or transmission project. A majority of these permits fall under three categories: wildlife protection, air and water protection, and federal/protected land usage.88 Projects that require a federal permit must also comply with federal procedural laws. The most common example is NEPA, which requires a project to assess any potential environmental impact through an environmental assessment (EA) and, if significant impacts are identified, a more stringent EIS. It is important to note, however, that NEPA does not normally apply to small projects through a categorical exclusion.89
Federal permits can delay a project by years: On average, energy generation and transmission projects require five to six years to obtain federal permits.90 Although not all clean energy projects are subject to federal review, larger-scale technologies—such as nuclear power plants—or those with potential siting opportunities on federal lands—including geothermal and solar projects in the Midwest—are more frequently affected by federal permitting requirements.91 It is also uncommon for a project to require only a single federal permit; most projects must secure at least two to four.92 Each additional permitting requirement increases the likelihood of multi-year delays, as illustrated in Figure 12. These delays not only raise overall project costs but also impede the timely deployment of new capacity at a moment when demand growth is accelerating faster than supply.93

NEPA is a challenge, but not the sole problem: NEPA reviews, which have been at the center of permitting debates, are not the primary obstacle for most projects. For example, between 2010 and 2023, roughly 10% of new solar capacity and 3.7% wind capacity were subject to NEPA review. This represents a relatively small share of new VRE capacity and has not been a significant factor constraining overall solar and wind growth. Nevertheless, NEPA can still create delays for a subset of high-capacity VRE projects and therefore remains a barrier to deployment.95 Other clean energy technologies, such as nuclear and transmission lines, however, face a greater threat of NEPA reviews and subsequent delays.

For example, a new geothermal plant may be subject to as many as six separate NEPA reviews over the course of its development, creating substantial risks of delay and extending project timelines by several years. For context, NEPA reviews for geothermal lease nominations alone take between one and four years to complete.97 As illustrated in Figure 13, the average timeline for completing a single EIS varies across clean energy technologies, highlighting the potential delays such reviews can impose. Despite the apparent challenge, especially for technologies like transmission, we are unsure whether NEPA reform will lead to deep impacts across all clean technologies. However, we still believe that further federal permitting research and policy development that includes NEPA is an impactful area for philanthropy to engage in.
Challenges behind federal permitting delays: Given the widespread nature of federal permitting, there is no single challenge responsible for delays. Instead, there are many potential factors that different experts point to:
- Federal agencies face capacity constraints: Insufficient funding, staffing, and access to necessary technologies at federal agencies responsible for reviewing permits and conducting NEPA assessments have repeatedly been cited as sources of delay. Over the last two decades, different studies have found that a lack in one of these three tools has led to permitting delays in federal agencies.98 Recent cuts to federal agency funding and a roughly 300,000 reduction in federal employees may further exacerbate these challenges, although the full implications remain uncertain.99
- Federal permitting requires interagency coordination: With multiple agencies involved in the permitting process of a project, there is potential for inefficiencies. There have been improvements in agency coordination with policies such as Title 41 of the Fixing America’s Surface Transportation Act (FAST-41) and the Federal Permitting Improvement Steering Council (FPISC). However, these efforts only apply to specific sets of projects, meaning there is still room for improvement.100
- Federal permitting can face legal challenges and judicial review: A large challenge with federal permitting, especially in regards to NEPA, is the delay caused by legal challenges and judicial reviews. Various different clean energy projects have faced legal challenges based on their permitting, and especially regarding their NEPA findings, as seen in Figure 14.101

While most NEPA litigation is filed to reduce environmental impacts, there have been cases where NEPA litigation has been used as an obstructionist tactic to promote personal benefits.103 In both cases, lawsuits against projects tend to end in favor of the federal agencies conducting the NEPA analysis; however, despite the outcome, litigation still extends a project’s timeline and leads to harmful delays.104 On average, district courts have come to a ruling within a year, and cases that were appealed to the appellate courts have taken at least an additional two years to reach a final ruling.105
Permitting reform, not repeal: It is important to note that while there is room for permitting improvement, existing permitting laws should not be dismantled. Several experts have shared their concerns regarding the potential negative implications if current federal law is substantially weakened.106 Permitting reform must focus on improving the efficiency of the permitting process and ruling out waste and abuse, all while ensuring permits continue to function as intended.
Role for philanthropy: Avoiding general federal permitting delays
General federal permitting reform can have a wide impact on the speed clean energy infrastructure is built. Not all clean technology deployment will significantly improve because of federal permitting reform, but we believe that this is likely an area of policy reform in the coming years that could benefit or significantly harm climate efforts, depending on the policy proposal. As a result, we believe there are areas for philanthropy to better inform and guide policy discussions surrounding federal permitting reform that can improve the deployment of clean energy.
Below, we share a non-exhaustive list of philanthropic efforts to drive impactful federal permitting reform:
1. Stakeholder coordination.
2. Research into the impact of different permitting reform proposals, such as NEPA litigation reform.
3. Analyzing the emission impacts of different permitting reform proposals.
4. Educating congressional offices on the challenges with permitting and the benefits/implications of different policy approaches.
Removing and Preventing Local Permitting and Siting Delays
Key ideas: Removing and preventing local permitting and siting delays
1. Local and state siting rules have become a major barrier to renewable energy deployment. Across 44 states, 459 local governments and 16 states have enacted restrictive siting policies, resulting in nearly 500 contested renewable projects in 2024 and sharply reducing available land for wind and solar development.
2. Restrictive siting ordinances could dramatically limit renewable energy potential. NREL modeling suggests existing local ordinances could cut solar capacity by up to 38% and wind capacity by up to 87%, with additional restrictions likely worsening the impact.
3. Political polarization and local concerns are driving opposition. While renewable energy has become increasingly partisan—especially among Republican legislators—most local opposition stems from perceived risks to land value, aesthetics, or environmental impacts rather than ideological opposition to clean energy itself.
4. Technology-agnostic siting reform could enable bipartisan progress. Because siting policies tend to pass only in politically unified states, reform efforts that apply to multiple energy types (including fossil fuels) may be more feasible in divided governments and could still accelerate clean energy deployment.
5. Philanthropy can play a key role in reversing restrictive siting trends. Funders can support local and state governments with technical expertise, engage conservative and unaligned constituencies, research siting dynamics, and advocate for the reversal or prevention of restrictive local ordinances.
Background
Before a renewable project begins construction, it must adhere to local siting policies to ensure that the project is in an eligible location and meets all design requirements. These siting policies, and the relevant regulatory authority that oversees them, vary between states and may even vary across different local governments within a state.107 At a high level, there are five ways a state may decide to allocate its siting authority for clean energy:108
- The local government has primary control over siting.
- The state government has primary control over siting.
- Both local and state governments will have some level of control over siting.
- The local government will have control over siting with guardrails that the state sets.
- There are minimal to no siting regulations, and landowners have control.
In most states, however, a combination of different approaches is used, as seen in Figure 15. This is because states will often provide two different pathways for projects to be sited and permitted based on the project size, or in some circumstances, a state may provide several options to choose from.109

Beyond these pathways, states will also apply different restrictions and requirements for clean energy siting and permitting, making every state's approach unique, even if they share a general approach to siting and permitting. Examples of these different variations can be found in Appendix D. While having many different variations in siting and permitting becomes complicated to maneuver, it allows states to adapt their siting and permitting processes to fit what works best for them.111 For example, a state may adjust specific siting standards for clean energy resources that are widely available in its region to be more restrictive to manage buildout.
Growing clean energy siting challenges: Across the U.S., there is a growing trend of local governments challenging and preventing the siting and construction of renewable energy projects. This is coming in the form of local ordinances that either place stringent restrictions on siting renewable projects or complete bans altogether.112 In total, 459 local governments across 44 states, as well as 16 states themselves, have enacted restrictive siting policies for renewable energy projects. Combined, this has led to at least 498 contested renewable energy projects in 2024 across the entire country.113 The breakdown of local government restrictions and the number of contested renewable energy projects is not concentrated in Republican or Democrat leaning states, as seen in Figure 16. This is a widespread challenge that the entire country is grappling with.

A study from the National Renewable Energy Laboratory (NREL) found that the level of local ordinances in 2022, which is lower than the number at the end of 2024, could reduce solar and wind energy up to 38% and 87% respectively.115 This modeling also only considered the impact setback ordinances had on available land for renewable energy projects, and therefore, the amount of potential generation. When taking into consideration other types of ordinances, the total impact could be much greater.116
While we do not have final data yet for 2025, current renewable energy siting restriction efforts at the state level also seem to be growing. Nearly 150 state bills have been introduced so far this year that restrict the siting and deployment of renewable energy. States with the greatest level of renewable energy deployment in the last decade are also the states that have introduced the greatest amount of restrictive bills.117 The number of bills passed so far this year that have made siting renewable energy either easier or more challenging, however, have been roughly even, as seen in Figure 17.

Due to the immense restrictions on clean energy siting generated by local and state policies, we believe this is a key area for philanthropic engagement.
Motivation behind siting restrictions: It is challenging to pinpoint the exact cause of growing renewable energy siting restrictions. However, there are lessons we can learn from national political shifts as well as past project opposition.
Nationally, there is a political bifurcation of support for renewable energy. A recent Pew Research Center survey found that in 2020, 65% of Republicans and 91% of Democrats were supportive of expanding renewable energy over expanding exploration and production of fossil fuels. However, in 2025, only 33% of Republicans preferred expanding renewables, while 86% of Democrats still strongly supported expanding renewable energy.119 In other words, since 2020, Republican support for expanding renewables and expanding fossil fuel exploration and consumption has flipped. While this survey does not provide any insights into why Republicans’ views have changed, it does show that renewable energy has now become politicized. This shift in the Republican party could be a reason for the increase of restrictive siting policies recently introduced at the state level, as Republican-led siting bills have been disproportionately restrictive towards renewable energy.120 This shift in politics, however, does not necessarily explain the cause for restrictive local ordinances across the country, especially in predominantly democratic states.
Local opposition to renewable energy projects is complicated, with projects normally facing multiple sources of opposition.121 A recent study, however, found that the most commonly cited challenges across projects are risks to land value and potential environmental impacts.122 These two risks affected roughly 50% of all projects studied.123 The study also found that local opposition normally was not rooted in “disapproval of renewable energy” but rather in concerns of the project, whether factual or perceived. As a result, local opposition to renewable energy may not necessarily be tied to larger political dynamics but instead is rooted in local concerns. Opposition to renewable energy projects will also differ between rural and urban areas. A 2024 Pew Research Center study found that rural residents were more likely to have fewer local benefits while also negatively impacting the landscape, as seen in Figure 18.124

The challenging political and cultural nature of renewable energy opposition makes solving the siting challenge at the local and state levels difficult. We are uncertain whether these challenges can be resolved quickly; however, we do believe that this is a critical area for philanthropic involvement due to the scale of the issue.
Technology-agnostic reforms: In 2025, state siting bills were only passed in states where a single party held both legislative bodies and the governor’s office (a trifecta), further signalling that siting policies at the state level are a partisan issue. However, in states with at least one Republican legislative body, technology-agnostic siting and permitting policies were closer to passing.126 This suggests that to successfully pass siting reforms in divided governments, policies may have to reform siting for technologies beyond renewable energy technologies, such as fossil fuel technologies.127 This is a strategy of siting policy that philanthropy should further explore to better understand the potential emission benefits tied to improving siting for renewable energy and fossil fuel projects.
Role for philanthropy: Removing and preventing local permitting and siting delays
Local siting and permitting challenges are expansive and have the potential to halt clean energy momentum. As a result, we believe that philanthropy is well-positioned to find ways to effectively support efforts that can prevent and reverse restrictive and harmful policies.
Below, we share a non-exhaustive list of philanthropic efforts to remove siting barriers and increase the rate of renewable energy deployment:
1. Providing technical support to state and local governments.
2. Supporting traditionally unaligned and conservative groups on renewable energy siting advocacy
3. Research to better understand siting challenges and potential courses of action.
4. Advocating to reverse or prevent restrictive local ordinances.
Modernizing the Interconnection Process and Clearing the Backlog
Key ideas: Modernizing the interconnection process and clearing the backlog
1. The U.S. interconnection queue has become a major bottleneck for clean energy deployment. Roughly 2,600 GW of projects—mostly solar, wind, and storage—are waiting to connect to the grid, nearly double the country’s current installed capacity, with average wait times now reaching five years.
2. Administrative and regulatory systems are overwhelmed by the surge in applications. Utilities and regulators cannot process requests fast enough, and while FERC Order 2023 has introduced a “first-ready, first-served” cluster study approach, additional solutions such as automation and streamlined review pathways are needed to clear the backlog.
3. Poor data access and unfair cost-sharing slow project development. Developers lack adequate grid data to plan feasible projects, leading to redundant or speculative applications, while current rules often require individual projects to shoulder grid upgrade costs that benefit others.
4. Outdated interconnection standards undermine grid reliability. Existing procedures were not designed for inverter-based resources like solar, wind, and batteries, creating operational risks and reinforcing the need for updated technical standards and integrated transmission planning.
5. Philanthropy can accelerate reform and modernize interconnection systems. Funders can support advocacy for interconnection reform, educate state policymakers, fund research on automation and AI tools, and back thought leaders advancing smarter, more efficient interconnection mechanisms that leverage storage and grid-enhancing technologies.
How interconnection works: To connect an energy project to the grid, developers must undergo an interconnection study process. After selecting a site and finalizing a design, a developer submits a request to an independent system operator (ISO) in regulated markets or to a utility in unregulated markets.128 Once a project requests an interconnection study, the project goes into the “interconnection queue” and will wait for the utility or ISO to conduct an interconnection study.129 This study looks at how the connection of the project may impact the reliability or safety of the grid, but also to see what new transmission or distribution upgrades may be needed to safely interconnect the project onto the grid. Once the study is completed by the ISO or utility, both parties negotiate an interconnection agreement outlining the project’s operating conditions and the costs of connection (Figure 19).130

Guiding this process are interconnection procedures and technical requirements set by a regulatory authority to ensure interconnection studies and the general process meet a high standard.132 The regulatory authority in charge depends on which type of interconnection process a project will go through. For larger projects that connect to the bulk power system (BPS), also referred to as transmission interconnection, the regulatory authority sits at the federal level with FERC. For distributed energy resource (DER) projects which are smaller than 80 megawatts (MW) in size and connect to the distribution and sub-transmission system, also referred to as DER interconnection, the regulatory authority sits at the regional level with public utility commissions (PUCs).133
Challenges with interconnection: While DER and transmission interconnection happen at different levels and are regulated differently, they face similar challenges and can be improved in similar ways.134 However, the greatest challenge to deploying large amounts of clean energy and energy storage sits at the BPS level, and as a result, we discuss these issues in the context of transmission interconnection, but they can be similarly applied to DER interconnection.
The current transmission interconnection queue is backlogged and has become a limiting factor to quick clean energy buildout. As of 2023, there is roughly 2,600 gigawatts (GW) of active capacity in the interconnection queue waiting to be interconnected, and this has been increasing year after year for almost a decade, as seen in Figure 20.135

95% of the capacity sitting in the interconnection queue is from solar, wind, and energy storage, and is almost double the current installed capacity on the U.S. energy grid.137 The current grid is not physically capable of integrating all of the resources in the interconnection queue, but many of these applications were never fully intended to reach completion.138 Project developers tend to submit multiple applications to see which project will be the lowest cost and most feasible. By submitting multiple applications, they have a greater chance that at least one project will be successful.139 Due in part to this strategy, over 70% of interconnection requests end up being withdrawn, with most happening earlier in the interconnection queue process.140 However, more recently, there has been an increase in projects being withdrawn from the interconnection queue later in the process (Figure 21). Additionally, the average time a project stays in the interconnection queue before being withdrawn has been steadily increasing.141

This growing phenomenon points to other challenges causing withdrawals, as pulling a project out of the interconnection queue later in the process is more costly for developers.143 This may not be surprising, however, as the timeline for projects to successfully exit the interconnection queue and be connected onto the grid has been steadily rising as well. For projects that were interconnected in 2023, the median time spent in the queue was roughly five years.144 Meaning that for a project to be interconnected in 2023, it would have had to enter the queue in 2018. Due to this growing interconnection delay, a recent study has found that deployment of solar, wind, and batteries between now and 2027 will be lower than many current models have predicted.145 As a result, we believe this is a high-priority area for philanthropic engagement.
Causes of interconnection challenges: Similar to permitting and siting, interconnection challenges are partly due to policy and regulation challenges that have failed to meet the current state of deployment. As a result, we believe the major challenges laid out below are areas where philanthropy can help drive solutions:
- PUCs and utilities are unable to process applications at the rate they are coming in.146 This has somewhat been improved by the recent FERC Order 2023, which now requires that PUCs and utilities switch from a first-come, first-served study approach to a first-ready, first-served cluster study approach.147 Further solutions to speed up the current backlog of current and future applications, such as automation strategies tied to artificial intelligence or streamlined pathways for certain projects, are needed to reduce inefficiencies.148
- Project developers’ have inadequate access to interconnection data. With more and higher-quality data regarding the state of the grid, project developers will be able to more effectively plan projects and interconnection requests based on the grid's room for growth and specific operating restrictions. As a result, developers will also be less likely to blindly submit multiple applications.149
- Grid upgrade costs are not equally distributed: As discussed earlier, after conducting an interconnection queue study, a project will be given a list of transmission upgrades that need to be made for the project to safely connect to the grid. The cost of these upgrades is then covered by the project developer. However, these investments in grid infrastructure may benefit other future projects down the road. To make it easier for projects to interconnect and be more fair, there needs to be changes to how transmission upgrade costs are shared among facilities.150 The other challenge with grid upgrades is the availability of transmission lines. The further a project is from a transmission line, the more expensive it will be.151 As a result, transmission and interconnect planning needs to be better interconnected to ensure any future transmission is carefully planned and built efficiently, rather than being built through the interconnection process.152
- Current interconnection standards are inadequate for the current fleet of IBR technologies that are sitting in the interconnection queue, such as solar, wind, and batteries.153 As a result, there have been recent IBR performance challenges caused by disturbances to the grid that were never accounted for during the IBR interconnection studies.154 To prevent this, standards need to be updated and modernized to interconnect new resources better and protect the grid.
Role for philanthropy: Modernizing the interconnection process and clearing the backlog
Interconnection queue challenges are limiting the progress of other policies that have driven the deployment of clean energy technologies. As a result, we view this as a critical area of engagement and one where philanthropy can help drive change through education, thought leadership, and government engagement.
Below, we share a non-exhaustive list of philanthropic efforts to remove siting barriers and increase the rate of renewable energy deployment:
1. Advocating for improved interconnection reform.
2. Educating state policy makers on the importance of transmission planning and interconnection planning.
3. Exploring how new forms of transmission automation can be achieved through artificial intelligence.
4. Funding organizations that can act as thought leaders and propose improved interconnection mechanisms that can take advantage of energy storage and grid-enhancing technologies that allow interconnection without additional transmission buildout.
Prioritizing Philanthropic Levers that Address Barriers to Clean Energy Deployment
We applied a version of our scale, feasibility, and funding need framework to decide which sub-strategies to prioritize (Table 2). We excluded funding need due to limited data on available funding. For scale, we took a qualitative approach where we focused on current deployment bottlenecks and considered whether a lever could meaningfully address them. For feasibility, we considered political and technical factors, as well as the potential impact of philanthropic funding.
From our prioritization exercise, we have prioritized the following approaches:
- Government engagement and policy development
- Policy Modeling
- Research
- Building diverse alliances
Unlike clean firm power and other topics that Giving Green has reviewed in the past, clean energy permitting, siting, and interconnection challenges are all policy and regulatory challenges. As a result, a majority of the philanthropic sub-strategies that we reviewed and prioritized are related to government engagement and policy development. Other philanthropic levers could be targeted to improve the deployment of clean energy; however, these are unrelated to the permitting, siting, or interconnection process. Instead, these levers focus on the technological opportunities to improve conditions for deployment, or even lower the general demand. In the future, we may explore these adjacent levers.
Scale and feasibility of various philanthropic levers that address barriers to clean energy deployment
Federal Permitting
- Government engagement and policy development
- Scale: High. Permitting is a policy challenge, meaning that to solve the inefficiencies of the system and prevent future delays, new policies need to be passed. Government engagement, such as Congressional education to understand the importance of transmission buildout and the debilitating nature of permitting challenges, is crucial to ensuring that policies at the federal level are added to relevant policy vehicles. Additionally, policy thought leadership and development will be critical to guide final policies towards an impactful solution.
- Feasibility: Medium. While there are political windows under the 119th Congress for federal transmission reform, it is hard to say if they will materialize because of political misalignment. There is bipartisan interest in federal permitting reform, but each party has different priorities, and it is unclear whether a middle ground can be found. However, we believe there are opportunities for philanthropy to support policy efforts and increase the likelihood that an impactful policy is passed.
- Policy modeling
- Scale: High. During the policy development process, stakeholder feedback, existing studies, and modeling are normally used to inform the design of the policy. Sometimes a policy’s impact will even be modeled after being designed in an effort to prove its effectiveness. Federal permitting reform, however, will most likely combine multiple policy proposals that span across several different permits and processes, meaning it will be challenging to know the combined impact of the policy package. To understand whether a permitting package is climate positive and worth supporting, modeling will be needed.
- Feasibility: Medium. In 2024, Senator Manchin and Senator Barrasso proposed the Energy Permitting Reform Act of 2024 (EPRA), which looked to reform permitting related to clean and fossil fuel energy. Due to the fossil fuel provisions in the bill, several environmental NGOs rallied against it. Despite these provisions, the permitting bill may have been climate positive, as some organizations claimed.155 However, due to a lack of trusted modeling proving so, many advocates dismissed the bill. Trusted modeling and analysis of future permitting proposals may make the difference in attaining the support needed to pass a bill.
Local Siting and Permitting
- Government engagement and policy development
- Scale: High. Similar to federal permitting, local siting and permitting issues are policy challenges, meaning improved policies are needed to reverse the restrictive and harmful status quo. While state advocacy does not benefit from the larger scale impact of federal policy, there are key states where greater impact can be achieved because of the feasibility of policy reform and/or because of the amount of potential clean energy that could be built without restrictive policies.
- Feasibility: Medium. Siting and local permitting are gaining greater attention on both sides of the aisle. While climate-friendly policy may not be feasible in every state, there is the potential to pass improved policies in several states and prevent extreme policies in others. The challenge of local siting and permitting is somewhat fueled, however, by cultural and political tensions, which can make change more difficult, especially at the local government level. Despite this difficulty, we believe there is large room for improvement across the country.
- Research
- Scale: High. Local siting and permitting regulations are ever-changing, and there are so many data points to track that it is difficult to know where there are new or growing challenges. As a result, research to continuously understand the evolving local siting and permitting dynamics will help direct advocacy efforts. Additionally, we still do not fully understand how to best counteract opposition to clean energy siting. Further research into successful tactics can help inform NGOs and developers on how to best advocate against restrictive policies.
- Feasibility: High. Tracking various policy efforts at the local and state levels is challenging, but not impossible. Our understanding is that with additional resources, organizations can continue to conduct these types of studies. Research into best practices, on the other hand, may run into challenges when engaging with developers who have found success, as they may be hesitant to give up their playbook for fear of losing a competitive edge. With that being said, we believe that there is still a lot to be learned and shared to benefit the general clean energy industry.
- Building new climate grassroots networks
- Scale: Medium. While siting and permitting challenges are situated at the local level, it will be challenging to build and expand climate grassroots organizations across the country that have impacts in multiple states, let alone counties. As a result, while we acknowledge the effectiveness of grassroots organizations, we believe that building new climate-oriented grassroots networks may not be the most impactful solution as of now.
- Feasibility: Low. Establishing a new and effective grassroots organization or network that has strong ties to several communities takes time and is very challenging. As a result, this does not seem like a feasible approach to a very timely solution.
- Building diverse alliances across issue areas
- Scale: High. There are already many established community-based organizations that may have common ground with clean energy activists regarding restrictive siting ordinances. For example, conservative organizations in favor of individual property rights may be opposed to restricting individuals from installing renewable energy on their land. A study has found that community-based organizations that are not climate-related can play a large role in clean energy projects for other community-related impacts.156 This is further supported by the fact that opposition against clean energy projects tends to be for reasons that impact the local community, not direct opposition to clean energy.157 As a result, we believe that partnerships between technical clean energy organizations and community-based organizations could lead to greater siting impacts by leveraging the knowledge, experience, and networks of both organizations.
- Feasibility: Non-climate-related groups engaging on clean energy issues is not a new phenomenon, and many potential local and community-based organizations across the country may have aligned interests in removing and preventing restrictive siting ordinances.158 It is not clear, however, how easy it will be to start partnerships and whether there will be a learning curve to joint advocacy. As a result, we tentatively view this strategy as having medium feasibility.
Interconnection
- Building diverse alliances across issue areas
- Scale: High. The interconnection queue is managed by regulations set at the federal and regional levels. As a result, future regulations can mandate more efficient and effective practices that can improve the interconnection rate of renewable energy projects. By engaging with these relevant government bodies, NGOs can educate regulatory bodies on existing challenges and propose new policies informed by industry that can remove existing barriers and improve the interconnection process.
- Feasibility: Medium. The interconnection queue challenge is very apparent to regulators and is of concern. While additional engagement and policy support can lead to better policy designs, it is not clear whether they can help progress timely changes in the face of lengthy regulatory processes.
Theory of Change for Philanthropic Engagement
To visualize how our prioritized philanthropic sub-strategies would interact with one another and ultimately reduce emissions, we developed a TOC for addressing barriers to clean energy deployment (Figure 22). This lays out the different outputs and outcomes we would expect to see to remove barriers and in turn, achieve emission reductions. While this TOC is comprehensive, it is still a simplified and high-level view of how philanthropic action can reduce emissions. There are additional, and in our opinion, less prevalent outputs and outcomes that could lead to emissions reductions, and as a result, are not covered in the TOC graphic.

63 WRI, 2025
64 “Barriers to deployment, such as siting and permitting challenges, supply-chain constraints, and social acceptance of electricity infrastructure development, could significantly reduce the rate of clean electricity deployment. Evaluation of a stylized suite of concurrently-implemented deployment constraints,4 including more limited renewable resource access, constrained transmission development, and increased costs of CO2 transport and storage infrastructure demonstrated the potential for a 10 percentage point reduction in the clean generation share (relative to the Mid case) and a 24% reduction in cumulative avoided emissions 2023–2030.” NREL, 2023
65 “The outcomes we report throughout Taking Stock this year are subject to considerable uncertainty, including an incredibly dynamic policy environment and persistent non-cost barriers to clean energy deployment. These factors will continue to shape how the energy system and GHG emissions evolve in the coming years” & “renewable resources continue to face many of the same headwinds we identified last year. That interconnection queue—in which 95% of capacity is renewable— is still far too large, with years-long waits for new generators to be able to plug into the grid. In addition to federal permitting slowdowns, persistent local opposition, limited growth in transmission capacity, and inflationary pressures on installation costs all weigh on deployment” Rhodium Group, 2025
67 Small scale projects may also need a federal permit, if for example the project receives federal funding or is sited on federal land. Brookings, 2022, FERC, 2025
69 There are additional specific permitting challenges related to technologies such as nuclear and geothermal. These are covered in the clean firm section of the report and are not covered further in the proceeding sections.
70 "The large-scale increase in renewable energy production requires the operation of transmission systems with higher capacities. While renewable energy sources are often concentrated in remote areas, a significant portion of energy consumption occurs in urban areas." Basaran, 2025
71 "To meet the growing demand for electricity, improve electric service reliability and resilience, reduce consumer costs, and enable access to low-cost generation during both normal and emergency operations, there is growing recognition that additional interregional transmission capability and connectivity is necessary" DOE Grid Deployment Office, 2024
72 NREL, 2024
73 U.S. Department of Energy, Grid Deployment Office, 2024
75 ibid.
76 RMI, 2024
77 "Siting and permitting infrastructure are always challenging but even more so for a transmission project that crosses multiple states and regions. Not only is there a multitude of potential authorities with jurisdiction to issue needed permits, but each of these authorities may be required to make a separate finding of need for the project to comply with the relevant authorizing statute.” PNNL, 2025
79 ibid.
81 "For many state agencies, however, limited staffing and budgetary resources are constraints that inhibit active participation in transmission planning processes and require careful prioritization between transmission and other energy issues. In addition, because state utility regulators are required to look out for the public interest of their state, they may be reluctant to support interregional transmission solutions where benefits are shared across states in varying degrees, for fear that customers in their state would be subsidizing benefits accruing to customers in other states. This is often referred to as the ‘free rider problem,’ and it’s a consistent concern with interregional transmission projects." PNNL, 2025
82 “A single interstate transmission project may fulfill different needs or deliver different types or levels of benefits to each respective state or to the region overall. The result can be years of protracted siting and permitting proceedings, sometimes resulting in a patchwork of timebound permits along an interregional project’s route" PNNL, 2025
83 Resources for the Future, 2025
84 "A full build-out of the necessary macrogrid is also likely to require enhanced federal or regional permitting authority. Experts have long proposed siting and permitting reforms to address the mismatch between state authority over transmission line siting and the regional and national scope of the nation’s electric grid.[...] We believe that all of these reforms would be a significant improvement over the status quo. They would realign transmission-line-siting authority with both transmission-planning reforms and the need for a national macrogrid to maintain grid reliability." Klass et al, 2022
85 Resources for the Future, 2025
86 This includes planning, operational, financing, and market challenges. PNNL, 2025
88 Permits that apply to renewable energy, hydropower, geothermal, nuclear, and all types of projects: U.S. Permitting Dashboard, 2023&Brookings, 2022
90 “Energy projects” includes all forms of energy, including fossil fuels, so this number may be smaller or larger when just considering clean energy projects. McKinsey, 2025
92 Center on Regulation and Markets at Brookings, 2023
93 “Reports of 10-year or longer timelines for transmission lines are not uncommon, and both solar and wind projects face long permitting delays. Delays in these projects make it more challenging for the United States to reduce emissions to meet time-bound targets and may cause cost increases or even cancellation of a project entirely as investors and developers lose interest.” Brookings, 2022
94 Center on Regulation and Markets at Brookings, 2023
95 “We identified 32 solar, 16 wind, and 3 geothermal projects completing EIS reviews and 19 solar, 9 wind, and 13 geothermal projects completing EAs over 2010–2023.” Resources for the Future, 2025
96 Center on Regulation and Markets at Brookings, 2023
97 “Geothermal lease nominations for projects proposed on federal surface lands not managed by the BLM must receive approval from the surface land management agency (43 CFR § 3201.10(a)(2)) and complete an environmental review process under NEPA for both the surface land management agency and the BLM (generally in the form of a single NEPA review) before the BLM can conduct a lease sale.51 In practice, this period lasts 1–4 years” DOE, 2019
98 Center on Regulation and Markets at Brookings, 2023
100 Center on Regulation and Markets at Brookings, 2023&Niskanen Center, 2024&Adelman et al, 2025
101 “We observe predevelopment litigation on 28% of the projects requiring an environmental impact statement, 89% of which involve a claim of a NEPA violation. The highest litigation rate is in solar energy projects, nearly two-thirds of which are litigated. Other high-litigation sectors include pipelines (50%), transmission lines (31%), and wind energy projects (38%).” Bennon and Wilson, 2023; “In federal courts, the grounds for the challenges were based on violation of NEPA and multiple other federal statutes.” Resources for the Future, 2025
102 Institute for Progress, 2024
103 “Although the NEPA process frequently induces agencies to modify project designs or choose alternative means of achieving their goals in ways that reduce environmental damage, the process can be abused by those opposed to agency projects for reasons having nothing to do with their desire to minimize environmental harms. In such cases, project opponents deploy NEPA litigation as an obstructionist tactic” - Center on Regulation and Markets at Brookings, 2023
104 “Defendants prevailed in most cases, but a few court cases caused or contributed to the termination of three projects. Six additional projects experienced significant delays as developers waited for final court approval.”Resources for the Future, 2025; “NEPA reviews can create delays and add to the expense of clean energy infrastructure projects, and NEPA litigation has sometimes been prompted by the private interests of litigants that do not necessarily correspond to the broader public interest, suggesting that legislative reforms may be desirable” Center on Regulation and Markets at Brookings, 2023
105 “District courts generally reached a decision within one year; appellate court decisions commonly required at least two additional years.” Resources for the Future, 2025
106 Adelman et al, 2025; Center on Regulation and Markets at Brookings, 2023
107 “The U.S. Department of Energy describes renewable energy siting as a series of decision-making processes and actions that determine the location and design of new wind, solar or other clean energy generating facilities. The entities that are involved in these decisions typically issue permits listing the terms and conditions that developers must adhere to for specific projects. As a result, the term “siting and permitting” is commonly used to describe both the decisionmaking processes themselves (siting) and their outcome (a permit or permits).” Regulatory Assistance Project, 2024
108 Clean Tomorrow, 2025;Regulatory Assistance Project, 2024
109 “Nearly every state uses a combination of the policies we list below for siting clean energy. Most commonly, a state will have distinct siting approaches for large and small projects. In other cases, a state may have multiple permitting pathways available to local governments or developers, regardless of project size.” Clean Tomorrow, 2025
110 Figure: Siting Policy Frameworks by State, Clean Tomorrow, 2025
111 “each state’s unique political, economic, environmental, and social conditions have shaped distinctive approaches to siting. What works in Texas may not be appropriate for Vermont, highlighting the importance of tailoring siting policies to local circumstances.” Clean Tomorrow, 2025
112 “The June 2025 edition of this report finds that severe restrictions, including outright bans and de facto bans on siting renewable energy facilities, as well as controversies over individual projects, are becoming more prevalent—particularly at the local level.” Eisenson et al, 2025; Ordinance - “laws enacted by local governments, typically municipalities. Zoning ordinances allow and restrict various types of projects and may use rules and regulations known as siting standards to manage land use and regulate development and construction of solar and wind projects.” - Regulatory Assistance Project, 2024
113 “The 498 contested projects include 262 projects with a solar component, 212 with a wind component, 26 with a storage component and 16 with a transmission component” Eisenson et al, 2025
114 Sabin Center for Climate Change Law, 2025
115 “Extrapolating setbacks throughout the country can reduce wind and solar resources by up to 87% and 38% (depending on the setback size).” NREL, n.d.
116 Setback ordinance: the distance a renewable energy project can be within of another object, such as a residence or business. Center for Rural Affairs, n.d.; NREL, 2023
117 “The introduction of a slew of bills to restrict renewable deployment are most common in states that have witnessed the most wind and solar capacity additions over the last decade.5 Legislation to require more local approvals, expand restrictive setback requirements, and increase local control over zoning (see the full list on page 6) were most prevalent in Texas, Oklahoma, Illinois, New York, and Virginia.” Clean Tomorrow, 2025
118 Figure 17: The likely impact of enacted renewable energy siting legislation, by state. Clean Tomorrow, 2025
121 “We find that it is unusual to have a project delayed, stopped, or canceled in response to only one source of opposition. As illustrated in Fig. 4, over 79 percent of our (larger set of) cases demonstrate more than one source of opposition in play. This suggests that local opposition is often multi-faceted” Susskind et al., 2022
122 Concerns regarding land value normally fall under two buckets: (1) the impact a project may have on the monetary value of private property or (2) the impact a project may have on a lands “religious, cultural, recreational to the potential use of a site for other productive purposes” like farming. Susskind et al., 2022
123 “We found that the most significant sources of opposition derived from concerns about land value (about 62 percent) and environmental impact (about 60 percent). These two affected nearly 50 percent of total generating capacity in our sample” Susskind et al., 2022
125 ibid.
126 “Siting and permitting reforms that benefit all energy technologies, including renewable and non-renewable energy technologies (also known as “all-of-the-above” or “tech-inclusive” policies), were more likely to pass in states with at least one Republican chamber.” Clean Tomorrow, 2025
127 Divided governments refers to states where both political parties hold control of a legislative body or governor's office.
128 Lawrence Berkeley National Laboratory, 2024&Gorman et al, 2025.
130 Valova & Brown, 2022&Lawrence Berkeley National Laboratory, 2024
131 Lawrence Berkeley National Laboratory, 2024
133 Slide 6, National Association of Regulatory Utility Commissioners n.d; DOE, 2025; Valova & Brown, 2022
135 Lawrence Berkeley National Laboratory, 2024
136 ibid.
137 There is 1,086 GW of solar, 1,028 GW of storage, and 366 GW of wind capacity in the grid. Current installed capacity is 1,280 GW. Lawrence Berkeley National Laboratory, 2024
138 “The current volume of queue requests vastly exceeds the physical availability of interconnections today” Gorman et al 2025.
139 “Entering multiple projects in the queue, even when the developer only plans to construct one project, creates option value as the project with the lowest assigned costs can be kept while others are eventually withdrawn from the queue at low cost. This has been long understood (see, e.g., Gergen et al., 2008). Queue squatting with ghost projects is a way to insure against unexpectedly high network upgrade costs but leads to longer queues and greater uncertainty for all other projects around their ultimate assigned costs.” - MIT Center for Energy and Environmental Policy Research
140 “The majority (>70%) of interconnection requests are withdrawn. Just 20% of requests (14% of capacity) submitted from 2000-2018 had been built as of the end of 2023” - Lawrence Berkeley National Laboratory, 2024
141 “The average duration from interconnection request to withdrawal date has edged upward in recent years” & “This trend implies that some recently withdrawn projects have waited longer in the queues before making the determination to withdraw” - Lawrence Berkeley National Laboratory, 2024
142 Lawrence Berkeley National Laboratory, 2024
143 “Late-stage withdrawals can be more costly for developers (sunk costs, deposits) and can trigger re-studies for other projects in the queue, increasing delays.” - Lawrence Berkeley National Laboratory, 2024
144 “The median duration from interconnection request (IR) to commercial operations date (COD) continues to rise, approaching 5 years for projects completed in 2022-2023” - Lawrence Berkeley National Laboratory, 2024
145 “In the near term (2024–2027), our analysis projects that the annual installation rate will be below the near-term ramp up of installed capacity modeled in leading decarbonization studies” Gorman et al, 2025
146 DOE, 2024
147 The old approach would conduct studies of projects in the order that they came in, which is what incentivized developers to submit multiple applications in slightly different locations or at different times to see if another project’s integration would lower their interconnection costs, as discussed earlier. Now under FERC Order 2023, PUCs and utilities must conduct interconnection studies by grouping projects that are located near each other and that were submitted to the queue during a 45 day window. It also sets more stringent requirements for projects entering the interconnection queue. All in all this could lead to fewer interconnection proposals moving forward and reduce wait times late down the road, but it will not solve the interconnection queue challenge. This approach had already been implemented by some ISOs prior to the FERC Order, and while it can bring improvements, it has some limitations. MIT Center for Energy and Environmental Policy, 2023
148 “Several incremental queue management solutions—from automation and expanded access to fast tracks to more stringent commercial readiness requirements and study timelines—may help reduce queue volumes and interconnection delays in the near term and enable transmission providers to handle larger and variable queue volumes in the longer term” DOE, 2024
149 “...there has been continued concern that inadequate access to information is contributing to high volumes of interconnection requests, high project withdrawal rates, interconnection processing delays, and an overall inequitable system. Improved access to and quality of interconnection data also support other solutions, such as interconnection study automation” DOE, 2024
150 “having the generation facilities that prompt the network upgrades pay the entire cost of upgrades violates FERC’s “beneficiary pays” principle and likely leads to too little investment. Socializing some of these costs to all transmission grid users is a policy meriting greater consideration and is likely to be an important incentive for adding new zero-carbon generation to the grid and so contribute to national plans to green the electrical grid dramatically.” MIT Center for Energy and Environmental Policy, 2023
152 “Closer alignment in the data inputs, assumptions, and process timelines between interconnection and long-term transmission planning can help ensure that transmission solutions that would have been more efficiently identified in transmission plans are not instead triggered through the interconnection process.” DOE, 2024
153 “To ensure reliable and secure operation of newly interconnecting plants, comprehensive interconnection standards are necessary. Interconnection requirements specifying IBR capabilities and expected project performance remain a work in progress.” DOE, 2024
154 “In recent years, there has been a series of large disturbance events leading to significant IBR disconnection. These performance issues were not identified during interconnection studies of the involved plants.” DOE, 2024
155 RMI, 2024; Third Way, 2024
157 “We find that it is unusual to have a project delayed, stopped, or canceled in response to only one source of opposition. As illustrated in Fig. 4, over 79 percent of our (larger set of) cases demonstrate more than one source of opposition in play. This suggests that local opposition is often multi-faceted” Susskind et al., 2022
Conclusion
The U.S. stands at a pivotal moment in its energy transition. While recent policy reversals have created uncertainty about the path toward a zero-emission grid, the need for clean, reliable, and affordable electricity has never been greater. Rising demand from electrification, industrial growth, and energy-intensive technologies will require nearly doubling grid capacity by mid-century. At the same time, aging infrastructure, extreme weather, and new reliability challenges are placing unprecedented strain on the system. Meeting these challenges will require moving beyond narrow decarbonization goals toward a broader vision, one that builds a clean, cheap, and resilient energy system capable of sustaining long-term economic growth and national security.
Our vision for unleashing clean energy (UCE) intentionally looks beyond simply reducing emissions. It emphasizes building a modernized, resilient, and reliable grid that can meet future energy demand while enabling multiple stakeholders (governments, utilities, industry, and communities) to support and benefit from the transition. By following the strategies discussed under each pillar—commercializing and deploying clean firm power and addressing clean energy deployment barriers—philanthropy can help shape a system-level transformation that focuses on unlocking stable and long-term climate success.
Looking ahead, Giving Green will issue its first UCE-aligned grants from the Giving Green Fund in 2025, marking the beginning of a wider yet targeted clean energy funding grant strategy. In 2026, we plan to expand our UCE grantmaking strategy and continue to refine our prioritization process while deepening partnerships with aligned organizations. We recommend that philanthropists similarly fund organizations that are working towards addressing the challenges and barriers explained in this report, and consider grants aligned with the strategies we have laid out.
As part of our ongoing research agenda, we also plan on exploring additional potential pillars that may warrant inclusion in future iterations of the UCE framework—such as clean technology innovation and advanced transmission technologies. These areas may similarly prove critical to unlocking system-level progress and complementing existing pillars identified in this report.
Finally, while this report focuses on the U.S., the UCE framework was designed to be adaptable to other contexts. Giving Green will consider applying this approach to other countries and regions in the future, with the goal of identifying high-impact opportunities for climate philanthropy that reflect local barriers, enablers, and opportunities for leverage.
Acknowledgments
This work has greatly benefited from the feedback provided by a variety of advisors, experts, and reviewers throughout the research process; Giving Green is grateful for those who shared their time, experience, and ideas. We would especially like to acknowledge the principal reviewer, James Hewett,159 for providing a deep review of this deep dive report during its final stages of development. All opinions remain those of Giving Green alone and any remaining errors are our own.
159 James is a Senior Manager at Breakthrough Energy
Appendix A: Nuclear Fission
Key ideas: Nuclear fission
1. Current role: Nuclear supplies about 18% of U.S. electricity and about 9% globally. In 2022, U.S. nuclear power electricity generation was about 95 GW. Models suggest the U.S. may need to add 200 GW of new nuclear power by 2050.
2. Technology types: We focus on Gen III/III+ reactors being deployed now and Gen IV designs that promise better safety, efficiency, and lower costs.
3. Benefits: Nuclear power has low land use and has strong local economic benefits. It can also decarbonize hard-to-abate sectors like heavy industry.
4. Challenges: Nuclear power has faced high capital costs, long build times, regulatory hurdles, and difficulty competing with other electricity-generating sources. However, with additional support, we believe nuclear power can become commercially competitive and be a critical tool in decarbonizing the U.S. grid.
Background
Nuclear energy is released from the nucleus of an atom and can be harnessed to generate electricity and heat. As of 2024, nuclear power is about 18% of the U.S.’s electricity production and about 9% globally.160
In this report, we refer to both advanced large-scale light-water reactors (Gen III and III+)–which are currently being deployed–and advanced nuclear reactors (Gen IV)–which are not as developed, but promise additional safety features, fuel efficiency, and in some cases, small modular designs. We also focus on nuclear fission and not nuclear fusion because we think it will probably take at least decades before nuclear fusion reactors can generate electricity on a large scale. We believe, however, that current nuclear fission policies and market efforts should keep nuclear fusion in mind to ensure any infrastructure established now can be used later to commercialize nuclear fusion faster. To better understand why we have not prioritized nuclear fusion, please see Appendix C.
Benefits and Challenges
Nuclear power’s benefits include its low land use, low transmission buildout, and concentrated local economic benefits.161 It also has additional applications, including the potential to decarbonize other impact areas that Giving Green has identified as high-impact, such as providing high heat to decarbonize heavy industry, supporting shipping and aviation by providing heat or electricity for hydrogen production, and powering direct air capture for carbon dioxide removal.
At the same time, nuclear power has major drawbacks that could make it less competitive relative to other options. Crucially, traditional large light-water reactors require intensive regulatory approval and have had high capital costs, cost overruns, and long construction periods.162 Given these constraints, nuclear power projects have had trouble competing against cheaper and faster-to-install alternatives, such as natural gas or VRE sources.163 However, we believe that with additional support, nuclear power can become commercially competitive and be a critical tool in decarbonizing the U.S. grid.
Nuclear Fission’s Future
In 2022, U.S. nuclear power electricity generation reached about 95 GW in capacity.164 Models suggest the U.S. may need about 200 GW of new nuclear power by 2050—a mid-point from these models that the U.S. Department of Energy (DOE) considers ambitious but achievable (Figure 23).165

We have several uncertainties related to philanthropy and supporting nuclear power:
- We are unsure about the viability of advanced nuclear and its technological diffusion. In particular, the future of advanced reactors depends on technological progress and political conditions, both of which are inherently uncertain. We think it is likely that nuclear power can become more cost-competitive over time because there have been systemic efforts to make it cheaper, such as a shift in focus from traditional nuclear reactors to advanced nuclear reactors, including small modular reactors (SMRs) that are designed to be smaller and lower cost to build with advanced safety features like passive cooling systems. At the same time, while SMRs are less customized than traditional nuclear reactors, they remain complex, which can present barriers to scaling up.
- We are unsure how quickly nuclear technologies developed in the U.S. will diffuse to other countries, partly because this will rely on geopolitical factors that are difficult to predict. Additionally, competition from other countries, such as China, may impact U.S. nuclear technology diffusion.
- We are unsure of the neglectedness of donating to nuclear power advocacy. The U.S. government has historically given more funding for nuclear power innovation compared to renewables, and this continues to be true in the current day. Given this history of RD&D funding, the number of policy wins nuclear power has had under the Infrastructure Investment and Jobs Act (IIJA) and IRA, and the nuclear industry’s strong lobbying presence, we think other impact areas could be more neglected and that donations could be additional elsewhere. At the same time, others have argued that philanthropy for nuclear power advocacy is neglected, calculating that only 2.5% of climate funding goes to nuclear power, or $1-2 for every $1000 donated. We try to address this uncertainty by supporting a variety of impact areas with our Giving Green Fund.
161 Figure 3: Select elements of nuclear’s value proposition as compared to other power sources. Kozeracki et al, 2023; Additional applications: “"District heating, desalination and hydrogen production are realistic options.” Locatelli et al, 2017
162 “With large up-front costs and long lead times for projects”: IEA, accessed 2022. Regulatory costs may be more difficult to quantify. We haven’t identified an objective source for this, but anecdotally note that the “center-right” American Action Forum estimates: “The average nuclear power plant must comply with a regulatory burden of at least $8.6 million annually.” Batkins, 2016.
163 “With large up-front costs, long lead times and an often-poor record of on-time delivery, nuclear power projects have trouble in some jurisdictions competing against faster-to-install alternatives, such as natural gas or modern renewables.” IEA, accessed 2022.
164 Figure "U.S. nuclear electricity generation capacity generation, 1957-2022" U.S. Energy Information Administration, 2023
165 “Modeling results indicate need for 200+ GW of new nuclear, tripling existing capacity. Multiple system-level decarbonization modeling exercises have concluded that, especially with estimates for renewables buildout that account for limitations from transmission expansion and land use, significant new nuclear power is required by 2050.” DOE, 2024
166 See Figure 3: New nuclear capacity in a net-zero grid, based on various modeling efforts. Kozeracki et al, 2023.
167 SMRs: “Because of their size, small modular reactors (SMRs) could solve some of the major challenges of traditional nuclear power, making plants quicker and cheaper to build and safer to operate.” Crownhart, 2023. Passive systems: “To achieve the higher safety standards in terms of reduction of risk, passive systems could play an important role by eliminating the requirements of operators or external inputs for their operation. However, it may be difficult or impossible to incorporate passive systems extensively in large size reactors, but could be well fit into small and medium sized reactors.” Nayak & Sinha, 2007.
168 See Figure 1. Schematic Characterization of Different Energy Technologies Based on Their Design Complexity and Need for Customization. Malhotra and Schmidt, 2020.
169 See Table 2: DOE Energy RD&D programs summary, FY 2021 enacted through FY 2024 request ($millions), Chong, 2023.
170 “According to data from ClimateWorks and our own analysis of the pro-nuclear ecosystem, only 0.1-0.2% of climate philanthropy at large supports nuclear energy’s role in climate mitigation. That means for every $1,000 in climate philanthropy, only $1-$2 goes to nuclear energy. To contextualize this number in a more intuitive way, nuclear energy receives at most 2.5% of climate philanthropy targeting clean electricity. In other words, less than $1 in every $40 for clean electricity goes to nuclear energy.” Founders Pledge, 2025.
Appendix B: Next-Generation Geothermal Systems
Key ideas: Next-generation geothermal systems
1. Current role: Geothermal currently provides less than 1% of global energy and has mostly been limited to volcanic or tectonic regions. It is possible that U.S. geothermal could expand from 2.7 GW today to 90-132 GW by 2050, with costs falling as drilling speeds and learning rates of new technologies improve.
2. Technology types: New technologies like enhanced geothermal systems, advanced geothermal systems, and superhot rock draw on technological breakthroughs in oil and gas drilling. They can unlock previously inaccessible sources of geothermal energy.
3. Benefits: Next-gen geothermal has secure supply chains, permanent local jobs, and a small land footprint. It can potentially decarbonize hard-to-abate sectors such as heavy industry.
4. Challenges: Next-gen geothermal has high upfront costs and may face community opposition due to concerns over induced seismicity. Its value to the grid is also undervalued in business models, and there is uncertainty over how quickly its costs will decline.
Background
Geothermal energy, or heat from the Earth, can be harnessed to generate electricity, provide heating or cooling, or store energy.171 Functionally, geothermal power plants can either provide consistent baseload power throughout the day or ramp electricity generation up and down to meet daily electricity supply patterns created by wind and solar.172
Currently, geothermal energy accounts for less than 1% of total global energy demand and is concentrated in countries with easily accessible and high-quality resources.173 This is largely because geothermal electricity generation is currently dominated by conventional geothermal systems, which are limited to regions with active volcanism or along tectonic plates.174
Technology improvements that borrow from U.S. oil and gas (O&G) development could open new areas for deployment and unlock previously inaccessible sources of geothermal energy.175 These next-generation geothermal technologies are less mature than conventional geothermal technologies but are reservoir-independent (Figure 24). For example, enhanced geothermal systems (EGS) use hydraulic fracturing to inject water deep underground, creating artificial reservoirs instead of relying on natural ones. Because geothermal energy potential increases as you dig into deeper and hotter resources, companies are also building technologies that can drill to greater depths. Superhot rock technologies, which are on the far end of the EGS spectrum, are in the early stages of research and development (RD&D) and, if successful, could significantly increase energy extraction and conversion efficiency.176 Additionally, advanced geothermal systems (AGS) are a separate category of closed-loop geothermal wells that recirculate fluid and do not use hydraulic fracturing.177 We group EGS and AGS technologies as next-generation geothermal systems that are distinct from conventional systems.

Benefits and Challenges
Next-generation geothermal has several value propositions, including a secure supply chain, local permanent jobs, minimal footprint, and low transmission buildout. 179 Like nuclear power, next-gen geothermal has other applications, including the potential to decarbonize other impact areas that Giving Green has identified as high-impact, such as heavy industry and powering carbon dioxide removal.180 Challenges to building out next-generation geothermal include high up-front costs and risks, existing business models that undervalue its potential, and community opposition.181 With additional support, we believe next-generation geothermal can become commercially cost-competitive and be deployed more widely.
Next-generation Geothermal’s Future
In 2024, the U.S. had about 2.7 GW of installed geothermal energy capacity.182 Models suggest that next-generation geothermal energy can provide between 90 and 132 GW of electric power by 2050, with the potential for much more (Figure 25).183

Our primary uncertainty around next-generation geothermal rests with its future cost-competitiveness because it is inherently uncertain how quickly new technologies will improve and decrease in price. We also think there is some uncertainty about how easy it is to apply skills and techniques from the O&G industry to next-generation geothermal technologies.
In general, we are optimistic about next-generation geothermal’s future because its repeatable, modular design allows each new well to improve upon the last. This “learning rate” is key to driving down the cost of next-generation geothermal systems. Early reports from Fervo demonstrate a 300 percent increase in drilling rate, leading to drilling costs decreasing from an initial $9.5 million to $4.8 million over six wells in six months, and drilling timelines at U.S. Department of Energy (DOE) Frontier Observatory for Research in Geothermal Energy (FORGE) demonstration sites are approaching standard O&G rates (Figure 26).185 At the same time, FORGE is a well-studied site, and our understanding is that learning rates may be slower in areas with less well-understood or physically harder geology.

171 “Geothermal energy systems harness this heat from the subsurface and transport it to the surface, where it can be used for heating and cooling, electricity generation and energy storage.” IEA, 2024
172 “An increasing need for flexible generation is driving geothermal operators to investigate operational practices that allow geothermal plants to bank energy in the subsurface during times when electricity supply is plentiful and prices are low, and release that excess energy during times when supply is low and prices are high.” DOE, 2025
173 “For the moment, geothermal meets less than 1% of global energy demand and its use is concentrated in a few countries with easily accessible and high-quality resources, including the United States, Iceland, Indonesia, Türkiye, Kenya and Italy.” IEA, 2024
174 Electricity: “CHS comprises nearly all geothermal electrical power generation existing today.” University of Texas, Austin, 2023. Extent of CHS: ““While the technology is mature, it is limited in supply globally as locations with sufficient heat and fluid flows for power generation are largely confined to areas with active basaltic volcanism, or continental plate boundaries.” University of Texas, Austin, 2023
175 “Advances in technology are opening new horizons for geothermal, promising to make it an attractive option for countries and companies all around the world. These techniques include horizontal drilling and hydraulic fracturing honed through oil and gas developments in North America.” IEA, 2024
176 “At extremely high heat, the performance of geothermal doesn’t just rise, it takes a leap. When water exceeds 373°C and 220 bars of pressure, it becomes “supercritical,” a new phase that is neither liquid nor gas… For our purposes, there are two important things about supercritical water. First, its enthalpy is much higher than water or steam, meaning it holds anywhere from 4 to 10 times more energy per unit mass. And second, it is so hot that it almost doubles the Carnot efficiency of its conversion to electricity.” Vox, 2020
177 “Advanced Geothermal Systems (AGS) generate heat and/or electric power through a closed-loop circuit, after a working fluid, such as water or CO2, extracts thermal energy from rock formations at great depths via conductive heat transfer from the geologic formation to the working fluid in the closed loop through an impermeable zone, such as a pipe wall.” Malek et al. 2021.
178 Executive Summary Figure 1: Geothermal technology overview across conventional (left) and next-generation (right) designs. DOE, 2025
179 “Geothermal energy can be used to either generate electricity or can be used directly as heat… Geothermal technologies require some of the smallest land area per kilowatt of any energy technology, firm or renewable.33 Next-generation geothermal can also scale supported by the availability of workers with translatable skillsets, many from the oil & gas sector.” DOE, 2025
180 Heavy industry: “Geothermal heat can be used directly in several currently hard-to-decarbonize applications, including process heat for industrial applications. Process heat represents over half the emissions from the industrial sector, and geothermal energy is well-suited to help mitigate the half of those emissions caused by low- and mid-temperature applications.” DOE, 2025 Hydrogen production: “Geothermal direct use heat can also be directly leveraged for hydrogen production at temperatures above 150C.” DOE, 2025
181 See “Table 2: Challenges confronting the pathway to commercial scale for next-generation geothermal liftoff and potential solutions as determined from analysis and interviews.” DOE, 2025
182 See United States. IRENA, 2025, processed by Our World in Data
183 “Next-generation geothermal energy can provide 90-132 GW of electric power to a fully decarbonized grid by 2050, with the potential for significantly more.” DOE, 2025
184 See Figure 7 in linked report: “Projected cumulative deployment of next-generation geothermal power until 2050 [left axis] and added capacity in two-year increments [right axis]” DOE, 2025
185 “The private sector has shown how these drilling rate improvements translate to massive cost reductions: recent reports from Fervo’s earliest deployments demonstrated a 300 percent increase in drilling rate in the process resulting in drilling costs decreasing from an initial of $9.5 million to $4.8 million over six wells in 6 months.” DOE, 2025
186 See Figure 10 in the linked report: Drilling rate improvements in early next-generation geothermal demonstrations. DOE, 2025
Appendix C: Other Clean Firm Technologies
We are most interested in directly supporting the commercialization of nuclear fission and next-generation geothermal technologies based on our assessment of their scale, feasibility, and funding need. More broadly, however, we would like to remove general barriers to drive the deployment of other clean firm power sources because of the benefit those technologies will bring to the grid and sustain deep decarbonization. While Giving Green may not focus on other clean firm technology challenges at the moment, this does not preclude us from working on them in the future. Below is a description of the other clean firm technologies and why we are not currently focusing on them.
Long-Duration Energy Storage (LDES)
LDES refers to a collection of different technologies that can store and discharge energy over a minimum duration of 10 hours.187 There are roughly three classes of LDES: inter-day LDES, which has a duration between 10 and 36 hours; multi-day/week LDES, which has a duration between 36 and 160+ hours; and seasonal LDES, which has a duration of months.188 LDES technologies also vary in technological maturity and mechanism of storing energy (e.g., mechanical, electrochemical, thermal).189 According to a U.S. DOE report, “the U.S. grid may need 225-460 GW of LDES capacity for power market application for a net zero economy by 2050.”190
In 2025, we are not focused on LDES because we are not confident that there is a need for technology-specific approaches, or whether general clean firm philanthropic efforts are sufficient to progress the commercialization and deployment of LDES technologies. Additionally, we believe there are fewer opportunities to make progress at the federal level, given the Trump Administration's opposition to renewable energy, which is crucial to the deployment of LDES. There may be more opportunities at the regional and state level that warrant additional philanthropic support but this is not yet clear to us.
As a whole, LDES is something we would like to continue to explore and potentially reconsider prioritizing in the near future.
Nuclear Fusion
Nuclear fusion is the process by which two atomic nuclei combine and form a single heavier one, releasing massive amounts of energy.191 This process powers the sun and other stars. We have not prioritized nuclear fusion because it is still in the early stages of RD&D. For our purposes, we believe its future as a cost-effective source of energy is too far down the road and uncertain. In case nuclear fusion does take off, though, we believe that policies focused on nuclear fission should also leave room to support nuclear fusion technologies.
Natural Gas and Carbon Capture, Utilization, and Sequestration (CCUS)
CCUS technologies can cut emissions from hard-to-abate sectors, such as heavy industry, aviation, and maritime shipping. In general, we think CCUS could be a valuable technology in those contexts as well as in emerging economies, where it could be an important tool for decarbonizing existing and new fossil fuel facilities, because it is unlikely that new investments will be dropped soon. However, we have some concerns about supporting CCUS technologies. For example, incentives for power sector CCUS and captured CO2 storage via enhanced oil recovery could extend the use of fossil fuels.192 Given the strong incentives included under the 45Q tax credit for sequestering carbon oxides, we would like to assess whether CCUS needs more support and what role it should play in decarbonization.
Hydropower
Our understanding is that building out new hydropower in the form of large dams on existing waterways is most likely unfeasible due to high costs. There has also been a relatively steady number of dam license surrenders and terminations over the past decade.193 We also have some concerns about climate change’s effects on hydropower’s operability. For instance, although it is expected that mean annual hydropower will increase in the U.S. under future warming, these increases will vary regionally and seasonally.194 Some regions also face an increased risk of droughts, which will impact hydropower output, while others face increased rainfall that will strain older dams.195 It seems likely that these changes could threaten dam safety and long-term viability.
While we think it is unlikely that the U.S. would build new large dams, we think there could be opportunities to tap energy from non-powered dams that are currently used for water management or navigational purposes.196 However, we have not prioritized this strategy because hydropower is mature and commercially viable; therefore, we believe it is less in need of philanthropic support compared to other technologies. We think there could still be potential for building out hydropower in other countries, but we have not explored this in depth.
187 “In the energy and academic communities, there is an emerging consensus that ‘‘long’’ means at least 10 h of duration for LDES.” Twitchell, DeSomber, & Bhatnagar, 2023
188 DOE, 2023
189 For an overview of different mechanisms of storing energy, we recommend “Long-duration energy storage technology adoption: Insights from U.S. energy industry experts.” Selänniemi, Hellström, and Björklund-Sänkiahoom, 2025
190 DOE, 2023
191 “Nuclear fusion is the process by which two light atomic nuclei combine to form a single heavier one while releasing massive amounts of energy.” IAEA, n.d.
192 “Project Tundra, which has already received substantial funding from the DOE — and which the current assistant secretary for fossil energy and carbon management advocated for prior to joining the federal government — is a proposal to put carbon capture on a coal plant that has reached its end of life, which would likely extend operations into the 2040s. My analysis suggests that adding CCS could be worth $5-6 billion for this power plant, while increasing emissions by 6 to 8 million tonnes of CO2-equivalent relative to closing the plant at its end of life.” Utility Dive, 2023
193 See Figure 8 in linked report. License surrender activity trends by milestone and project type (2010-2022). DOE, 2023
194 “We find that the median projected changes in annual hydropower generation are typically positive—approximately 5% in the near-term, and 10% in the mid-term. However, since the risk of regional droughts is also projected to increase, future planning cannot overly rely on the ensemble median, as the potential of severe hydropower reductions could be overlooked.” Broman et al, 2024
195 “Aging infrastructure and more frequent and intense rain events cause additional strain to the nation’s dams.” ASCE's 2025 Infrastructure Report Card, 2025
196 “According to EIA’s most recent electric generator inventory, 32 dams that currently do not generate electricity are planned to be converted to hydroelectric dams, which will add more than 330 megawatts (MW) of electric generating capacity to the grid over the next several years. The United States has more than 90,000 dams, but only 3% of those currently support hydroelectric generators. Those generators have a total hydroelectric capacity of nearly 80,000 MW as of February 2019. Other dams are used solely for water management or navigational purposes and are referred to as nonpowered dams (NPDs). Although many NPDs lack the hydrological attributes to support electric power generation, a 2012 U.S Department of Energy report estimated that NPDs have 12,000 MW of potential capacity that could be used to increase U.S. hydroelectric generation.” EIA, 2019
Appendix D: Examples of State Permitting and Siting Variations
Some common differentiating factors between state approaches to permitting and siting are:197
- Different state entities are involved in the siting process: In roughly half of U.S. states (26), the state entity involved in siting is the utility commission. However, 25% of states (13) have a specific agency dedicated to siting, 18% have a general agency such as a department of environment, and three do not have any state involvement.
- States use different forms of contingent thresholds: States will use different thresholds to decide whether a local government or state government will site a clean energy project. For example, some states will use the megawatt (MW) capacity of a project to decide who has authority, while others will also consider the height of a wind turbine or the acreage of a solar farm.
- Siting and permitting timeline requirements vary across states: 31 states have a timeline that requires a project site permit to be accepted or rejected after a given amount of time after the start of the siting process. Some timelines require action in as little as 30 days, while others can go up to a year.
- Public engagement is not always a requirement: Only 34 states require a public engagement process, such as a public meeting, during the siting and permitting process of clean energy projects. States that do not include this requirement tend to leave this up to local governments.
- Some states set standards via model ordinances: Some states provide an example ordinance for a clean energy technology that local governments can use as they develop their siting standards. In total, 15 states have a model ordinance for solar and wind projects, 12 states have a model ordinance just for solar projects, and 3 states have a model ordinance just for wind projects.
This level of variety is what makes the U.S. clean energy siting landscape so complicated; however, it is also what allows local communities to ensure their unique and specific needs are met.
Support Our Work
Giving Green Fund
One fund. Global impact. One hundred percent of your gift supports a portfolio of high-impact climate organizations, vetted by our research.
Best for:
Donors who want the simplest way to impact multiple climate solutions.
Top Climate Nonprofits
Meet the organizations on Giving Green’s list of high-impact nonprofits working to decarbonize our future, identified through our rigorous research.
Best for:
Donors who want to give directly and independently.
Support Our Work
We thoroughly research climate initiatives so you can give with confidence. For every $1 we receive, our work unlocks another $21 for effective climate solutions.
Best for:
Donors who want to amplify their impact through research.

.png)
.png)



.jpg)
.png)


.png)
.png)




.png)
.png)
.png)
.png)






.png)
.png)
.png)

.png)
.png)

.png)



.png)







.png)
.png)
.png)

.png)

.png)


.png)
.jpg)




.png)


.png)


.png)



.png)

.png)






.png)
.png)


.png)

.png)
.png)
.png)
