Clean Air Task Force: Nonprofit Evaluation
Summary
- What is Clean Air Task Force?
Founded in 1996, Clean Air Task Force (CATF) is a U.S.-based nonprofit that advances technologies and policies to reduce carbon emissions across the economy. It works across the U.S., EU, Middle East, and Africa.
- How could Clean Air Task Force address climate change?
CATF’s work elevates critical emerging climate technologies—such as nuclear energy, superhot rock geothermal energy, low-carbon hydrogen, and other low-carbon fuels—that need robust investment and supportive policies to scale effectively. By bringing attention to these technologies and advocating for effective policies, CATF helps accelerate their development and deployment. CATF also conducts technical analysis to fill knowledge gaps and acts as a convenor to bring together relevant stakeholders, accelerating climate action across its impact areas.
- What is Clean Air Task Force’s theory of change?
CATF’s work to advance technological innovation falls into three main areas:
- Identifying technical and market barriers through modeling and systems analysis.
- Working with industry, policymakers, and civil society to develop solutions and align strategies addressing these barriers.
- Advocating for policies supporting technological development and market growth.
We evaluated CATF’s program areas that overlapped with some of our prioritized strategies for 2023 and 2024, including superhot rock energy, transportation decarbonization, and clean electricity. For more information on our prioritized strategies, please see our reports on unleashing clean energy in the U.S., advancing next-generation geothermal energy, and reducing transportation emissions.
- Is there room for more funding?
CATF is currently focused on building a sustainable revenue base of $45 million to $50 million (USD) per year over the next five years. It is fundraising for its ongoing programs—such as geothermal energy and transportation decarbonization—and is also exploring new areas that we think could be promising, including U.S. energy permitting reform, international trade and technology diffusion, and clean industrial policy in Europe. We think CATF could effectively absorb more money across its program areas and geographies.
- Are there major co-benefits or potential risks?
We think the major co-benefits and potential risks of CATF’s work are closely tied to the technologies for which it advocates. For example, improved air quality is a co-benefit of transitioning away from fossil fuels, and potential risks around induced seismicity arise from geothermal power plants.
- What are the key uncertainties and open questions?
Our key uncertainties include the effectiveness of CATF’s U.S. federal work under an administration less supportive of climate action, potential challenges from CATF’s rapid growth, and the low feasibility of scaling technologies to reduce aviation emissions.
- What is the bottom line, and what are the next steps?
We classify CATF as one of our Top Climate Nonprofits addressing climate change. We think it has a strong theory of change that addresses multiple pathways of influence and impact areas. Specifically, we assessed CATF’s superhot rock geothermal, transportation, and electricity programs. The organization could use additional funding to sustain its existing programs, develop new program areas, and expand geographically. We believe CATF’s pragmatic results-driven approach, policy expertise, and proven track record position it well to continue making progress in global climate policy.
Donors interested in supporting its work can either donate to the Giving Green Fund or to Clean Air Task Force directly.
Clean Air Task Force (CATF) is a 501(c)(3) tax-exempt organization in the United States. As Giving Green itself is a charitable, tax-exempt organization, we only offer an opinion on the charitable activities of CATF, not CATF Action. This non-partisan analysis (study or research) is provided for educational purposes. Unless otherwise cited, information in this deep dive comes from direct correspondence with CATF.
Questions and comments are welcome.
Cover image: Pexels
What is Clean Air Task Force?
Clean Air Task Force (CATF) is a U.S.-based nonprofit founded in 1996 that advances technologies and policies for economy-wide decarbonization. Its work can be generalized into three categories: (1) technical and market analysis, (2) stakeholder engagement, and (3) policy research and education.1 Its team has extensive legal, technical, and policy expertise.2
We believe CATF’s strategy helps advance climate technologies that are new or lack widespread support from civil society. For example, CATF has program areas that promote nascent technologies such as advanced nuclear energy and superhot rock geothermal, as well as innovative approaches to address segments of transportation relatively neglected by philanthropy and challenging to decarbonize. See the figure below for a full list of CATF’s program areas (Figure 1).

CATF has historically focused on the U.S., but now has teams engaging internationally across Europe, the Middle East, and Africa. For example, it was a strong advocate for the Global Methane Pledge, which was signed by over 100 countries at COP26 to collectively agree to reduce methane emissions by 30% by 2030.3 It now works with global governments, NGOs, and industry leaders to enact implementation plans, such as by using its bespoke Methane Abatement Tool.4
CATF has been a Giving Green recommendation since 2020. Our recommendations in 2022, 2021, and 2020 concentrated on assessing its U.S. federal policy work. Following the passage of the Infrastructure Investment and Jobs Act (IIJA) and the Inflation Reduction Act (IRA), we shifted our focus from general U.S. policy to sector-specific philanthropic strategies with a global focus. To match this shift, we evaluated CATF’s work that overlapped with some of our prioritized strategies for 2023 and 2024.
Specifically, we analyzed CATF’s programs working on superhot rock energy, transportation decarbonization, and clean electricity. For more information on our prioritized strategies, please see our strategy reports on unleashing clean energy in the U.S., advancing next-generation geothermal energy, and reducing transportation emissions. In this report, we give an overview of each program, describe its main strategies, illustrate our interpretation of its theory of change, and evaluate the assumptions underlying the theory of change.
1 “As problem solvers and creative environmentalists, we achieve change in three main ways…” CATF, n.d.
2 “When CATF was launched in 1996, our strategy was simple: enact federal policy to force older coal plants to meet the same emission rates as new plants.” CATF, n.d. For more information on CATF’s staff, please see its “Meet Our Experts” page.
3 “Participants joining the Pledge agree to take voluntary actions to contribute to a collective effort to reduce global methane emissions at least 30 percent from 2020 levels by 2030, which could eliminate over 0.2˚C warming by 2050… With over 100 countries on board, representing nearly 50% of global anthropogenic methane emissions and over two thirds of global GDP, we are well on our way to achieving the Pledge goal and preventing more than 8 gigatons of carbon dioxide equivalent emissions from reaching the atmosphere annually by 2030.” About the Global Methane Pledge, n.d.
4 “CATF works with national governments, NGOs and industry leaders around the world to put robust implementation plans in place to quickly cut methane pollution, including through the Country Methane Abatement Tool (CoMAT).” CATF, 2021
Superhot Rock Energy
Key ideas: Superhot rock energy
- Superhot rock (SHR) is a proposed geothermal energy source that could provide affordable, on-demand renewable energy for heat and electricity. While it has high potential, the required technologies are still being developed and need more innovation.
- CATF promotes SHR through U.S. and EU policy research and education, international research coordination, and private sector action. We believe these efforts can help increase the number of projects built, lower costs, and boost demand as investor confidence improves.
- We think CATF has played a major role in supporting SHR. Among the few nonprofits focused on geothermal energy, CATF has been the most vocal advocate for SHR, which lacks strong industry support. Experts and funders have shared with Giving Green that CATF has been key in raising public awareness of SHR.
Strategies
CATF focuses on superhot rock energy (SHR), a proposed geothermal energy source that could provide affordable, on-demand renewable energy for heat and electricity.5 Compared to other forms of next-generation geothermal systems, SHR systems involve drilling to deeper and hotter reservoirs where supercritical fluids offer a higher energy yield than traditional water- and steam-based systems.6 These systems can be highly efficient, but the necessary enabling technologies are still being developed and need further innovation. (For more information on geothermal energy, please see our strategy reports on advancing next-generation geothermal energy and unleashing clean energy in the U.S.7) CATF’s SHR-focused strategies include policy research and education, as well as building momentum globally through private sector action.
Policy Research and Education
CATF’s SHR team conducts policy research and education through technical analysis and policy advocacy, covering both the U.S. (at the state and federal levels) and the EU.
Technical analysis: The SHR team analyzes and communicates research and technological gaps in SHR development. Examples of its work include:
- Outlining challenges and opportunities: In 2023, CATF developed the Bridging the Gaps series, a collection of five reports analyzing key barriers and pathways forward for SHR development. According to CATF, its reports and surrounding outreach informed the U.S. Department of Energy (DOE) Advanced Research Projects Agency–Energy’s (ARPA-E) decision in January 2025 to dedicate a research and development (R&D) program for SHR.
- Mapping SHR geothermal potential: CATF has developed a Superhot Rock Project Map, an interactive global map that indicates how deep projects will need to dig to reach 450°C—the required minimum temperature for SHR—and the locations of existing and planned SHR projects and wells.8 This educational tool is intended to drive awareness of SHR.
U.S. federal policy advocacy: CATF’s SHR team has consistently used its technical analyses and policy recommendations to urge Congress to allocate funding and other resources to SHR. As one of the few organizations advocating for SHR, we think CATF’s work helped ensure SHR was included in the bipartisan Infrastructure Investment and Jobs Act’s (IIJA’s) $74 million (USD) for enhanced geothermal systems pilot projects.9
Although CATF is keenly focused on SHR, it widened its policy scope in 2024 to also support next-generation geothermal technologies more broadly. For example, it was a driving force behind H.R.8665, a bill that would fund R&D for SHR and enable data sharing and coordination to benefit all next-generation geothermal energy.10 It was also involved in engaging with policymakers on H.R.6482. This bill would allow certain geothermal projects on federal lands to bypass lengthy environmental assessments through a categorical exclusion, thereby expediting the permitting process. We think CATF’s broadened scope can help derisk next-generation geothermal technologies and reduce costs, potentially leading to wider deployment and lower emissions.
U.S. state policy advocacy: CATF has also been promoting SHR at the state level, focusing on Western states with the richest geothermal resources in the U.S.11 It aims to expand this work by advancing state-level policies on permitting and financing.
EU policy advocacy: CATF is expanding advocacy for SHR and next-generation geothermal energy across Europe through a focused combination of policy engagement, coalition building, and public awareness. CATF’s key near-term priorities include shaping the European Commission’s upcoming Geothermal Action Plan by leveraging its advocacy capacity in Brussels and working to fill a gap in the geothermal advocacy community. CATF is also advancing targeted work in Central and Eastern Europe, partnering with local NGOs to influence national geothermal strategies in Poland and Romania. Finally, it is also launching a new working group under the International Energy Agency’s (IEA) Geothermal Technology Collaboration that concentrates on superhot rock development and coordination across the EU and other IEA member countries.12
Private Sector Action
CATF creates networks for sharing resources and knowledge to accelerate innovation and reduce risks associated with SHR projects. It acts as a catalyst and coordinator between technology companies, industry partners, government officials, and potential investors.13 CATF has also introduced SHR at global forums, such as COP27, to drive public awareness and convince delegates that SHR is worth supporting.14 Furthermore, in 2024, CATF organized the first technology-specific SHR summit, which convened experts to help build a roadmap for international technology development.15
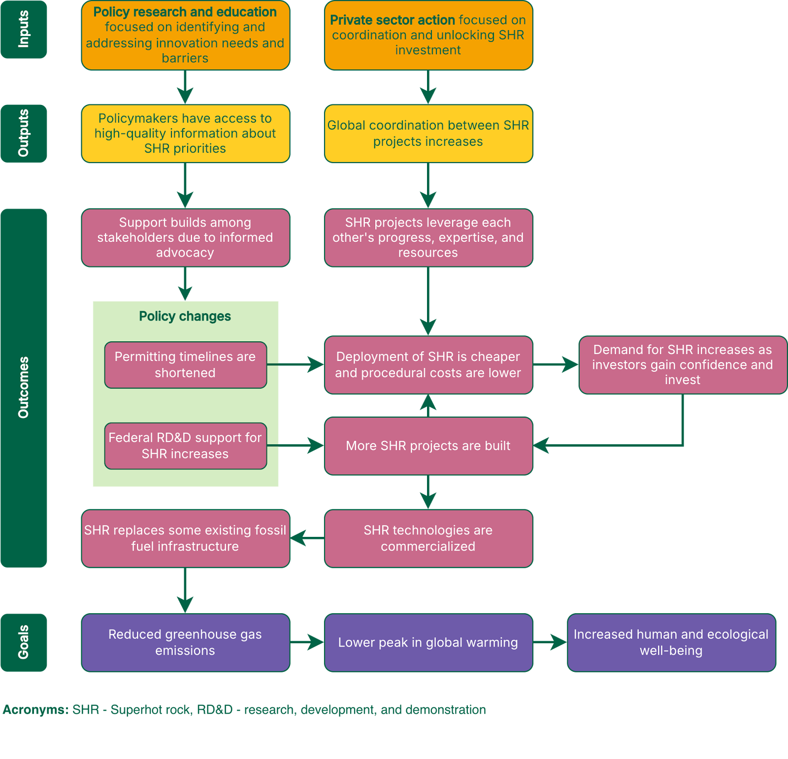
Theory of Change for CATF’s SHR Program
We developed a theory of change for CATF’s SHR program to better understand and evaluate how it can lead to reduced greenhouse gas (GHG) emissions (Figure 2). For each assumption, we rank our certainty level: low, medium, or high. Our assessment is based on both primary and secondary evidence, as well as our general impression of the plausibility of the assumption. Importantly, several stages of the theory of change may not be amenable to easy measurement or quantification, are not supported by a robust evidence base, or are expected to occur in the future but have not yet occurred.

Examining the Assumptions Behind the SHR Program’s Theory of Change
We note two key assumptions in our theory of change for CATF’s SHR program:
- CATF’s work increases the likelihood that supportive policies for SHR are passed and speeds up RD&D relative to the counterfactual (high certainty)
We have high certainty that CATF's efforts increase the likelihood of passing supportive policies for SHR and accelerating SHR research, development, and demonstration (RD&D). We believe that without CATF, there would be a lack of advocacy for SHR policies. This impression is based on the fact that, among the limited number of nonprofits supporting geothermal energy, CATF has been the most outspoken advocate for SHR.16 Given that SHR is a specialized technology, we also believe that the few companies working on it lack a significant platform for advocacy. Geothermal experts and funders have told us that CATF has played a crucial role in raising awareness of SHR in the public eye. Furthermore, we have learned from others that CATF's technical reports have been valuable in roadmapping a potential future for SHR in the U.S.17
- Supporting SHR RD&D will increase the likelihood of its commercial viability (medium certainty)
We think it is likely that supporting SHR RD&D will improve the technologies needed to access SHR and increase the likelihood that it becomes commercially viable. However, we are not certain that SHR will ever be viable because, compared to other next-generation geothermal technologies, SHR is not as far along in its development timeline. Other next-generation technologies may be able to outcompete SHR in terms of cost, but there is always considerable uncertainty in predicting what learning curve a new technology will follow. We discuss the trade-offs between SHR and other next-generation options in our section on key uncertainties and open questions.
5 “Superhot rock energy is poised for a breakthrough as a high-energy-density, zero-carbon, always available energy source that could be commercialized worldwide in the 2030s. Analyses for Clean Air Task Force (CATF) by Lucid Catalyst and Hotrock Energy Research Organization (HERO) suggest that, with more ambitious geothermal energy funding and public-private partnerships to spur innovation, it could be cost-competitive with most zero-carbon technologies—transforming global energy systems by providing clean, firm, cost-competitive renewable energy while requiring significantly less land than other sources.” CATF, 2022
6 “Additional innovation will also be required for successful resource utilisation in deeper and hotter reservoirs (sometimes referred to as superhot rock systems), where supercritical fluids offer a significantly higher energy yield than traditional water- and steam-based systems.” IEA, 2025
7 Our strategy report on advancing next-generation geothermal energy was last updated in 2024, but contains information that remains relevant to building out the technology. The unleashing clean energy report was last updated in 2025; it includes general information on clean firm technologies, as well as some specific information on next-generation geothermal energy.
8 “In order to drive awareness of superhot rock energy’s unparalleled potential, CATF created a Superhot Rock Project Map which highlights superhot rock projects in various states of maturity. The map shows the estimated depth to reach 450°C across the world, as well as existing and planned superhot rock projects and wells.” CATF, n.d.
9 Bipartisan Infrastructure Law: “On February 8, 2023, the U.S. Department of Energy (DOE) announced up to $74 million to support enhanced geothermal systems (EGS) pilot demonstration projects called for in President Biden’s landmark Bipartisan Infrastructure Law. The legislation authorizes DOE to support up to seven competitively selected pilot projects that collectively demonstrate EGS in different geologic settings, using a variety of development techniques and well orientations.” Geothermal Technologies Office, 2024. Inclusion of SHR: SHR was listed as one of the topic areas in DOE’s funding opportunity announcement. Ibid.
10 For more information on H.R. 8665, please see https://www.congress.gov/bill/118th-congress/house-bill/8665. Evidence of CATF’s engagement: “Ms. Terra Rogers, Program Director, Superhot Rock Energy, Clean Air Task Force, Boston, Massachusetts [H.R. 7053 & H.R. 8665], [Minority Witness]” House Committee on Natural Resources, 2024
11 For an example, see Unlocking California’s Geothermal Potential: A Strategic Opportunity for Clean, Firm Power. CATF, 2025
12 “The Clean Air Task Force (CATF) has announced a collaboration with the International Energy Agency Geothermal Technology Collaboration Progamme (IEA Geothermal) to link existing global efforts on superhot rock geothermal and help all participant projects move faster and more effectively. The collaboration was proposed by CATF, and will be spearheaded by representatives from Norway, Japan, New Zealand, Iceland, and Italy, to start – with more countries considering participation as the project develops… The collaboration aims to achieve the following envisioned outcomes: Connect participant projects with groups of technology advisors from around the globe.; Create a shared platform for data from active testbeds and pilot projects, enhancing transparency and collective learning.; Coordinate efforts across member countries to streamline objectives and measure progress by aligning on common goals and KPIs.; Leverage collaboration between projects in multiple countries to overcome shared challenges and build from each other’s learnings.” Think GeoEnergy 2025
13 “Act as a catalyst and coordinator, bringing together technology companies, industry partners (including multinational energy companies), government officials, and potential investors to create a network that galvanizes the SHR ecosystem and facilitates a roadmap for SHR research and development and demonstration (RD&D) projects.” CATF, n.d.
14 “Terra Rogers is at COP27 trying to spread the message to delegates that geothermal energy is not a 100-year-old technology that has no room left to develop.” Energy Monitor, 2022
15 “COP: ‘We are here to raise awareness – this energy source is nearly unrecognised in the decarbonisation debate, despite the fact that it is truly unparalleled,” she added. “It is taking the niche industry of geothermal to the next level by amping it up with additional temperature and additional pressure.’ Rogers is hoping to convince delegates to make a bet on deep geothermal energy as a key technology for the future.” Keating, 2022. Superhot Rock Energy Summit: “Sessions include author presentations of CATF-commissioned reports, panels from leading experts in the field, and strategy sessions with other leading experts to build a roadmap for international technology development in this space.” CATF, 2024
16 Our understanding is that Project InnerSpace is more focused on deploying next-generation geothermal technologies that are further along in RDD&D and less focused on SHR. Other geothermal organizations represent the interests of both conventional geothermal technologies and next-generation technologies and are less focused on SHR compared to CATF.
17 While it restricts our transparency with readers, we frequently engage in confidential conversations where we promise to protect the identity of our sources. As a result, we cannot disclose the names of these specific sources.
Transportation Decarbonization
Key ideas: Transportation decarbonization
- Unlike most road vehicles, aviation and shipping vessels cannot be easily electrified. Reducing aviation and shipping emissions relies on nascent technological pathways, such as alternative fuels, zero-emissions vessels, and flight rerouting.
- CATF seeks to reduce aviation emissions by conducting technical and market analyses to identify barriers and opportunities in green transportation, engaging with stakeholders to foster collaboration and promote growth for low-carbon fuels, and strengthening policy research and education to promote low-carbon transportation.
- We think CATF’s technical analysis is especially strong, providing critical evidence to address key research gaps and shift the narratives around low-carbon transportation. CATF’s cross-sectoral expertise, as well as its industry and policy engagement channels, enhance its analysis and turn research recommendations into action at scale.
CATF's transportation decarbonization program aims to reduce emissions from the transportation sector to zero by mid-century. Its team concentrates on transportation modes that are difficult to electrify, such as aviation and maritime shipping, which are predicted to rely on alternative energy carriers like hydrogen and ammonia.18 The team supports work to develop and scale low-carbon fuels and vehicles, along with their requisite infrastructure.
CATF’s transportation decarbonization program is mostly focused on the U.S. and EU because it claims these geographies (1) hold the most feasible political opportunities and investments to launch alternative fuel markets and (2) are centers of influence for relevant international bodies such as the International Maritime Organization (IMO) and International Civil Aviation Organization (ICAO).
We also include CATF’s work on hydrogen in this program because clean hydrogen is a key component in most of the main alternative propulsion technologies for long-distance aviation and shipping.19 The hydrogen team’s primary focus is on reducing emissions from existing hydrogen production and end-use deployment in sectors such as steel, chemicals, cement, ammonia for fertilizers, methanol, and oil refining. Its secondary focus is promoting low-carbon hydrogen for scaled next-generation applications, such as for aviation and ammonia for shipping. Its efforts have mainly focused on the U.S., EU, and Middle East, but it plans to continue expanding globally.
Strategies
Technical Analysis
CATF conducts technical and market analyses to identify innovation needs and market barriers for each transportation pathway. For example, CATF studied how ammonia ships can be phased in under the EU’s maritime fuel standards at a cost equal to or cheaper than conventional fuel oil, analyzed enabling technologies for net-zero aviation, and recommended strategies for minimizing non-CO2 effects of aviation. We think these analyses support the global scaling of low-carbon heavy transportation by increasing public awareness, informing policy and regulatory design, promoting innovation, and shaping the market. Complementary technical analysis on hydrogen includes a model for the full lifecycle emissions of hydrogen production based on jurisdiction and production pathway, as well as a cost model for hydrogen and ammonia production.
CATF’s transportation and hydrogen efforts help direct low-carbon resources, such as hydrogen and biomass, to sectors with no better emission-reduction alternatives. For example, its assessment of the role of low-carbon hydrogen in the power sector concluded that, while technically feasible, using hydrogen as a fuel for decarbonizing power generation is unlikely to be economically viable at a large scale compared to other options, such as solar power. It also advocates for the shipping sector to look beyond biofuels and invest in other compelling alternative fuels, such as e-ammonia.20 This is because (1) shipping has more viable alternatives for decarbonization than aviation, and (2) the shipping industry may incur unnecessarily high costs if it were to overcommit to biofuels, entering into a ‘bidding war’ with the aviation industry.21
Industry Engagement
CATF collaborates with companies and technical experts—such as vehicle manufacturers, fleet owners and operators, and fuel suppliers—to accelerate the commercialization of low-carbon heavy transportation. This includes activities such as:
- Validating and aligning on CATF’s analysis and findings, including major innovations and market gaps.
- Fostering cross-sector collaboration to support the demonstration and adoption of new technologies, such as low- or zero-emission vessels.
- Promoting market growth for low-carbon fuels—for example, by facilitating a global dialogue between emerging fuel producers and buyers to align potential supply and demand, strengthen the market ecosystem, and facilitate offtake agreements.
- Engaging with the aviation and fuel companies to develop opportunities for contrail mitigation.
Policy Research and Education
CATF promotes policies that support low-carbon transportation innovation through incentives, mandates, and performance standards.
U.S. policy: In the U.S., CATF primarily focuses on clean fuel standards and effective alternative fuel tax credits, as described below:
- Developing clean fuel standards: Until recently, CATF was leading the development of a federal carbon-intensity-based fuel standard that would decarbonize all transportation fuels, including electricity, by 2050. It was also encouraging a federal framework for achieving the IMO’s net-zero emission targets. Under the Trump administration, CATF has deprioritized this work due to diminished feasibility, pivoting its transportation policy work to focus more on state-level opportunities, most notably on low-carbon fuel standards.
- Designing alternative fuel tax credits: CATF’s hydrogen team has also been heavily engaged in designing the federal 45V tax credit for hydrogen production, claiming a key role in shaping the final guidance.22 It was also involved in establishing the U.S. hydrogen hubs, regional networks of low-carbon hydrogen producers, consumers, and enabling infrastructure. CATF highlights why hydrogen hubs should be integrated with critical end-use sectors, like shipping and steel.
EU policy: In the EU, CATF’s aviation priorities include clean fuel deployment, contrail mitigation, analyzing the appropriate role of carbon removal in clean aviation, and working to broaden the support for EU Emissions Trading System expansion by highlighting the market opportunities that expansion would create for low-carbon fuel producers in the U.S. and elsewhere. CATF’s shipping priorities are supporting the development of low-carbon marine vessels and fuels and promoting stronger FuelEU Maritime implementation.23 It also advocates for regulations to guardrail the use of hydrogen and biofuels.
International policy: CATF continues to track progress at the IMO and works with partners to (1) build support for ambitious regulations, and (2) mitigate U.S. opposition to the IMO’s proposed Net Zero Framework.
Theory of Change for CATF’s Transportation Decarbonization Program
We developed a theory of change to better understand and evaluate how CATF’s transportation decarbonization program can lead to lower GHG emissions (Figure 3).

Examining the Assumptions Behind the Transportation Decarbonization Program
We note four key assumptions in its theory of change:
- CATF’s research and analysis have an additive impact on transportation narratives, policies, and industry action (medium certainty)
After evaluating its publications and consulting with external experts, we think CATF’s technical analysis is exceptionally strong. We find that CATF’s tools and reports address critical technical gaps in the sectors for which (1) research is still ongoing, (2) information is hard to access for communities, civil society, or policymakers, or (3) resources are needed for creating or implementing specific standards and policies. One example is its work in modeling the resource demands of hydrogen production, including energy and water feedstocks. We think this work could help avoid future uncertainties around incentive structures, such as those that arose for the 45V tax credit.24
We also think CATF has leveraged its research to highlight key emerging ideas, providing evidence to shift incumbent narratives and promoting high-impact, neglected pathways to reduce transportation emissions. For example, it has contributed novel arguments to the transportation decarbonization discourse by writing on hydrogen and biomass prioritization as well as contrail mitigation. CATF’s upcoming research on the role of carbon removal in reducing aviation emissions will also fall into this category.
- CATF’s policy research and education efforts increase the likelihood of adoption of impactful policies (medium certainty)
CATF has a strong track record of success contributing to climate policy in the U.S. For example, CATF helped secure key climate provisions in the bipartisan Energy Act of 2020 and provided technical input to authorization and funding measures in the IIJA. It also successfully advocated for the IRA and its provisions for cutting methane pollution, advancing neglected low-emissions technologies, and making tax incentives and grants stackable.25
We have low certainty that CATF will achieve large wins in the transportation sector under the current U.S. political climate. However, we believe CATF’s ambitious federal measures may become feasible again under a future administration, and we think it is valuable to maintain the team's capacity so that it can quickly respond to future policy windows. We also see opportunities for near-term progress in key states, such as California.
We think the EU is a particularly important geography for reducing aviation and shipping emissions, with some of the most progressive transportation policies in the world. Upcoming policy windows include the reviews of the aviation ETS discussing potential geographical expansion, and reviews of the EU’s fuel standards for aviation and shipping. The EU also implemented the world’s first policy on non-CO2 emissions, mandating that aircraft operators report their non-CO2 emissions.26 It is increasingly recognizing the significant warming caused by contrails and has opened up research funding for contrail mitigation, but has not yet signaled that it will be a regulatory priority.27 CATF has previously helped secure wins such as the EU Methane Regulation and has a history of engagement on the ETS.
Although the EU is a policy leader for green transportation, it has shown less openness toward climate action since the 2024 election, and significant pushback is expected for many of the policy windows highlighted above.28 We think CATF’s style of pragmatic reasoning could resonate with current EU priorities for industrial competitiveness. Due to its deep expertise both in the U.S. and EU, we think CATF could also be a significant voice to mitigate anticipated pushback from the U.S. on policies with international ramifications, such as an ETS geographic expansion.29
- Regulations will influence the private sector to transition to low-carbon technology (high certainty)
We think policy is a necessary lever to influence private-sector decarbonization trends. For example, pricing emissions can narrow the green premium for low-carbon shipping technology, thereby enhancing the business case for low-carbon technologies such as e-fuels.
Furthermore, well-designed policies with ambitious targets, like the FuelEU Maritime initiative, can provide long-term market signals to reduce investor uncertainty. The IMO’s proposed fuel intensity targets have been credited for giving a signal toward low-carbon fuels—since their adoption would mean that incremental solutions are unlikely to remain competitive in the mid-late 2030s—but there remains uncertainty regarding whether they will be adopted and their ambition levels, which may lead some investors to take a wait-and-see approach.30
While the industry is still at the relatively early stages of its transition, strong policy signals can shift incentives and deter the industry from locking into infrastructure that relies on transitional or conventional fuels, such as biofuels and LNG for the shipping industry.31 Preventing such lock-in is crucial given that these fuels are cheaper and more mature than e-fuels but offer less climate mitigation potential, and shipping vessels have long lifetimes of several decades.32
The IMO’s global role in international coordination also reduces the risk of carbon leakage, where firms shift activity to avoid stricter national or regional rules. Harmonized regulations ensure a level playing field across the sector, increasing the certainty of demand for low-carbon technology.
In addition to engaging with policymakers, CATF also directly engages with industry to communicate the business opportunities for transitioning to low-carbon aviation and shipping.
- Low-carbon technologies for shipping and aviation can become cost-competitive and scale to meet the needs of the sectors (medium certainty)
Both low-carbon shipping and aviation currently come with high green premiums compared to conventional technologies.
For shipping, we have medium certainty that a combination of declining costs for low-carbon technologies and increasing regulatory pressure on fossil fuel prices could plausibly lead to price parity. In fact, forecasts for reaching e-fuel parity range from 2030 to 2040.33 Notably, CATF found that under existing regulations, e-ammonia ships built today could already achieve cost-competitiveness over their lifetime compared to conventional vessels.34 We think reducing costs for low-carbon shipping is highly contingent upon scaling renewable energy, increasing the availability of green hydrogen, and building out global e-fuel infrastructure.
For aviation, we have low certainty that either alternative fuels or hydrogen-based aircraft can scale to meet the needs of the sector:
- Scaling biofuels will be challenging due to feedstock constraints, including the low availability of waste feedstocks and the emissions associated with land-use change in crop-based biofuels.35
- We do not think a promising route to scaling e-kerosene production has been demonstrated, given its high cost and energy demand.
- Hydrogen aviation is still in its infancy, and the field will require significantly more support from philanthropic and public funds to accelerate its commercialization. We have low certainty that the field will attract sufficient funds to reach a high-innovation scenario with a substantial mitigation impact.
We address the feasibility of decarbonizing aviation as one of our key uncertainties and discuss the potential and limitations of leading technologies in our strategy report on reducing aviation emissions.
18 “Great progress has been made in battery-based electrification, but certain vehicles – including heavy-duty vehicles like long-haul trucks, transoceanic marine vessels, and aircraft – will be difficult or impossible to power with batteries and will require the use of low- and zero-carbon fuels like hydrogen and ammonia to decarbonize” CATF, n.d. [accessed 30 Oct 2025]
19 The main technologies we describe for aviation are cryogenic hydrogen, cryogenic methane, and sustainable aviation fuels. For shipping, they are ammonia, methanol, and hydrogen. For more information, see our strategy reports for aviation and maritime shipping.
20 E-ammonia is ammonia produced using renewable electricity, hydrogen, and nitrogen gas.
21 “As such, the aviation industry will want to mitigate the related financial and logistical challenges by maximizing its use of bio-SAF, so it is unlikely to get outbid for the available supply of biofuel, especially by industries that can turn to other options.” CATF, 2025
22 “Following substantial engagement from CATF and its partners, the U.S. Department of the Treasury released its long-awaited proposed regulations for the Section 45V Hydrogen Production Tax Credit (PTC) in late 2023 — a major step toward building a credible clean hydrogen market in the United States. We also played a key role in shaping the final guidance throughout 2024, advocating for policies that promote truly clean hydrogen while preventing loopholes that could increase emissions.” CATF, 2025
23 “Green maritime shipping corridors are an avenue for coordinating across stakeholder groups in specific high-potential geographies to align incentives, test-drive new technologies, target investments, and build public-private partnerships.” Our Shared Seas, 2023
24 “The worries, shared by the Clean Air Task Force, the Environmental Defense Fund and the Union of Concerned Scientists, are grounded in a study from a team of scientists at Princeton University. It concludes the looser accounting guidelines influential industry players are seeking would enable them to make the energy-intensive fuel without adding enough new clean power to local electricity grids to produce it.” Halper, 2023
25 Energy Act of 2020: CATF (2020); IIJA: CATF (n.d.) IRA: CATF (2022)
26 “…the co-legislators stressed the need to address these non-CO2 effects and mandated the Commission to establish a monitoring, reporting and verification system for these effects, to be operational from 1 January 2025.” European Commission, 2024
27 “As confirmed by a report from the European Aviation Safety Agency (EASA), the non-CO2 effects of aviation activities accounted for more than half (66%) of the sector’s net climate forcing in 2018.” European Commission, n.d. (accessed July 31, 2025) “It is complemented by financial support from the EU ETS Innovation Fund to mitigate the non-CO2 impacts, as well as the Horizon Europe research programme.” European Commission, 2024
28 “EU policymakers have dealt several critical blows to their much-vaunted European Green Deal since the end of 2023, when opinion polls suggested a significant rightward shift before the 2024 parliamentary elections.” The Guardian, 2025
29 “With a fresh opportunity to price aviation’s pollution on the horizon, the EU must not let history repeat itself and stand true to its principled commitment to climate action in spite of inevitable, and likely intensive, US pressure – Senator Thune, architect of the anti-ETS bill, is today the majority leader in the Senate.” Carbon Market Watch, 2025
30 “The introduction of a fuel intensity target (base GFI), which sets to decrease by at least 65% by 2040, means that incremental solutions are unlikely to remain competitive in the mid/late 2030s” “This raises concerns about whether the fund will be able to simultaneously support early deployment of ZNZs and deliver the promised support for a just and equitable transition. This may therefore lead to a cautious, wait-and-see approach.” IDDRI, 2025
31 “If investors expect pressure to reduce carbon emissions (regulatory or otherwise) to be delayed or weak, transition pathways that can make use of mature but less-scalable or sustainable elements (e.g., bioenergy, LNG) may gain an advantage. If expectations are that the speed of the transition will be in line with the 1.5-degree pathway described in Chapter 1, then these pathways may feature risks of disruption and stranded assets.” UMAS, 2021
32 “Given that the life of shipping investment spans over several decades, there is therefore a risk of carbon lock-in and/or stranded assets to public and private investors in the sector.” IDDRI, 2025
33 “Some estimates show that such policy support could help achieve price parity between green ammonia and current fossil fuels between 2030 and 2035.” ClimateWorks, 2025; Fuel production cost estimates and assumptions. Lloyd’s Register, 2019
34 “All three ammonia fueled ships evaluated were able to comply with or outperform the new FuelEU Maritime targets at a cost equal to or below that of a conventional heavy fuel oil powered ship.” CATF, 2024
35 Waste availability: “However, demand is approaching the supply limits of the most-used wastes and residues.” IEA, 2022; biofuel: “In the high-demand scenario where jet fuel is eliminated, we’d need around 300 million hectares of cropland. That’s an area the size of India." Sustainability by Numbers, 2023
Clean Electricity
Key ideas: Clean electricity
- Widespread and multi-faceted clean energy efforts are important to building a modern and decarbonized grid in the U.S. Without these efforts, it will be challenging to successfully decarbonize grids and ensure they meet growing demand and new risks. We cover this issue in-depth in our strategy report on unleashing clean energy in the U.S.
- CATF’s clean electricity programs promote the deployment of clean energy through policy research and education, as well as modeling and research. We believe these efforts can help build more clean energy projects, specifically clean firm projects, and increase the deployment of crucial energy infrastructure, such as transmission.
- We think CATF holds the expertise and credibility to educate policymakers, advocates, and the private sector.
Strategies
While CATF focuses on advancing specific clean energy technologies such as SHR, it also supports general clean energy efforts across two programs: electricity and clean energy infrastructure deployment. These programs seek to address challenges with decarbonizing the electricity grid, such as by building broad support for clean firm power, accelerating transmission buildout, and removing clean electricity siting and permitting barriers.36 For simplicity, we group CATF’s two programs and refer to them as “clean electricity programs” in our report.
While a majority of CATF’s work is focused on the U.S., CATF’s clean electricity programs include expanded work in Europe. Its strategies to support the decarbonization of electric grids include policy research and education, as well as research and modeling.
Policy Research and Education
Federal policy: CATF’s clean energy infrastructure program engages in federal transmission permitting policy, relying on its technical expertise and research to inform ongoing policy discussions and proposals.
In the past, CATF has partnered with other organizations, such as the Niskanen Center, to research and publish findings around the most significant pain points in transmission permitting and the impacts of expanded federal permitting authority.37 Members of its team have also testified on its transmission permitting research before the Senate Environmental and Public Works Committee.
Its current work looks to build upon its existing findings and identify knowledge gaps that could support well-designed federal transmission permitting policies. We believe that this work will support the creation of a bipartisan federal permitting bill, inclusive of necessary reforms for transmission permitting.
Regional and state policy: CATF works on regional and state policy across its clean electricity programs. We describe these programs’ work below:
- Strengthening grid planning and markets for clean energy growth: At a high level, the electricity program focuses on regional and state policy reforms that support the expansion of clean energy by improving the electricity grid planning process, modernizing the electricity markets, and supporting the deployment of clean firm technologies. The team relies on its research to educate policymakers and support the design and implementation of successful policies. Despite being a newer program, it has engaged in several states. For example, in Colorado, the CATF team has supported the state government in establishing a clean firm target and a list of procurement options. It has also engaged with state governments in New York, New Jersey, and California through research, government education, and policy comments in support of deploying clean firm technologies.
- Advancing state and regional transmission policy: The clean energy infrastructure deployment program engages in regional and state-level policies that support the deployment of transmission. This work encompasses permitting and siting research and education, which partially overlaps with the federal work, but also includes regional and state authorities and financing mechanisms. For example, the team has conducted research on transmission authorities and supported transmission financing legislation SB-254 in California, and has engaged with the Colorado and New Mexico state governments to support their transmission deployment.
State and local policy: Beyond its state-level transmission work, CATF’s clean energy infrastructure deployment program works on clean energy siting and permitting policies that bridge state- and local-level policies. In the past, the team has tracked existing clean energy permitting and siting restrictions and conducted joint research with other organizations on state-specific restrictions. Building upon their existing work, CATF currently focuses on state-specific permitting and siting policy efforts, as well as best practices for local policies. We believe the team's work will support the removal of growing state and local clean energy permitting and siting restrictions.
Research and Modeling
While similar to its policy research work, CATF’s clean electricity programs develop research and modeling targeted at the private sector as well as academic and advocacy circles.
Both programs have released economic studies on project bankability and financing structures for clean energy technologies and transmission, supporting general education and additional improvements within the private sector. Examples include:
- Identifying the best financing method for projects: The clean energy infrastructure deployment team conducted a study in California that evaluated the impact of various transmission financing mechanisms on ratepayers, with the goal of identifying the best financing method for projects.
- Valuing clean firm power’s contributions to the grid: The electricity team recently released a report on the drawbacks of using the Levelized Cost of Energy (LCOE) methodology, which is widely used by the private and public sectors to compare energy projects. The electricity program has also initiated a wider effort to model the financial and societal benefits of deploying clean firm technologies in various U.S. regions.
Theory of Change for CATF’s Clean Electricity Programs
We developed a theory of change to better understand and evaluate how CATF’s clean electricity programs can lead to reduced GHG emissions (Figure 4).

Examining the Assumptions Behind CATF’s Clean Electricity Programs
We note two key assumptions in our theory of change for CATF’s clean electricity programs:
- CATF’s work will increase the likelihood of policy passing that increases the deployment of clean energy technologies and transmission (high certainty)
There are several opportunities at the local, state, and federal levels to pass policies that could support the deployment of clean energy technologies and transmission by removing barriers and providing additional deployment support. We believe that CATF has the technical expertise and credibility to take advantage of these opportunities and successfully direct the development of policies by educating constituents and policymakers. For example, CATF was crucial in proposing innovative public financing mechanisms for transmission infrastructure in California, which were eventually adopted via 2025’s SB 254 and could potentially save ratepayers up to $3 billion per year. We believe that CATF’s work—alongside the efforts of other influential voices in this space—will increase the likelihood of progress across several different policies.
One potential challenge that may reduce the impact of CATF’s influence is the current political dynamics at play in the U.S. The ongoing battle against climate policies, and specifically clean energy, may make progress at the federal level and in certain areas of the country more challenging. Regardless, we believe that there are several state-level opportunities where CATF can still be impactful, and that its presence at the federal level will bring certain lawmakers motivated by climate change and low energy costs to the table.
- CATF’s research will impact the decisions of advocates and the private sector (medium certainty)
While we think that CATF’s research will likely influence the strategies and priorities of advocates, we are less certain it will prompt the private sector to act on its own. In particular, we think CATF’s work may help alleviate concerns about economic viability and project risk, which could motivate the private sector to take action. Still, it may have little impact if other economic motivators or policy conditions are not met.
36 Further discussion surrounding these challenges and their importance to decarbonizing the U.S. electricity grid can be found in Giving Green’s Unleashing Clean Energy in the U.S. strategy report.
37 Joint study with the Niskanen Center published in 2024.
Is There Room For More Funding?
CATF’s target 2025 expense budget is approximately $41 million. Over the past year, CATF has shifted from a strategy of rapid growth to a focus on building a sustainable revenue base, aiming to stabilize its revenue at a range of $45 million to $50 million per year over the next five years. We think this goal is important given its recent revenue challenges and that many of its programs are based on multi-year strategies that require sustained, long-term funding. (For more information on these challenges, please see our section on key uncertainties and open questions.)
It is our understanding that CATF would use additional funding for the following:
- Maintaining and growing existing programs: CATF programs have developed multi-year strategies requiring sustained or increased funding. For example:
- The SHR energy program needs $6.1 million over a multi-year period to fill funding gaps and expand its program ambitions. This includes increasing its policy capacity to capitalize on opportunities in Europe and the U.S., conducting technical and market analysis for SHR, and continuing its advocacy efforts.
- The transportation team’s budget is $1.7 million in 2026. If it exceeds this budget, its key expansion priorities are to enhance its analytical capacity and commission additional external analysis to better understand industry behavior.
- The combined budgets for the clean electricity programs total roughly $2.1 million in 2026. Additional resources would enable CATF to explore new work on utility tariffs and market reform, and expand its current work on transmission to include distribution.
- Developing new program areas: CATF is exploring new areas that we think could be promising, including U.S. energy permitting reform, international trade and technology diffusion, and clean industry policy in Europe.
- Expanding geographically: CATF plans to expand its geographic scope and policy focus to meet the global decarbonization challenge. We think it is well-positioned to capitalize on the current political climate, influence policy debate within the U.S. and EU, and promote pragmatic climate pathways in Africa and the Middle East.
CATF said it has used past funds from Giving Green donors to support and grow existing programs and launch new initiatives. For example, CATF has cited Giving Green’s fundraising as critical to supporting its international expansion to Europe, Africa, and the Middle East.
Based on the above, we think CATF could effectively absorb more money across its programs.
Are There Major Co-Benefits or Potential Risks?
We think the major co-benefits and potential risks of CATF’s work are related to the technologies for which it advocates:
- Superhot rock energy: Co-benefits include geothermal power plants’ smaller land footprint compared to other energy-generating technologies, improved air quality compared to continued fossil fuel usage, and job opportunities for former fossil fuel workers. Potential risks include contaminated groundwater and induced seismicity.
- Transportation decarbonization: Co-benefits of low-carbon aviation and shipping include reduced air pollution and technological spillover to other low-carbon technologies. Potential risks include high resource intensity and toxicity risks for e-ammonia.
- Clean electricity: Co-benefits of deploying additional clean energy include improved air quality compared to continued fossil fuel usage. Potential risks include land loss needed to meet growing demand and potential environmental degradation associated with specific projects.
For more information, see our strategy reports on advancing next-generation geothermal energy, unleashing clean energy in the U.S., and reducing maritime shipping and aviation emissions.
Key Uncertainties and Open Questions
- Effectiveness of U.S. policy advocacy under an administration less supportive of climate action: While the change in the U.S. political environment has caused setbacks in domestic climate efforts, we think there are several areas in which policy advocacy can still make progress. For example, CATF’s work on advancing clean firm technologies such as SHR and its ongoing effort to streamline regulations for faster clean energy deployment have bipartisan support and, therefore, the ability to be impactful under the current administration and 119th Congress.
- Consequences of CATF’s rapid growth: CATF grew rapidly from a total revenue of almost $20 million in 2020 to $46.7 million in 2023.38 We think that this rapid growth led to both internal growing pains and fundraising challenges, as the organization’s expansion was predicated on the expectation of steady budget growth year-over-year. The departure of several key technical staff raised concerns for us about its capacity to complete important projects. In 2025, CATF made senior hires and organizational management changes to adjust to its increased size. We will continue to assess how this affects its organizational governance and ability to execute.
- Feasibility of scaling technologies to reduce aviation emissions: Aviation is one of the most difficult sectors to decarbonize, as there is no clear, viable technological pathway. Given the limitations of sustainable biomass supply for bio-SAFs, the high cost of producing e-SAFs, and the technological breakthroughs needed to commercialize zero-emission aviation, we think it is possible that the aviation sector cannot fully decarbonize, and our philanthropic dollars could be better spent on funding carbon removal to neutralize these emissions.39
- Betting on a specific next-generation geothermal technology: We are uncertain about which next-gen technologies will yield the greatest impact relative to investment: those nearing commercial development (e.g., enhanced geothermal systems) or those that are further from commercialization, but could be substantially more efficient (e.g., SHR). Giving Green is hedging its bets by supporting CATF and Project InnerSpace, which take different approaches to advancing geothermal energy. Project InnerSpace focuses on technologies that are new but further along in their development than SHR, which is CATF’s primary focus. We think SHR’s development trajectory is less clear, but it could offer cheaper and abundant carbon-free energy if it becomes commercially viable. Due to this uncertainty, we think it is important for us to be technology-agnostic and diversify the next-generation geothermal technologies we support. We also recognize that in 2024, CATF expanded its policy scope to support existing geothermal technologies with the aim of paving a path forward for SHR. We think this more diversified approach aligns with our approach to supporting geothermal technologies.
- CATF’s cost-effectiveness: We chose not to quantify CATF’s cost-effectiveness given the high uncertainty across key parameters and the shortcomings of these models to address the complexity of the space. Instead, our research into what is needed to promote clean firm technologies and to decarbonize aviation and maritime shipping forms the basis of our evaluation, and we think that our analysis of the technical, policy, investment, and philanthropy landscapes enables us to identify organizational strategies that are highly effective. By not modeling CATF’s organizational cost-effectiveness, we may lose the ability to compare its cost-effectiveness with that of other giving opportunities. However, it is important to note that our cost-effectiveness analyses are generally regarded as rough plausibility checks.
38 2020 budget: “Total Revenue $19,594,322” CATF, 2020 2023 budget: “Total Revenue $46,711,331” CATF, 2025
39 “This is difficult in practice, and CDR could start well before 2050 to accommodate a more feasible trajectory of emissions reduction. It is followed by an increasing removal effort due to the rising RF induced by the fleet.” Sacchi et al., 2023
Bottom Line / Next Steps
We classify CATF as one of our Top Climate Nonprofits addressing climate change. We think it has a strong theory of change that addresses multiple pathways of influence and impact areas. Specifically, we assessed CATF’s SHR, transportation, and clean energy programs. The organization could use additional funding to maintain its existing programs, develop new program areas, and expand geographically. We believe CATF’s pragmatic and results-driven approach, policy expertise, and proven track record position it well to continue making progress in global climate policy.
Support Our Work
Giving Green Fund
One fund. Global impact. One hundred percent of your gift supports a portfolio of high-impact climate organizations, vetted by our research.
Best for:
Donors who want the simplest way to impact multiple climate solutions.
Top Climate Nonprofits
Meet the organizations on Giving Green’s list of high-impact nonprofits working to decarbonize our future, identified through our rigorous research.
Best for:
Donors who want to give directly and independently.
Support Our Work
We thoroughly research climate initiatives so you can give with confidence. For every $1 we receive, our work unlocks another $21 for effective climate solutions.
Best for:
Donors who want to amplify their impact through research.
.png)

.png)



.png)

.png)


.png)



.png)







.png)
.png)

.png)


.png)



.png)

.png)


.png)


.png)
.png)




.png)
.png)
.png)

.png)




.png)


.png)
.png)
.png)




.png)
.png)


.png)
.png)
.png)
.png)


.png)



.jpg)


.png)
