Good Food Institute: Top Climate Nonprofit Evaluation
Summary
- What is the Good Food Institute?
The Good Food Institute (GFI) is a nonprofit that seeks to make alternative proteins (alt proteins) competitive with conventional proteins in terms of taste and price. Launched in 2016, GFI is headquartered in the US and has independent affiliate offices in the Asia Pacific region (based in Singapore), Brazil, Europe, India, Israel, and Japan.
- How could GFI address climate change?
Livestock emissions include direct emissions from livestock, such as methane release from cows, and indirect emissions, such as those caused by land use change. Reducing livestock production is an important lever for driving down emissions and freeing up some land that could be used for carbon sequestration activities. We think that GFI’s work to make alternative proteins equal to or better than conventional meat could make alternative proteins the default choice for more consumers, resulting in fewer food system emissions.
- What does GFI do?
GFI has three focus areas: science, policy, and industry. Its science-focused activities include identifying research gaps, publishing open-source technical analyses, regranting to and advocating for open-access research, building the talent pipeline, and convening scientists. Its policy workstream includes advocating for increased government funding for alternative protein research and development, campaigning for fair-label laws, challenging cultivated meat bans, and establishing a clear path to market for cultivated meat. Its industry work includes supporting smaller alternative protein startups and building relationships with large agri-food companies to encourage them to invest in alternative protein products.
- What has GFI accomplished historically?
We think GFI’s advocacy has helped increase public funding for alt protein R&D, such as the $523 million governments committed to alt proteins in 2023. It has also worked with governments to develop alt protein strategies and regulatory frameworks. Furthermore, it achieved victories in several labeling law initiatives and established a talent and training network for the alt protein industry under its Alt Protein Project.
- What is new at GFI in 2024?
GFI added significant wins to its track record in 2024. Highlights include its partnership with the Bezos Earth Fund, which unlocked $100 million of funding for three global alternative protein research centers; engagement with Singapore’s Islamic council on the ruling that cultivated meat can be halal; and opening a new office in Japan. Its ongoing work includes continued wins unlocking millions of dollars of public funding for alternative protein innovation, securing support for alternative proteins as national priorities, and challenging several cultivated meat bans in Europe and the US.
- What is GFI’s cost-effectiveness?
In 2022, we developed a cost-effectiveness analysis (CEA) as a rough plausibility check estimating the cost-effectiveness of GFI’s historical work on increasing funding for alt protein research and development. We use this outcome as a proxy for the cost-effectiveness of a 2024 donation to GFI. Overall, we estimate that GFI is highly cost-effective. We have low confidence in this CEA, but generally view it as a positive input to our overall assessment of GFI. We lightly updated this CEA in 2024.
- Is there room for more funding?
GFI is currently fundraising for its three-year goal of $125 million, running from 2023-2025, with a 2024 budget of $40.7 million. As of November 2024, GFI had approximately $52 million to raise for this goal. GFI would use this funding to maintain core operations across its seven global organizations and expand internationally, including its recent launch of GFI Japan and plans for building GFI Korea. If GFI were to meet its funding goals, it would prioritize growing activities in Korea, Japan, and other research-strong countries in Europe.
- Are there major co-benefits or potential risks?
We think GFI’s co-benefits and potential risks are tied to those of alt proteins. Co-benefits include improved farm animal welfare; improved food security; reduced antimicrobial resistance and risk of zoonotic disease; lower land, water, and fertilizer demand; reduced risk of chronic disease from meat consumption; and reduced biodiversity loss. At the same time, there is uncertainty about the job transition that would happen if there were a major shift away from traditional livestock production.
- What are the key uncertainties and open questions?
Key uncertainties include how rapidly alt proteins can improve in taste and price, how social and cultural dynamics will influence the consumer acceptance of cultivated meat, and the scalability of cultivated meat. These factors all affect the extent to which alt proteins can displace meat and reduce livestock emissions.
- What is the bottom line and what are the next steps?
We classify GFI as one of our Top Nonprofits to address climate change. We believe donations to GFI could additionally increase its organizational growth trajectory. We plan to continue to assess our key uncertainties and believe that we will be able to substantially improve our understanding of the severity and importance of these uncertainties as GFI executes its strategies in 2025.
This is a non-partisan analysis (study or research) and is provided for educational purposes. Unless otherwise cited, information in this nonprofit evaluation comes from direct correspondence with GFI.
GFI is a 501(c)(3) tax-exempt organization in the United States.
Questions and comments are welcome at hello@givinggreen.earth.
What Is the Good Food Institute?
The Good Food Institute (GFI) is a 501(c)(3) nonprofit organization launched in 2016. It seeks to make plant-based, cultivated, and fermented alternative proteins (alt proteins) competitive with conventional proteins in terms of price and taste.1 GFI aims to transform consumption patterns by making alt proteins a default choice.
GFI is headquartered in the US and has independent affiliate offices in the Asia Pacific region (based in Singapore), Brazil, Europe, India, Israel, and Japan.2 GFI chooses its locations based on government funding for research and development (R&D), strong research ecosystems, and potential for corporate engagement. Giving Green previously recommended GFI in 2023 and 2022.
-----
1 GFI has 501(c)(3) and 501(c)(4) entities, however, its (c)(4) entity is not funded or staffed. As Giving Green itself a charitable, tax-exempt organization, we are only offering an opinion on the charitable activities of GFI’s 501(c)(3) arm, and not on GFI’s 501(c)(4) entity. “In 2016, the year GFI was founded, we launched two alt protein startups and accelerated alternative protein innovation in the public and private sectors.” GFI, 2016.
2 “GFI advances critical work not just in the United States, but also through our affiliates in the Asia Pacific, Brazil, Europe, India, Israel, and Japan.” GFI, n.d.
What Does GFI Do?
GFI has three focus areas: science, policy, and industry. Of these focus areas, GFI spends most of its funding on its science workstream, which includes regranting; its policy workstream receives the second-most funding. A description of its focus areas follows:
- Science – GFI identifies research gaps, regrants funding, advocates for open-access research, and convenes scientists to advance R&D. GFI delivers catalytic grants that enable early data collection, which helps scientists outside of GFI apply for subsequent grants and de-risks research areas. Additionally, GFI’s science team provides scientific consultation to other philanthropic and government grantmakers and supports investigators in crafting high-impact proposals. It also helps develop a talent pipeline for alt protein R&D by establishing university courses and providing guidance on establishing startups.
- Policy – GFI’s policy activities include advocating for increased R&D funding for alt proteins, campaigning for fair-label laws, challenging cultivated meat bans, and establishing a clear path to market for cultivated meat. It works closely with policy organizations on legislative work, such as strategizing on what to prioritize and when. Increasing global government R&D funding for alt proteins is GFI’s main policy priority.
- Industry – GFI’s corporate engagement includes supporting alt protein startups and building relationships with large agri-food companies and investors to encourage them to invest in alt proteins. It also conducts market research to develop reports and white papers that it shares with industry stakeholders to support the alt protein sector as a whole. Additionally, it works with food retailers to grow their alternative protein sales and advises restaurants and food-service distributors to improve marketing and menu options for plant-based food.
How Could GFI Address Climate Change?
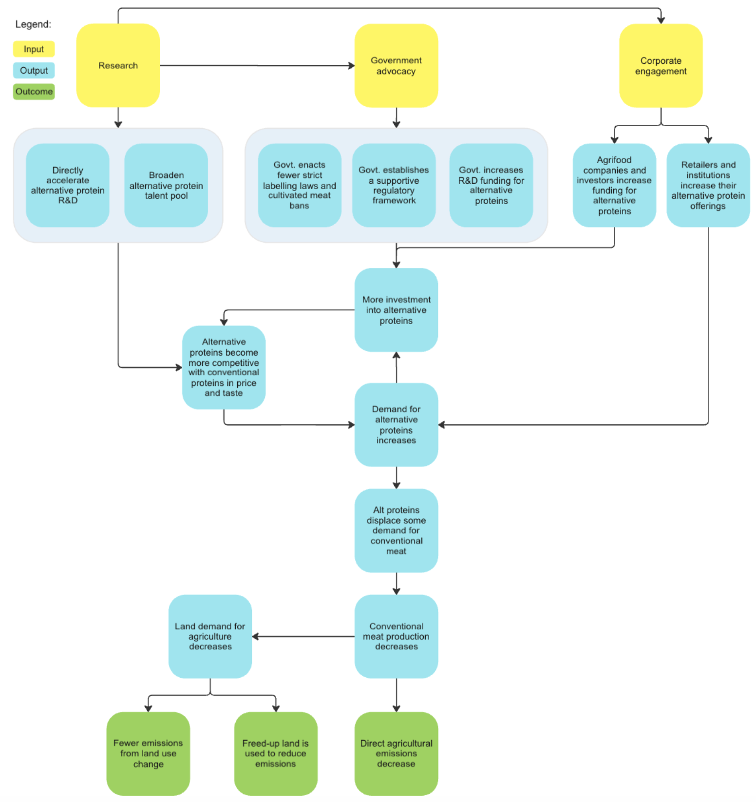
Our Theory of Change for GFI
Livestock emissions represent 11-17% of global emissions and 42-65% of food system emissions.3 Importantly, energy use represents a very low share of these emissions; most food system emissions instead come from land use change, enteric methane, and manure management.4 Therefore, we cannot expect progress in other parts of the economy, such as power grid decarbonization, to lead to material reductions in livestock emissions. The climate impact of livestock farming is expected to increase as the world’s population grows and as low-income countries become wealthier and consume more animal products.5
We think reducing livestock production could be an important lever for driving down emissions and could potentially free up some land for carbon sequestration.6 Our Food System Emissions report explains that alt proteins could be a promising intervention for lowering meat consumption. We constructed a theory of change that reflects our impression of how GFI’s activities can reduce food system emissions (Figure 1). This theory of change focuses on making alt proteins more taste- and price-competitive with conventional meat by supporting alt protein R&D, securing public funding for R&D, and ensuring alt proteins have a path to market.7 We believe this approach could help displace some demand for conventional meat and eventually reduce livestock production and its associated emissions. We examine the evidence for how well GFI executes its inputs in the sections below.

Supporting Alt Protein R&D
Since 2019, GFI has awarded 118 grants across 21 countries to support open-access research, totaling over $21 million (USD).8 Some of its grant funding has also catalyzed follow-on government funding. From 2019 to 2022, of its grantees that both received initial support and follow-on government funding, an initial $1.8 million from GFI catalyzed $16.9 million in subsequent government support.9 Additionally, GFI’s Alt Protein Project has established student groups in 81 universities.10 GFI's grants and commissioned research aim to make knowledge about alt proteins freely accessible to everyone, especially when it might otherwise be held as private intellectual property.
According to GFI, it engaged in policy efforts, including lobbying, in 2021 and 2022 to encourage the establishment of an interagency working group that would coordinate and support alt protein R&D throughout the federal US government.11 The US House Appropriations Commerce, Justice, Science, and Related Agencies Subcommittee directed the White House's Office of Science and Technology Policy (OSTP) to establish this interagency working group in its FY23 report.12 The committee gave OSTP the same direction again in FY24 appropriations, signaling to the White House the strength of Congress' will. This could streamline research and help establish alt proteins as a US research priority. Also, in 2024, GFI’s work contributed to the establishment of alt proteins as one of the seven key themes for CASA-Bio, a federal initiative to advance R&D for the bioeconomy. GFI is collaborating on the design of this initiative’s five-year R&D roadmap for alt proteins.13
In 2023, GFI increased its efforts to promote alt proteins as a climate solution worldwide. For example, they collaborated with a coalition of organizations, including major climate funders and nonprofits, with the common objective of highlighting the significance of alt proteins as a climate solution in international discussions. We think these activities are indicative of GFI’s convening power, which we also believe strengthens policy advocacy. We have also heard of the direct influence that GFI has had in encouraging at least one climate nonprofit to start an alt protein workstream.
In 2024, GFI expanded its research footprint by partnering with the Bezos Earth Fund. GFI served as the strategic partner for the fund, scoping and selecting global centers of alternative protein science and innovation. GFI provided 14 universities with funding to draft proposals for alt protein research centers. Of these universities, GFI led a process that ended with the Bezos Earth Fund choosing three research centers to seed with $30 million each.14 GFI’s policy team assisted several of the remaining applicants in applying for government funding to open their centers.
Securing Public Funding for Alt Protein R&D
GFI’s advocacy has helped increase public funding for alt protein R&D, which reached $523 million in 2023.15 We think these advocacy wins are likely shared between GFI and many other organizations, although we think GFI has been a key driver and convener. GFI has also influenced governments to set alt proteins as priorities in national strategies.16 According to GFI, the Israeli government will use GFI Israel’s Alternative Proteins National Policy Plan as a roadmap for its national foodtech policy plan. In 2024, GFI was also part of the Indian Science Ministry’s sectorial committee on smart proteins, whose proposals led to alt protein being a key focus area for the government's new national Bioeconomy Policy.17
To the best of our knowledge, GFI was the only nonprofit organization that played a role in the states of California and Illinois allocating $5 million each to alt protein research in 2022 and 2024 respectively.18 It was also among the two nonprofit organizations that assisted with the $5.5 million allocated in the federal budget to the US Department of Agriculture for alt protein research.19
In the US, GFI has good working relationships with partners across the executive and legislative branches of the government, which probably increases the likelihood of its success. We also note that GFI’s former Chief of Staff now works as the Deputy Under Secretary for the United States Department of Agriculture’s (USDA) Research, Education, and Economics mission area, which includes the Office of the Chief Scientist and key USDA research funding agencies.20
Ensuring a Path to Market for Alt Proteins
Policymakers in various countries have introduced bills restricting alt protein producers from labeling their products with meat and dairy terms, protecting the interests of livestock producers and potentially reducing alt proteins’ competitiveness. We believe that GFI’s work at the legislative, executive, and judicial levels has helped defeat some of these label laws in the EU and US.21 GFI’s legal wins in 2023 and 2022 include the narrowing of a Louisiana state law prohibiting companies from using meat-related terms on alt proteins and a ruling declaring a similar Arkansas state law as unconstitutional.22
We think GFI has also helped clarify the pathway of cultivated meat to market. For example, GFI directly advocated for USDA and the US Food and Drug Administration (FDA) to use standard processes applicable to conventional meat products in the existing regulatory system. GFI also promoted the establishment of fair labeling requirements when the agencies were building their regulation strategy for cultivated meat.23 We think using an existing regulatory framework has helped cultivated meat come to market sooner and could help boost consumer confidence, while giving USDA authority over labeling could help guard against delayed approval due to state-level labeling requirements.24 In November 2022, GFI was also featured in substantial media coverage related to the US FDA’s first-ever approval of cultivated meat. We think this media coverage is indicative of the regulatory expertise and advocacy that GFI has brought to the alt protein sector.25 According to GFI, it also played a substantial role in developing Brazil’s regulatory frameworks for cultivated meat and fermentation-derived alt proteins, which were published in 2023.26
GFI’s strategic support was acknowledged by JBS—the largest protein company in the world—when JBS announced its $100 million commitment to cultivated meat.27 In addition to spurring innovation, this commitment could expand cultivated meat production because JBS can produce and distribute more goods at scale than smaller competitors can. Additionally, we think building an alliance with the largest meat producer in the world could decrease industry opposition or concern about the progress of alt proteins.
In 2024, the Islamic Council of Singapore made the first-ever authoritative decision that cultivated meat can be halal.28 According to GFI, this came after over a year of deliberation, during which GFI provided numerous inputs.29 The ruling was announced at an invite-only conference featuring a GFI speaker.30 We think this is indicative of GFI’s role as a trusted contributor to the council’s decision.
Examining the Assumptions Behind GFI’s Theory of Change
Below, we discuss and evaluate assumptions related to the GFI theory of change, meaning GFI’s mission of helping alt proteins reach taste and cost parity with conventional meat, and our take on how its mission could reduce emissions. For each of the assumptions, we rank whether we have low, medium, or high certainty about the assumption.31 Importantly, a number of the stages of the theory of change are not amenable to easy measurement or quantification or are expected to occur in the future but have not occurred as of yet. For each assumption, we assess whether the best available evidence, primary or secondary, suggests whether the assumption will plausibly hold.
1. Directly substituting some alt proteins for their conventional meat counterpart would substantially reduce GHG emissions. (high certainty)
Substituting some conventional meat with alt proteins may reduce emissions by lowering direct emissions from livestock farming and curbing emissions from land use change.32 Indeed, the highest-emitting plant-based meat has a carbon footprint at least half that of beef, while the average footprint for plant-based meats is lower than the average for both chicken and pork (Figure 2).33

However, there is uncertainty about whether cultivated meat production will increase or decrease warming. Namely, cultivated meat production is energy-intensive, and if it is powered by fossil energy sources, it would lead to long-lived CO2 emissions that could compare unfavorably against ruminants’ short-lived methane emissions over the long term.35 We are optimistic about cultivated meat’s ability to reduce emissions because of its potential for freeing up land. Still, it will be important to decarbonize cultivated meat production to reduce its carbon impact.
Because alt protein production is still in its early stages, it is impossible to predict with certainty what its future production and GHG emissions will look like. However, it seems highly likely that investing in alt protein R&D will shift alt protein improvements and GHG reductions forward in time relative to the counterfactual. We will continue to monitor developments in alt protein production and will update our thinking with new information.
2. Making alt proteins more taste- and price-competitive with conventional proteins will displace some demand for conventional proteins. (medium certainty)
Studies have found that taste and price are the two main drivers of consumer food choices, adding that nutrition and texture were also important factors.36 Therefore, we think improving alt proteins so they are similar to conventional meat in price and taste will likely lead to increased demand. We think the historical growth of the alt protein market from $2.2 billion in 2019 to $15 billion in 2023 was plausibly in large part due to such improvements but could also be in part because they were at a high point of a hype cycle, and consumers were interested in their novelty.37 Further growth is projected, with projected sales reaching $36 billion in 2034, signaling confidence in the ability of alt protein demand to grow.38
We think alt proteins still have a wide scope for improvement and that more R&D support increases the likelihood that alt proteins will shift diets and livestock production in the future. We have not been overly worried about the decline in US retail plant-based meat sales in 2022 because we think these products can further improve.39 Our concern would grow if we saw a reduction in research funding for alt proteins, which might indicate a slowdown in innovation. However, that does not appear to be happening at the moment, and we note that GFI’s top global goal is to accelerate research focused on closing the price and taste gap.
There is empirical evidence to show that price can greatly influence the demand for alt proteins in the right contexts. When the German supermarket Lidl brought its plant-based products to price parity with animal-origin products, sales of the plant-based products increased by over 30%.40 We think Europe is especially open to adopting plant-based products, with meat consumption per capita now decreasing in some European countries, so we are uncertain if this result is replicable globally.41
According to one report, improvements to the taste and price of alt proteins would currently be insufficient to lead to significant meat reduction.42 Our understanding is that outside of taste and price, various social and cultural dynamics also influence the number of people open to trying alt proteins.43 Examples include trends of alt proteins being perceived as unnatural, right-wing opposition to cultivated meat in the US, and meat as a symbol of social status, which can all lead to fewer people being open to eating alt proteins. Alongside taste and price improvements, supportive regulation, positive health perceptions, and a favorable social environment have also been cited as factors needed for alt proteins to be able to obtain a large market share.44
We think there are gaps in understanding related to how all of these factors affect consumer protein choices. GFI’s work on consumer insights addresses some of these gaps, including consumer motivations for trying alt proteins, how alt protein adoption can be accelerated, and consumer perceptions of alt proteins.45 However, further gaps still affect our certainty of alt proteins’ ability to displace meat. Examples include studies measuring conventional meat displacement as a result of increased alt protein sales, comparing alt proteins to other methods of reducing meat consumption, and conducting taste tests to track improvements in alt proteins.46
3. Demand for alt proteins will lower livestock production. (high certainty)
Global meat consumption will likely increase in the future, and it is unclear to us how much alt proteins will affect this trajectory.47 Our take is that increased alt protein production will likely lower livestock production because (a) market friction can make it hard and expensive to export meat around the world, and (b) it is unlikely that an individual’s decreased meat consumption would cause an equivalent increase in meat consumption elsewhere. However, we have some concerns that alt proteins will not reduce demand for livestock products but will instead make demand for conventional meat more responsive to changes in price. If this is the case, people would purchase more conventional meat when it is cheap and less when it is expensive, and reducing livestock production at equilibrium would require additional measures (e.g., education and advocacy to reduce demand, regulation, and policies to increase cost). Thus far, we are only familiar with one model that estimates the impact of plant-based meat on cattle production. Lusk et al. (2022) estimate every 10% reduction in cost for plant-based ground beef alternatives decreases US cattle production by 0.15%.48 This reduces emissions by about 1% when including land-use change. The study’s authors note this outcome is not static and that alt proteins could have a greater impact in the future as they improve and if consumer preferences evolve. Ultimately, we believe there still needs to be more research, given the little real-world data on how consumers substitute alt proteins for conventional meat within the US and abroad.
4. Alt protein-related legislation will continue to pass under a more conservative US government.49 (medium certainty)
Our impression is that alt proteins receive more political support from the left than the right. Despite this, we are cautiously optimistic that alt-protein-related federal legislation will continue to pass under a conservative US government. Our thinking is based on the fact that alt-protein-related bills have previously been introduced with bipartisan support, and the regulatory framework to approve cultivated meat for sale was developed under a Republican presidential administration.50 Indeed, in December 2022, a bipartisan group of lawmakers reached an agreement to appropriate $5.5 million for USDA alt protein research.51 GFI is explicitly focused on building bipartisan support; for example, GFI’s principal policy factsheet for legislators includes a pull quote from former Georgia governor and Trump agriculture secretary Sonny Perdue.52 Additionally, GFI engages with state-level and executive-branch policymakers (e.g., at the Departments of Agriculture & Energy and the National Science Foundation), which offer other avenues for getting alt protein policies passed and research funded.
Although meat consumption is connected to the culture wars in the US, and we believe political support for alt proteins could become more polarized in the future, we note there are also opportunities for shoring up more bipartisan support for alt proteins.53 For example, a joint report between GFI and the Breakthrough Institute describes policy support for alt protein R&D as an opportunity to “foster economic development and job growth in the face of growing international competition,” and GFI commissioned and worked closely with the Center for Strategic & International Studies on a report that calls for government funding for alt proteins, comparing the industry’s potential to biopharmaceuticals and advanced chips for artificial intelligence. We believe this framing could appeal to conservative policymakers.54 We also believe GFI's focus on consumer choices, innovation, and market-based approaches could be tractable under governments across the political spectrum. Since GFI is an international organization with affiliate offices in six other regions, we think it would continue to make progress in other countries regardless of whether the US policy environment is favorable to alt proteins.
-----
3 “In short, livestock production appears to contribute about 11%–17% of global greenhouse gas emissions” The Breakthrough Institute, 2023; total agricultural emissions: “Food production accounts for over a quarter (26%) of global greenhouse gas emissions.” Our World in Data, n.d. Calculation: 11/26 = 42% and 17/26 = 65%, hence 42-65% of agricultural emissions
4 On-farm energy use is a small amount of total food system emissions in Table 1 Tubiello et al., 2021; largest sources of food system emissions: Figure by Our World In Data, 2019 based on data from Poore and Nemecek, 2018
5 “demand for animal-based foods, coupled with the rapid urbanization in sub-Saharan Africa and South Asia and the income growth in low and mid-income countries, is projected to increase by nearly 70 percent.” FAO, 2023
6 Sources of livestock emissions: Sources of livestock emissions include land conversion to accommodate animal grazing and crop production, methane emissions from ruminants (e.g., cattle), and manure management. Importantly, cattle production is a major driver of deforestation, which releases stored carbon into the atmosphere. Carbon sequestration: “Here we quantify the total carbon opportunity cost of animal agricultural production to be 152.5 (94.2–207.1) gigatons of carbon (GtC) in living plant biomass across all continents and biomes. We approximated the potential for CO2 removal in soil and litter as an additional 63GtC” Hayek et al 2020.
7 Although GFI focuses on improving the taste and price of alt proteins, we believe that funding R&D can also improve alt proteins’ nutritional value, and efforts that support the private sector can improve convenience.
8 "$21M+ in open-access research support, 118 grants awarded since 2019, 21 countries where GFI has funded research." The Good Food Institute, “Alternative protein research grants” n.d.
9 “Dr. Amy Rowat is one of several GFI grantees who secured follow-on government funding after initial grant support from GFI. Of those who received both, GFI’s $1.8 million in grant dollars led to $16.9 million in government support, a nine-fold multiplying effect.” The Good Food Institute, “2022 Mid-Year Impact Report"
10 “81 Chapters” GFI, n.d.
11 GFI engages in some lobbying, but it is not a substantial portion of activities and is therefore permissible under its tax designation.
12 GFI’s advocacy for an interagency group: Giving Green correspondence with the Good Food Institute, 2022-07-09. Development of interagency group: “Accordingly, the Committee directs OSTP to establish an interagency group under the National Science and Technology Council (NSTC) to provide recommendations on coordination and support of alternative protein research and development throughout the Federal Government.” US Government Publishing Office, “House Report 117-395" 2022.
13 “GFI’s SciTech team played a key role in CASA-Bio synthesis meetings, collaborating with federal R&D agencies to identify mutual interests for a U.S. bioeconomy roadmap. CASA-Bio is a National Science Foundation-led initiative advancing the U.S. bioeconomy through collaborative research and development across federal and non-federal Organizations.[...] GFI will work with CASA-Bio to orchestrate workshops to draft five-year R&D roadmaps for several areas” GFI, 2024
14 “In 2024, a $90 million investment from the Earth Fund enabled three of those centers to successfully launch, with $30 million each for the new Bezos Centers of Sustainable Protein at North Carolina State University, Imperial College London, and National University Singapore.” Bezos Earth Fund, 2024
15 “Altogether, GFI estimates that newly announced global public funding for alternative proteins amounted to $523 million in 2023” GFI, 2024
16 “The selection criteria for the list of 14, determined by the council, evaluated factors such as Israel’s comparative advantages in certain sectors, its strategic needs as a developed country, its strength in R&D and position as a global innovation hub, and whether the specific sector needs government support and has a scientific component. The Ministry of Innovation, Science, and Technology will promote national programs in the prioritized areas and distribute some NIS 180 million ($52.4 million) a year in research grants with significant emphasis on these fields.” https://www.timesofisrael.com/food-energy-space-tech-in-top-5-of-israels-new-national-rd-priorities/
17 “On Saturday, India announced a biotechnology policy focused on the economy and climate, with smart proteins and functional foods – as well as climate-resilient agriculture – among six pillars of the strategy.” Green Queen, 2024; “GFI India is an integral part of the Science Ministry's sectorial committee on smart proteins whose meetings and proposals led to this outcome.” GFI, 2024
18 Illinois funding: “The sum of $5,000,000 … to the University of Illinois for costs associated with the expansion of the Integrated Bioprocessing Research Laboratory’s and other related infrastructure improvements.” Illinois General Assembly, 2024
19 California funding for alt proteins: “Of the funds appropriated in this item, $5,000,000 shall be available on a one-time basis for the Berkeley, Los Angeles, and Davis campuses to support research and development of plant-based and cultivated meats.” University of California, Los Angeles, 2022. Appropriations: “Following months of GFI engagement and just days before the end of the 117th Congress in December, a bipartisan group of lawmakers reached an appropriations agreement that includes $5.5 million for the U.S. Department of Agriculture (USDA) to conduct alternative protein research. Building on past appropriations, this publicly funded research will help fill knowledge gaps, optimize input crops, and improve production processes.” GFI, 2022.
20 "Deputy Under Secretary, Research, Education, and Economics (REE), Nov 2022 - Present... The Good Food Institute, Chief of Staff Jun 2019 - May 2021," LinkedIn profile of Sanah Baig n.d.
21 European Union: “The Good Food Institute Europe, a nonprofit working to accelerate plant-based and cultivated proteins, called on national leaders on the Council of the EU to “clear up this mess” and reject restrictions on plant-based dairy products.” GFI Europe, 2020. 2020. US: “Representing Tofurky, The Good Food Institute, the ACLU of Arkansas, and the Animal Legal Defense Fund challenged Arkansas’s label censorship law, asserting that the statute violates the First Amendment.” GFI, n.d.
22 Louisiana: “The U.S. 5th Circuit Court of Appeals ruled a Louisiana state law prohibiting meat terminology on food not derived from animal carcasses can be enforced, but it only applies to companies that are intentionally trying to deceive consumers. Lead plaintiff Tofurky and its co-plaintiffs the Animal Legal Defense Fund and the Good Food Institute said Thursday the ruling is a win for their side because it narrows the law to companies that are overtly seeking to mislead consumers. In an email, Louisiana Commissioner of Agriculture and Forestry Mike Strain said his office is pleased with the decision.” Food Dive, 2023. Arkansas: “The Arkansas state law prohibiting plant-based meat companies from using meat terminology on their product labels and marketing is unconstitutional, a federal judge ruled late last month. The state cannot enforce the law, which has been on the books since 2019, and had been on pause while courts considered this lawsuit from Tofurky, the Good Food Institute, the Animal Legal Defense Fund and the American Civil Liberties Union.” Food Dive, 2023.
23 “USDA and FDA held a joint public meeting on to advance the conversation around clean meat regulation. GFI advocated firmly for a fair regulatory path to market under the existing regulatory structures. Our friends at JUST, Finless Foods, BlueNalu, UPSIDE Foods, and many others joined the conversation as well.” GFI, 2018, plus further correspondence.
24 Consumer confidence: “If people don’t believe that cell-based meat products are safe, regulated, and healthy, then they’ll stick with slaughtered meat… That’s how the cell-based meat industry ended up actively working to convince the US government to step in and exercise its regulatory authority — and that’s why they were encouraged by the government’s announcement.” Vox, 2019. Override state standards: “The USDA’s labelling authority overrides that of the states — states are not allowed to impose labelling requirements incompatible with the standards that the USDA puts forward.” Vox, 2019.
25 “Alongside our advocacy for public investment in alternative protein research, GFI has been working toward regulatory approval for cultivated meat since our founding. In a defining moment for the future of our food system, in November of 2022, the U.S. Food and Drug Administration (FDA) officially gave the green light to a cultivated meat product for the very first time. UPSIDE Foods completed FDA’s rigorous review for its cultivated chicken as part of the agency’s pre-market review process, laying the groundwork for cultivated products to be sold in the United States. GFI was featured in media coverage of this historic milestone in The New York Times, The Wall Street Journal, TIME, The Washington Post, NPR, and more.” GFI, 2022.
26 “In 2023, our cultivated meat and fermentation-derived frameworks were officially published by the Brazilian government, signaling an important step toward adoption and implementation.” GFI, 2024
27 JBS’ support for cultivated meat: “The deal signals the company’s entry into the cultivated protein market, which consists of producing food from animal cells and includes investment in building a new production plant in Spain to scale up production. Along with the acquisition, JBS is also announcing the setting up of Brazil’s first cultivated protein research & development (R&D) center. In all, JBS will channel US$ 100 million to the two projects.” JBS, 2021. GFI’s support: “JBS' entry into the cultivated protein market had the strategic support of The Good Food Institute, an entity that promotes plant and cell-based alternatives to animal products.” JBS, 2021
28 “The Fatwa Committee of the Islamic Religious Council of Singapore (MUIS) announced last week that after conducting extensive deliberations for a year, they have determined that cultivated meat consumption can be considered halal “under specific conditions.” Vegconomist, 2024
29 “This critical decision came after more than a year of deliberations by the Islamic council, during which GFI APAC scientists and policy experts provided numerous technical presentations about the process of cultivating meat from animal cells.” GFI, 2024
30 “MUIS, the only authorized entity in Singapore to issue halal certificates, announced its ruling at an invite-only Fatwa Conference that featured, among other experts, Ph.D. Maanasa Ravikumar, a cultivated meat scientist at the Good Food Institute APAC.”Vegconomist, 2024
31 We describe our certainty as low/medium/high to increase readability and avoid false precision. Since these terms can be interpreted differently, we use rough heuristics to define them as percentage likelihoods the assumption is, on average, correct. Low = 0-70%, medium = 70-90%, high = 90-100%.
32 “Animal products—including animal emissions, feed, changes in land use and energy-intensive global supply chains—account for almost 60 percent of food-related emissions (including methane, nitrous oxide and carbon dioxide), for a total of 14.5–20 percent of global emissions… novel ASF [animal source food] alternatives already show strong potential for reduced environmental impacts compared to many conventional animal products.” “life cycle assessment (LCAs) suggest that, compared to conventional beef, they could use 30–50 per cent less energy whilst offering reductions of 86–97 per cent in land use and 67–89 per cent in GHG emissions.” UNEP, 2023
33 “Even the lowest-emitting beef from dedicated beef herds (34 kg carbon dioxide equivalent, or CO2e) and lower-emitting beef from dairy cow herds (15 kg CO2e) came in far above the highest-emitting tofu (4 kg CO2e) and plant-based meat (7 kg). Chicken and pork production emit far less CO2 equivalent than beef. And while there is some overlap (the lowest-emitting chicken [3.2 kg CO2e] and pork [6 kg CO2e] rival the emissions of the highest-emitting plant-based meat), the average emissions of tofu and plant-based meats are still lower than the average emissions of both chicken and pork.” Vox, 2021.
34 Figure: Vox, 2021. Data: Poore and Nemecek 2018 and Santo et al 2020.
35 Energy intensity: “Culturing meat in a lab is an energy-intensive process compared with conventional livestock production. While animals can naturally digest and absorb nutrients from grass and other foods, cultivated meat requires the production and processing of crops like corn and soy into amino acids and sugars.” The Breakthrough Institute, 2020. Comparison of short-lived methane to long-lived CO2: “Under continuous high global consumption, cultured meat results in less warming than cattle initially, but this gap narrows in the long term and in some cases cattle production causes far less warming, as CH4 emissions do not accumulate, unlike CO2.” Lynch and Pierrehumbert 2019. We note that GFI has responded to this study: GFI, 2019.
36 Figure: ‘Why have you not tried plant-based meat products again?’ GFI, 2024; Figure: ‘Barriers to alt-meat adoption’, Sorrells, 2022. “Among Plant-Based Decreasers that were asked what would make them more likely to consume plant-based, 64% say lower pricing and/or more frequent sales and coupons, and 58% say better taste and/or texture.” Figure 6: ‘Reasons why shoppers are decreasing animal-based food consumption in favor of plant-based foods” Plant-based Foods Institute, 2022; “Of these factors, studies from different countries have consistently identified taste, price, healthiness, and convenience as dominating food choices [...] While some differences have been found in how people prioritise these factors, taste is typically ranked as most important, with the other factors varying in their relative subsequent positions” Dana et al, 2021.; Figure 2 Valli et al., 2022
37 Market growth: “Currently, the market base for alternative protein is approximately $2.2 billion” McKinsey & Company, 2019; “The global alternative protein market size was USD 15.38 billion in 2023” Precedence Research, 2024; Taste and price improvements: “In order to became competitive, the product price should be decreased. In the past few years, several plant-based meat substitute producers have been able to lower their prices and move closer to price parity” Szenderák, Fróna, and Rákos, 2022; “consumers who buy PBA meat believe its taste has improved dramatically in recent years (73%) and that it is more environmentally sustainable (65%).” Deloitte, 2024
38 “The global alternative protein market size was USD 15.38 billion in 2023, calculated at USD 16.65 billion in 2024 and is expected to reach around USD 36.37 billion by 2034” Precedence Research, 2024
39 “Plant-based meat dollar sales decreased 1% and unit sales declined 8%.” The Good Food Institute, "2022 Plant-Based State of the Industry Report" 2022.
40 “Lidl freut sich über eine positive Resonanz der Kunden, die mit einem Anstieg der verkauften veganen Artikel um über 30 Prozent seit der Preisanpassung vor einem halben Jahr einhergeht.” Translation: Lidl is pleased with the positive response from customers, which has been accompanied by an increase in the number of vegan items sold by over 30 percent since the price adjustment six months ago. Lidl, 2024
41 “The average German ate 52 kilograms of meat last year, down around 4.2 kilograms from 2021 levels and the lowest since the government started tracking meat consumption in 1989.” Just Food, 2023;“People in the UK consumed less meat last year than at any point since records began in the 1970s, in a trend driven by the cost of living crisis, the continued impact of Covid and broader lifestyle changes.” The Guardian, 2023; "Furthermore, concerns over the environment and climate change will result in consumers paying further attention to the production process and products’ origin. Consumers habits will also be driven by health considerations as well as convenience. Overall, EU meat per capita consumption is expected to drop from 69.8kg in 2018 to 67kg by 2031." European Commission, 2021
42 Rethink Priorities report: Rethink Priorities, "Price-, taste-, and convenience-competitive plant-based meat would not currently replace meat" 2023.
43 “Concern that plant-based meat is ‘ultra-processed’ is widespread” Chapman, 2023; “How lab-grown meat became part of America’s culture wars” The Economist, 2024; “Thus, from various perspectives, meat is symbolic of status.” Chan and Zlatevska, 2019
44 “In countries with high meat consumption, altering social norms is also important” and “The food industry should make sure that plant-based meat alternatives are of similar nutritional value to meat; otherwise, there might be a backlash against highly processed plant-based meat alternatives due to their lack of healthiness” Siegrist and Hartmann, 2023; “Furthermore, incomplete safety assessments and a lack of clear regulatory guidelines confuse the food industry and hamper progress.” Malila et al., 2024 “In general, the following drivers of acceptance consistently show to be relevant for the acceptance of various alternative proteins: motives of taste and health, familiarity, attitudes, food neophobia, disgust, and social norms.” Onwezen et al., 2021
45 Sections: ‘Motivations’, ‘Adoption’, ‘Perceptions’ GFI, n.d.
46 “There is insufficient empirical evidence to more precisely estimate or optimize the current (or future) impacts of plant-based meat. To rectify this, consider funding: Research measuring the effects of plant-based meat sales on displacement of animal-based meat. Research comparing the effects of plant-based meats with other interventions to reduce animal-based meat usage. Informed (non-blinded) taste tests to benchmark current plant-based meats and enable measurements of taste improvement over time.” Rethink Priorities, "Price-, taste-, and convenience-competitive plant-based meat would not currently replace meat" 2023.
47 Our World in Data, “Global meat consumption, World, 1961 to 2050" n.d.
48 “For every 10% reduction in price or increase in demand for PBM, we estimate U.S. cattle production falls approximately 0.15%... For every 10% reduction in the price of PBM alternatives, we estimate that the global reduction in emissions is equivalent to 0.34% of U.S. emissions from beef production and 1.14% when including reduced land-use change emissions.” Lusk et al 2022.
49 We focus on the US because we are less familiar with the politics of alt proteins in the other countries that GFI works in.
50 “...on April 30, 2021, Representative Dan Wolgamott (DFL-St. Cloud) and Senator Carrie Ruud (R-Breezy Point) introduced legislation (SF 2483 and HF 2583) that, if enacted into law, will invest in research and development to advance the plant-based food industry in Minnesota.” GFI, 2021; regulatory framework: “In 2019, FSIS and FDA established a formal agreement on how we would use our regulatory tools to help ensure that foods comprising or containing cultured animal cells entering the U.S. market are safe and properly labeled.” USDA, n.d.
51 “Following months of GFI engagement and just days before the end of the 117th Congress in December, a bipartisan group of lawmakers reached an appropriations agreement that includes $5.5 million for the U.S. Department of Agriculture (USDA) to conduct alternative protein research.” GFI, 2022.
52 GFI, 2022.
53 “Increasingly, America’s meat-eating ways are being subsumed into our culture wars. It’s yet another sign of how polarized our country is and how hard this polarization makes tackling a catastrophic threat like climate change.” Vox, 2021.
54 “An expansive and ambitious policy platform that can nurture a domestic alternative protein industry will foster economic development and job growth in the face of international competition while aligning with the longer-term aim of promoting climate-smart agricultural production.” The Breakthrough Institute, 2022.
What Is GFI’s Cost-Effectiveness?
In 2022, as a rough plausibility check, we developed a model to estimate the cost-effectiveness of GFI’s historical work on increasing funding for alt protein R&D (in terms of dollars per metric ton of CO2e reduced or avoided). We lightly updated the worst-case scenario of this model in 2024 (see tab ‘Update log’). The cost-effectiveness analysis (CEA) model estimates the effect that GFI’s existence from 2016 to 2022 is expected to have on emissions from 2022 onward, absent any additional work from GFI after 2022. We use this outcome as a proxy for the cost-effectiveness of a 2024 donation to GFI. This CEA includes highly subjective guess parameters and should not be taken literally. In particular, we estimate the impact of GFI’s activities on changing the probability that a high-innovation scenario would occur instead of a low-innovation scenario and estimate what cultivated meat production may look like from 2020 to 2040. Overall, our analysis estimates that GFI’s work is highly cost-effective.55 We have low confidence in the ability of our CEA to estimate GFI’s general cost-effectiveness, but view it as a slight positive input into our overall assessment of GFI.56 See below for a high-level explanation and the model itself for additional notes and citations.
- Costs: We use GFI’s budget from 2016 to 2022.
- Avoided greenhouse gasses: Our analysis relies on results from an existing model that focuses on finding the difference in emissions between low- and high-innovation alt protein scenarios.57 We adjust our own model’s estimate for livestock production upward under the high-innovation scenario because we believe the original model’s estimates for cultivated meat production may have been too optimistic.58 Also, because the original model’s low-innovation scenario assumes a case where R&D is only driven by market forces, we adjust this scenario’s livestock production downward because alt proteins already receive public funding, and our best guess is that this will continue to be true.59 Using these new projections, we use available data to estimate a conversion factor between emissions and livestock production. We then use this factor to estimate the difference in emissions between the two scenarios based on our projections of livestock production.
- Effectiveness: We estimate GFI changed the probability of alt protein R&D moving from low- to high-innovation by a small percentage between 0.1 and 1.5 percent. We assume a small percentage, given the many players working in alt proteins. We also assume GFI’s growing emphasis on international R&D would be as effective as its historical work and, therefore, did not adjust for the marginal donation going to international instead of US-based efforts. Next, we multiply this percentage by the difference in cumulative emissions between the two scenarios to calculate GFI’s expected value. We divide the expected value by GFI’s budget from 2016 to 2022 to estimate cost-effectiveness.
- Results: Our best guess for GFI’s cost-effectiveness is $2.98 per metric ton of CO2e in expectation (range: $0.68 to $192). We also input our calculations into a Guesstimate model and found similar results. We have low confidence in our CEA's ability to estimate GFI’s marginal cost-effectiveness (see “Key uncertainties and open questions”).
-----
55 As a heuristic to guide our research prioritization, we consider something to plausibly be within the range of cost-effectiveness we would consider for a top recommendation if its estimated cost-effectiveness is within an order of magnitude of $1/tCO2e (i.e., less than $10/tCO2e).
56 We describe our confidence as low/medium/high to increase readability and avoid false precision. Since these terms can be interpreted differently, we use rough heuristics to define them as percentage likelihoods our takeaway (i.e., [not] plausibly within the range of cost-effectiveness we would consider recommending) is correct. Low = 0-50%, medium = 50-75%, high = 75-100%.
57 ClimateWorks Foundation, 2021.
58 Our take on cultivated meat production: We assumed that cultivated meat production would remain low through 2051 based on a report by Rethink Priorities. "Despite some variation, the majority of probabilities were for low production volumes. The aggregated probabilities from our panel include a 54% probability that less than 100,000 metric tons of cultured meat (where >51% of the “meat” is produced directly from animal cells) will be produced and sold at any price in a 12-month period before the end of 2051." Dullaghan, 2022. Upward adjustment: We adjusted estimates for conventional livestock production upward by assuming that overall meat production would remain the same but cultivated meat production would remain low. Therefore, we adjusted cultivated meat production downward and assumed that the difference in meat production would be conventional meat production. For more information, please see the sheet “Adjusted high-innovation scenario.”
59 We adjusted livestock production under the low-innovation scenario downward by assuming it would be the average between the low-innovation scenario and the adjusted high-innovation scenario. For more information, please see the sheet “Livestock production.”
Is There Room for More Funding?
GFI’s Current Funding Status
GFI’s core budget was $41 million in 2024, which it would like to increase over the coming years. GFI established a three-year funding goal of $125 million in 2023. As of November 2024, GFI had raised about 60% of this goal ($73 million). GFI said that if it does not reach its funding goals, it would have to slow growth in its recently launched affiliate in Japan and soon-to-be-launched affiliate in Korea. It would also have limited capacity in Europe to respond to regulatory developments and build support for alt proteins. In particular, it would like to increase its footprint in critical European countries by hiring policy experts, commissioning strategic communication activities, engaging in polling interventions, and writing country-specific reports.
In 2025, GFI’s target budget is $40-44 million, with around 88% of this budget funding core programs and operations, 4% funding growth in existing programs, and 8% funding international expansion (Figure 3).
If GFI exceeded its fundraising goals, it would use additional funding to address the priority gaps needed to reach taste, price, and nutritional parity for alt proteins. These gaps were previously identified by GFI’s Science and Technology team, which developed a roadmap of analyses and convening that could work to close these gaps. GFI would also use additional funding to hire additional staff in Japan, Korea, and critical EU countries.

GFI has received support from some major funders and influencers. For example, the Open Philanthropy Project’s Farm Animal Welfare program granted GFI $10 million in 2021 and $5.3 million in 2023 for general support.60 Additionally, GFI was recommended by Animal Charity Evaluators (ACE) as a top animal welfare organization from 2016 to 2020 and again from 2022 to October 2024.61 In 2024, GFI deferred its participation in the ACE review process. The Bezos Earth Fund also awarded GFI $5.5 million in 2023 to act as a scoping partner for its food strategy and $9.8 million in 2024 for a two-year grant to support its work to strategically build the innovation ecosystem for alt proteins.62 We think it is likely that GFI will continue to receive funding from some subset of these funders and will also gain more funders as it becomes more well-known.
We are moderately confident that GFI can productively absorb additional funding at present. As it continues to build its successful track record, GFI may be able to meet its funding needs without a recommendation from Giving Green. On the other hand, GFI’s ambitious mission and growth plans could suggest that its activities continue to outpace available funding. We plan to re-assess GFI’s room for more funding as part of our 2025 giving season review.
Use of Additional Funds in 2024
We think that without the extra funds it received in 2024 from Giving-Green-directed donations, GFI would have had fewer funds to open its newest affiliate in Japan, which it plans to grow further in 2025. Additionally, GFI said its Giving Green recommendation enhanced its advocacy for alt proteins as a climate solution and diversified its funding base. We think it is possible that this improved advocacy helped GFI attract more funding from climate-focused donors compared to what it would have received otherwise, but we are unsure.
Venture Capital for Alt Proteins and a Continued Need for Philanthropy
Venture capital (VC) funding for alt proteins was around $1.6 billion in 2023.63 This is considerably lower than VC investment from 2021, which reached a record $6 billion.64 Experts we spoke to said alt protein R&D still requires philanthropic support due to:
- Inefficient spending: Private sector spending tends to go towards overhead and duplicative research protected as private intellectual property. In contrast to VC funding, philanthropy can fund open-access research without a profit motive.
- Risk protection if private sector spending dips: According to experts we spoke to, VC interest in plant-based meats may wane as the field matures because VCs often prefer funding novel ideas over infrastructure. Additionally, investors may be alarmed by the plateau in US plant-based meat sales between 2020 and 2021.65
-----
60 “Open Philanthropy recommended a grant of $10,000,000 over two years to the Good Food Institute (GFI) for general support, including its work promoting plant-based alternatives to animal products.” Open Philanthropy Project, 2021; “Open Philanthropy recommended a grant of $5,300,000 to the Good Food Institute for general support” Open Philanthropy Project, 2023
61 “GFI was a Recommended Charity from November 2016 to November 2021. They were recommended again in 2022.” Animal Charity Evaluators, 2022
62 Bezos Earth Fund award: “Accelerating Alternative Proteins for a Sustainable Food System DATE AWARDED: 2/2023. AMOUNT GRANTED: $5.5M.” Bezos Earth Fund, 2023; “Amount granted: $9.8M” “with a two-year grant focused on building the innovation-ecosystem required to fuel this field.” Bezos Earth Fund, 2024
63 Figure: Global equity financing across sectors, GFI, 2024
64 “And while the space raised a record $6.0 billion of VC funding in 2021, the $883.8 million raised in Q1 2022 is well below this trend, with the capital-intensive nature of these businesses potentially making it even harder to raise capital in the current environment.” PitchBoo, 2022.
65 US plant-based meat and seafood sales increased by 46% between 2019 and 2020, jumping from $957M to $1.4B. However, sales were roughly the same in 2021 as it was in 2020 (“Dollar sales of plant-based meat were flat in 2021 over 2020, which was a record year of growth”). Potential explanations for the plateau include pandemic impacts and inflation, which increased the cost of conventional meat and skewed comparisons between how much US consumers spent on conventional meat and alt proteins. GFI, 2022.
Are There Major Co-Benefits or Potential Risks?
We think GFI’s potential co-benefits and potential risks are directly related to those of alt proteins. We briefly list these below:
Co-Benefits
- Improved farm animal welfare: Livestock raised in industrialized settings often suffer inhumane conditions. Shifting demand away from livestock to alt proteins could decrease the number of animals bred in these conditions and would reduce the number of animals slaughtered, thus reducing farm animal suffering.66
- Reduced antimicrobial resistance and risk of zoonotic disease: Animal agriculture uses 73% of global antibiotics, and the United Nations Environment Programme states that “the widespread and excessive use of antibiotics in animal agriculture has been linked to the rise of antimicrobial resistance in both animals and humans.”67 It also found that the expansion of animal agriculture has led to the increased risk of zoonotic disease, which causes 70% of emerging infectious diseases and almost all known pandemics.
- Lower land, water, and fertilizer demand: Producing conventional proteins is generally more resource-intensive than plant-based alternatives. For example, plant-based alt proteins use 76-89% less water and 41-98% less land than farmed meat.68 Because fewer crops are involved, alt proteins also require less fertilizer and pesticide inputs than livestock products.69
- Increased food security: Alt proteins are associated with increased food security compared to conventional meat because they require fewer inputs, have shorter and more adaptable supply chains, and can be made in settings unable to sustain animal agriculture.70
- Reduced risk of chronic disease: While red meat can be considered part of a healthy diet, ‘regular’ consumption levels of red and processed meat is associated with an increased risk of cardiovascular disease, cancer, and diabetes.71 Evidence suggests that swapping meat for alt proteins is likely to lead to some improved health outcomes.72
- Lowered health risks associated with livestock production: Livestock production facilities increase some health risks for workers and people who live nearby.73 Alt proteins could potentially lower these health risks by disrupting livestock production. Similarly, fewer workers may be harmed if alt protein production is physically safer than livestock production.74
- Reduced biodiversity loss: Agriculture has been a major factor in biodiversity loss, largely due to land use conversion.75 Animal agriculture has a disproportionate effect because of its comparatively large land use. One study found that a 50% substitution of animal products would lead to enough freed-up land to meet 13-25% of the restoration needs under target two from the Kunming Biodiversity Framework by 2030.76
Potential Risks
- Socioeconomic implications of shifting away from traditional livestock production: A major shift away from traditional livestock production would likely impact people’s livelihoods. For example, scaling alt proteins would shift the labor workforce “from one largely based on farmers, farmworkers, meat processors, and veterinarians, to one based on chemists, cell biologists, engineers, and factory and warehouse workers.”77 Overall, we think increased alt protein production probably decreases some types of jobs and increases others, but we are unsure about the net change in jobs and where these jobs will be located.
- Agri-food industry consolidation: Our understanding is a small number of companies hold most of the power in the US agri-food industry. Compared to interventions focusing on transformative change, alt protein production may reinforce current food system dynamics.78 GFI responds that this is a strong argument for public sector funding, which is likely to create a broader ecosystem of participants.
- Potential micronutrient deficiencies: Diets excluding animal products may increase the risk of certain micronutrient deficiencies (for example, vitamin B12, zinc and calcium).79 Although some alt protein producers add these nutrients back to their products, adding missing nutrients missing in isolation may underestimate the complexity and health benefits of eating whole foods.80 We note that cultivated meat would likely have the same nutrient profile as conventional meat.
-----
66 Future cultivated meat production could include some animal products. However, this would be at minimal quantities, if at all. The two main ways that animal products have been involved in cultivated meat production are 1) using animal cells which are biopsied from living or dead animals and 2) fetal bovine serum may be used to grow cell and tissue culture media. While some animals may still be biopsied, they would not need to be slaughtered, and one donor could mitigate the slaughter of 400 cattle. Alternative methods using immortalized cell lines are also being developed and would require no new animals to be biopsied. Several cultured meat companies (e.g., Aleph Farms and Eat Just) have also been able to produce cultured meat without fetal bovine serum. GFI is highly confident that the majority of future cultivated meat production will not include animal products.
67 “The widespread and excessive use of antibiotics in animal agriculture has been linked to the rise of antimicrobial resistance in both animals and humans; globally, 73 percent of all antimicrobials sold are used in livestock agriculture. Animal agriculture expansion and industrialization… have also been linked to increased risk of zoonoses emergence. The majority (70 percent) of emerging infectious diseases and almost all known pandemics (e.g. influenza, HIV/AIDS, COVID-19) are zoonoses.” UNEP, 2023
68 “For every 100 grams of protein, plant-based alt-proteins have a water footprint that is 76–89 percent smaller than the water footprint of farmed meat.” “Per 100 grams of protein, plant-based alternative proteins have a median land use that is 41–98 percent smaller than the median land use of farmed meat.” CSIS, 2023
69 “Similarly, because there is no animal waste to discharge and fewer crops and fertilizers are needed, alternative proteins reduce the discharge of nitrogen and phosphorus” GFI, n.d.
70 “One solution to address these challenges may come from “new” types of food that provide the experience of meat but require fewer inputs, have shorter and more adaptable supply chains, produce fewer greenhouse gas (GHG) emissions, and can be made in settings and regions not capable of sustaining animal agriculture.” CSIS, 2023
71 “higher consumption of unprocessed red and processed meat combined was associated with higher risks of ischaemic heart disease (hazard ratio (HRs) per 70 g/day higher intake 1.15, 95% confidence intervals (CIs) 1.07–1.23), pneumonia (1.31, 1.18–1.44), diverticular disease (1.19, 1.11–1.28), colon polyps (1.10, 1.06–1.15), and diabetes (1.30, 1.20–1.42)” Papier et al., 2021
72 “Overall, this paper found that meat alternatives are likely to be better for health according to most parameters” Coffey, Lillywhite and Oyebode, 2023; “In the pooled analyses, the consumption of meat substitutes was associated with significantly lower total cholesterol” Gibbs and Leung, 2023
73 Health outcomes from living near livestock production facilities: “We reviewed the literature published since 2000 and identified four health outcomes consistently and positively associated with living near IFAP: respiratory outcomes, methicillin-resistant Staphylococcus aureus (MRSA), Q fever, and stress/mood.” Casey et al 2015. Downstream pollution: “...the recent growth of concentrated animal feeding operations (CAFOs) presents a greater risk to water quality because of both the increased volume of waste and to contaminants that may be present (e.g., antibiotics and other veterinary drugs) that may have both environmental and public health importance. Based on available data, generally accepted livestock waste management practices do not adequately or effectively protect water resources from contamination with excessive nutrients, microbial pathogens, and pharmaceuticals present in the waste.” Burkholder et al 2007.
74 “For workers, too, plant-based processing factories like Rebellyous are much better places to be employed than slaughterhouses. Making “meat” out of pea protein or soy is far less dangerous and grueling than the worst slaughterhouse jobs, which require workers to break down carcasses in cold and dark factories, working shoulder-to-shoulder, a profession with some of the highest injury and mortality rates.” The Breakthrough Institute, 2022.
75 Agriculture and biodiversity: “Habitat loss driven by agricultural expansion is the greatest threat to terrestrial vertebrates. If current agricultural trends continue, pressures on biodiversity will increase substantially; projections based on population growth and dietary transitions estimate the need for 2–10 million km2 of new agricultural land, largely cleared at the expense of natural habitats.” “These increases were driven by the EAT-Lancet model projecting income-dependent transitions towards diets that contain more calories and larger quantities of animal-based foods” Williams et al., 2020;
76 “We find a substantial reduction in the global environmental impacts by 2050 if globally 50% of the main animal products (pork, chicken, beef and milk) are substituted … Furthermore, the restored area could contribute to 13-25% of the estimated global land restoration needs under target 2 from the Kunming Montreal Global Biodiversity Framework by 2030, and future declines in ecosystem integrity by 2050 would be more than halved.” Kozicka, 2023
77 “A rapid transformation of the agricultural marketplace from farmed to cell-based meat production—and, to a lesser extent, plant-based substitute production—could entail a significant overhaul in the labor workforce involved in protein production, from one largely based on farmers, farmworkers, meat processors, and veterinarians, to one based on chemists, cell biologists, engineers, and factory and warehouse workers.” Santo et al 2020.
78 “Addressing concentration of power is all the more urgent in the ‘protein’ sector, where horizontal integration and huge capital influxes are rapidly reshaping the terrain and influencing public discourse.” iPES Food, “The Politics of Protein" 2022.
79 “Following a vegan diet may result in deficiencies in micronutrients (vitamin B12, zinc, calcium and selenium) which should not be disregarded.” Bakaloudi et al., 2021
80 “As whole foods contain hundreds-to-thousands of compounds that act synergistically to impact human health, adding synthetic nutrients to food sources often does not confer similar benefits compared to when these nutrients are ingested as phytochemically and biochemically-rich whole foods—whether it be plant or animal foods” Santo et al 2020.
Key Uncertainties and Open Questions
Our key uncertainties and open questions related to Giving Green’s theory of change for GFI are described below.
- GFI’s ability to fulfill its mission as it grows its operations: GFI has grown substantially over the past few years, growing from a total revenue of about $8 million in 2018 to a core budget of $41 million in 2024.81 Rapid growth tends to be a risk factor for organizations, especially if the organization does not have the operations and resources to support it. Our understanding is that warning signs for unsustainable growth include a decreased focus on strategy and lower-quality work. We have been impressed by GFI’s focus on strong administration and support systems for the organization's growing programmatic staff worldwide. As a result, we believe that GFI can sustain its current growth, and we believe its increased number of wins has been commensurate with its growth.
- The ability of alt proteins to compete with meat in taste and price: We think taste and price are currently the primary barriers to consumer acceptance of alt proteins. We believe there is room for improvement because they have not yet reached taste and price parity with conventional meat, and there are remaining avenues of research and product development that could close this gap.82 If this gap is closed, we think more people would be open to eating alt proteins instead of meat. However, we are unsure how feasible this will be in the coming decades.
- Scalability of cultivated meat: We have several uncertainties about the scale-up of cultivated meat and, therefore, its ability to displace demand for conventional meat. These include its production costs, ability to overcome the technical and process development challenges to scale up, its political tractability, and threats posed by bans on cultivated meat.83 For these reasons, we advocate for a strategy that includes all types of alternative proteins to hedge against the risk that cultivated meat is unable to scale.
- Impact of alt proteins on global livestock prices: We think it is plausible that lower meat consumption in high-income countries could potentially reduce global prices such that meat consumption increases in low- and middle-income countries, but have not explored this thoroughly.
- Social and cultural perceptions of alt proteins: Factors like social and cultural perception influence the acceptance of alt proteins, and efforts to improve taste and price will not address these barriers. We believe that current social and cultural barriers to alt protein acceptance are substantial and could stand in the way of increased consumption. For example, we think alt proteins have often been portrayed as less healthy and more processed than conventional meat. We also think it is highly likely that players in the livestock industry will heighten that perception to reduce alt proteins’ competitiveness. People we have spoken to who work in alt proteins are familiar with these issues, and there are ongoing efforts to increase alt protein acceptance. GFI is working to address nutrition and ultra-processing concerns both internally and externally. For example, in 2024, it launched an internal nutrition working group on the topic, and it hosted a convening of external experts from industry, academia, and nutrition to share insights and communication strategies related to plant-based nutrition. We think work in this area may improve competitiveness, but it is too early to tell.
- The carbon sequestration rate of freed-up land (e.g., former pasture and croplands): There will be some delay before people can restore land previously used for livestock production and before the land begins storing carbon. We are unsure how much of the freed-up land is usable for carbon sequestration, how much carbon can be stored in total, and how long carbon can be stored.
-----
81 2018 budget: ProPublica, n.d.
82 See section: Future prospects for alternative protein development, Hefferon et al, 2023, and section: Future trends and opportunities, Malila, 2024
83 Cultivated meat bans: “Alabama became the second U.S. state to ban lab-grown meat, joining Florida which earlier this month outlawed the alternative protein.” “Officials in other states including Kentucky, Arizona, West Virginia and Tennessee have similar measures cooking” USA Today, 2024; scale-up challenges: “Low growth rate, metabolic inefficiency, catabolite inhibition, and shear-induced cell damage will all limit practical bioreactor volume and attainable cell density. Equipment and facilities with adequate microbial contamination safeguards have high capital costs. The projected costs of suitably pure amino acids and protein growth factors are also high.” Humbird, 2021
Bottom Line and Next Steps
We classify GFI as a Top Nonprofit addressing climate change. We believe GFI’s advocacy has helped to secure hundreds of millions in public funding for alt proteins and create an ecosystem of support around alt proteins, accelerating improvements that could shift consumers to more climate-friendly diets. Though we generally think GFI’s work is promising, we think the impact of alt proteins on global livestock production is still uncertain. In particular, we are unsure about alt proteins’ ability to compete with meat in taste and price, the social and cultural acceptance of alt proteins, and the scalability of cultivated meat. We plan to continue to assess these uncertainties and believe we will be able to improve our understanding of the severity and importance of these uncertainties as GFI executes its strategies in 2025.
Support Our Work
Giving Green Fund
One fund. Global impact. One hundred percent of your gift supports a portfolio of high-impact climate organizations, vetted by our research.
Best for:
Donors who want the simplest way to impact multiple climate solutions.
Top Climate Nonprofits
Meet the organizations on Giving Green’s list of high-impact nonprofits working to decarbonize our future, identified through our rigorous research.
Best for:
Donors who want to give directly and independently.
Support Our Work
We thoroughly research climate initiatives so you can give with confidence. For every $1 we receive, our work unlocks another $21 for effective climate solutions.
Best for:
Donors who want to amplify their impact through research.







.png)

.png)


.png)


.png)





.png)





.png)
.png)

.jpg)





.png)

.png)
.png)


.png)


.png)

.png)
.png)
.png)

.png)




.png)
.png)

.jpg)
.png)



.png)


.png)
.png)
.png)
.png)

.png)
.png)

.png)

.png)



.png)


.png)
.png)


