Future Cleantech Architects: Top Climate Nonprofit Evaluation
Summary
- What is Future Cleantech Architects (FCA)?
Future Cleantech Architects (FCA) is a climate innovation think tank based in Germany. Hard-to-abate sectors—such as heavy industry, firm power, and aviation—require significant technological advances to decarbonize yet are often neglected by funders and governments. FCA was founded in 2020 to close these innovation gaps by (i) engaging with policymakers to prioritize research, development, and demonstration (RD&D) for these critical interventions and (ii) leading research consortia to advance scientific knowledge for these applications.
- How could Future Cleantech Architects address climate change?
FCA promotes and advances innovation in hard-to-abate sectors through policy advocacy, field building, thought leadership, and technical analysis. We think these activities will accelerate the transition towards clean industrial processes.
- What is Future Cleantech Architects’s theory of change?
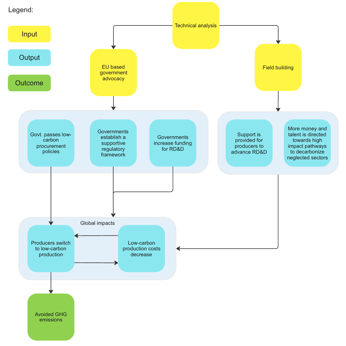
FCA’s policy advocacy and field-building efforts are based on its technical analysis, which identifies innovation gaps and barriers to progress. We think the main outputs from FCA’s policy advocacy would be the EU increasing its funding for industrial decarbonization RD&D, implementing regulations that support low-carbon production, and enacting low-carbon procurement policies. We think its field-building work elevates neglected and important sectors and results in a) more money and talent directed towards high-impact decarbonization pathways and b) more knowledge, technical, and policy support accessible for producers to advance RD&D projects. Although FCA’s work has an EU focus, we think there is a strong argument for global spillover effects through policy leadership, trade regulations like the carbon border adjustment mechanism, and technological innovation.
- What is Future Cleantech Architects’s cost-effectiveness?
In 2024, we developed a highly subjective cost-effectiveness analysis (CEA) to estimate the costs and impacts of FCA’s policy engagement for the third revision of the EU’s Renewable Energy Directive. Overall, we estimate that FCA is highly cost-effective. We have low confidence in the accuracy of this CEA, and focusing this calculation on one aspect of FCA’s policy engagement is unlikely to generalize to the organization’s overall cost-effectiveness. However, we view it as a positive input into our overall assessment of FCA.
- Is there room for more funding?
FCA has ambitious growth plans to double in size in 2025. Its expansion aims to build capacity to shape the agenda of the next EU policy cycle, expand its analytical and advocacy work on clean firm power, and grow its international reach by leveraging its connections to intergovernmental organizations and building a presence in key countries. We think FCA can productively absorb more funding based on this expansion plan.
- Are there major co-benefits or potential risks?
We think the co-benefits and potential risks of FCA’s efforts are similar to those for the broader effort to decarbonize heavy industry—mainly, the co-benefit of improved air quality and uncertain effects on global employment.
- What are the key uncertainties and open questions?
Our key uncertainties include the degree to which FCA can absorb more funding, its ability to rapidly grow in size and work effectively in new regions, and the feasibility of ambitious climate legislation in the current EU policy ecosystem.
- What is the bottom line and what are the next steps?
We classify Future Cleantech Architects (FCA) as one of our Top Nonprofits addressing climate change. We think FCA’s focus on and expertise in neglected areas in the climate mitigation portfolio fill a critical space in the civil society ecosystem. In addition, our impression is that FCA has been successful at folding this technical expertise into the EU policymaking process, thereby increasing the knowledge of policymakers and the effectiveness of policy vehicles. We also think FCA’s expanding international presence will benefit global climate discourse.
This is a non-partisan analysis (study or research) and is provided for educational purposes. Unless otherwise cited, information in this nonprofit evaluation comes from direct correspondence with Future Cleantech Architects.
Future Cleantech Architects is a registered charity in Germany.
What Is Future Cleantech Architects?
Future Cleantech Architects (FCA) is a climate innovation think tank based in Germany. FCA was founded in 2020, and its work focuses on neglected and hard-to-abate sectors, such as heavy industry, aviation, and firm power. FCA’s key objective is to ensure taxpayers‘ funding for cleantech innovation is used effectively. It does this through policy advocacy, field building, thought leadership, and technical analysis. Its scope of work ranges from EU and Member State policy to engagement with international organizations like UN bodies. It also plans to build a presence in strategically important countries on three continents in the near term. We base our recommendation on FCA’s work on decarbonizing heavy industry and have not closely assessed its efforts in other sectors. See our deep dive report for more information on decarbonizing heavy industry.
FCA was founded by Dr. Peter Schniering. Peter has a PhD in climate policy and technology, has consulted for UN Climate Change and the International Energy Agency (IEA), and has served as a board member of the World Economic Forum’s Sustainable Energy Innovation Panel and its Sustainable Energy Innovation Fund. As of October 2024, FCA has 16 staff and is headquartered in Remscheid, Germany.
How Could Future Cleantech Architects Reduce Greenhouse Gases?
In 2023, the IEA estimated that around 35% of progress to net zero will come from technologies still under development.[1] FCA promotes and advances innovation in neglected sectors by engaging with policymakers to prioritize R&D, building and coordinating the field, and directly engaging in research. We assessed its work on cement, high-temperature heat (HTH), hydrogen, and clean firm power.
We think the EU is an important region for both technology and policy innovation and that EU policy has spillover effects on global emissions. For example, the EU’s Carbon Border Adjustment Mechanism (CBAM) incentivizes its importers to reduce the embedded emissions of products and incentivizes foreign policymakers to enact their own carbon prices. Major heavy industry sectors are also included in key EU policy instruments like its Emissions Trading Scheme and Innovation Fund. We think EU policy is especially open to nonprofit advocacy, that FCA has demonstrated a sophisticated ability to use EU policy to drive progress, and that FCA can help secure further policy wins in the coming years.[2]
Sectors and Technologies We Assessed
Cement
Cement manufacturing accounts for around 8% of global emissions.[3] Cement production is considered difficult to decarbonize because of its high energy demand and because two-thirds of cement’s direct emissions are a result of chemical reactions that cannot be mitigated by using clean energy.[4]
FCA advocates for a combination of solutions to reduce cement emissions. Namely, reducing demand for concrete; integrating carbon capture, use, and storage (CCUS); using renewables to power manufacturing; and developing alternative manufacturing processes. It specifically recommends policies that reform cement standards, enact green public procurement, provide financial and technical transition assistance for low-carbon production, and enforce disclosure of manufacturing emissions intensities.[5]
In addition to its policy engagement, FCA also co-developed the CemSol research consortium, a partnership with the German Federal Ministry for Economy and Energy, the DLR Institute of Future Fuels, ThyssenKrupp, and the DIRKRA group. The consortium investigates how solar thermal energy can supply the high-temperature heat needed for cement manufacture and make capturing process emissions easier. FCA will specifically assess the scalability and coupling capability of the process, identify opportunities to transfer this manufacturing process to other technologies, and conduct a techno-economic study of the process.[6]
High-Temperature Heat
Three-quarters of industrial CO2 emissions result from burning fossil fuels to provide process heat.[7] Currently, fossil fuels are typically used to generate high temperature heat (500-2000°C).[8] Significant engineering and economic challenges must still be overcome to electrify HTH processes, but commercialization is underway; electrification could be feasible in the medium term.[9]
FCA’s 2024 HTH report provides a technology assessment and policy recommendations for decarbonizing HTH processes. Its HTH decarbonization strategy is based on replacing fossil heat with electric heat and thermal storage, along with a further expansion of other clean energy technologies, including clean firm power (e.g., geothermal and nuclear power) and renewable heat (e.g., solar thermal and geothermal heating). It advocates for policies that accelerate the deployment of technologies to lower electricity costs and increase R&D funding for clean electric and thermal heat technologies. FCA is also looking to directly advance research through consortium projects that aim to develop the use of clean HTH in cement and steel manufacturing. Partners of these consortia would include industrial manufacturers and innovators from the private sector and research institutions.
Hydrogen
Hydrogen is likely to play a large role in the future decarbonization of sectors where alternative solutions are unfeasible, such as certain heavy industry applications.[10] However, hydrogen production today is almost entirely fossil-based.[11] Production capacity in 2024 will cover only a fraction of future hydrogen needs.[12] Therefore, FCA emphasizes the need for policymakers to prioritize hydrogen use for sectors where it is necessary and deprioritize use for sectors where alternatives exist that are more efficient or have a lower carbon abatement cost, such as light-duty transport, low-temperature heating, and power generation.[13] FCA has disseminated its findings on hydrogen through co-hosting Green Hydrogen Day at COP27 and through direct communications with members of the EU parliament, who used FCA’s tailored brief as input to the group’s strategy meeting ahead of the 2024 elections.
In early 2024, FCA engaged with key journalists and policymakers on hard-to-abate sectors through the Munich Security Conference and the Future Cleantech Festival. As a direct result, it learned of major potential funding to support synthetic natural gas (SNG) deployment. This prompted FCA to conduct a detailed analysis of SNG, finding that it is an inefficient and energy-intensive option compared to other decarbonization pathways.[14] FCA summarized its findings in a brief presentation, which was used in bilateral discussions with policymakers and journalists, and also launched a wider social media campaign around different hydrogen derivatives and use cases. Its work resulted in an influential article in Frankfurter Allgemeine where FCA was extensively quoted. We believe this is indicative of FCA’s thought leadership and expertise on the key concerns and risks associated with SNG. Ultimately, the government chose not to support SNG projects during this round of funding, a result which we believe is in part due to FCA’s work.[15]
Clean Firm Power
In general, we think an energy portfolio that includes clean firm power provides a more feasible path to net-zero emissions than one based on intermittent renewables alone because intermittent renewables are dependent on unpredictable weather conditions and fluctuate across the day and seasons.[16] We think clean firm power is especially important for decarbonizing heavy industry because these industries require substantial amounts of continuous energy to sustain high-temperature processes, which are difficult to meet when using variable renewable energy sources. FCA advocates for greater mainstreaming of clean firm power sources in policy and public discourse, including hydropower, geothermal, concentrated solar power (CSP), long-duration energy storage (LDES), thermal energy storage (TES), and nuclear energy. Some of these clean firm power sources (e.g., CSP, LDES, TES, and advanced geothermal), are also classified as ‘innovative renewable energy technologies’, which FCA has successfully advocated for (see Assumption 1 in ‘Examining the assumptions behind FCA’s theory of change,’ below).
Future Cleantech Architects’ Strategies
Policy Advocacy
FCA engages in policy advocacy through several mechanisms:
- It provides swift and tailored policy advice in response to direct requests from policymakers. FCA also adapts its bilateral policy engagement work to make general, open-access policy briefs, such as its Book and Claim report for sustainable aviation fuels.
- Its technical briefing series ‘Coffee & Cleantech’ brings together policymakers and advisors in Brussels to brief them on the pathways to decarbonize the most neglected sectors.
- It meets monthly with Directorates-General (DGs) and Agencies of the European Commission (e.g., DG Energy, DG Climate Action, DG Research and Innovation, the European Innovation Council (EIC), and the Innovation Fund). The aim of these meetings is to shape upcoming policy discussions and discuss technical and policy priorities for hard-to-abate sectors.
- It participates in closed group discussions with industry and policymakers, such as the European Commission’s Renewable and Low-Carbon Fuels Value Chain Industrial Alliance.
- It participates in the Cleantech Friendship Group, a group of Members of the European Parliament (MEPs) and technical experts who aim to advance clean technology in Europe.
- It shared a ‘welcome package’ for newly elected MEPs in September 2024, which highlighted priorities, key policy interventions, and FCA’s technical and policy work on hard-to-abate sectors. According to FCA, MEPs gave positive feedback to them on this document.
- It responds to open policy consultations, calls for evidence, and writes open letters.
Field Coordination and Thought Leadership
We think one of FCA’s key strengths is its ability to track the innovation landscape of neglected sectors. It uses this knowledge to bring attention to these sectors and actively coordinate efforts to fill research gaps. Its field coordination activities include:
- Co-hosting the Future Cleantech Festival with UN Climate Change, the United Nations Industrial Development Organization (UNIDO), the International Renewable Energy Agency (IRENA), Mission Innovation, and EIC. The festival brings together stakeholders to drive forward momentum in priority sectors. FCA took insights from 2024’s festival to create a report on actionable priorities for the next EU policy cycle.
- Writing its series ‘The Basics & The Gaps’: FCA’s series of factsheets to summarize key facts, figures, and policy recommendations on urgently needed innovation. These are easily converted into briefs to feature in its ‘Coffee & Cleantech’ series and to otherwise support FCA’s policy advocacy.
- Publishing a joint series on cleantech innovation with Handelsblatt, the widest circulating German-language business and financial newspaper. FCA estimates that this series has reached over 9 million readers in 2024.
- Serving as a technical advisor to the European Commission’s progress report on the competitiveness of clean energy technologies.
- Hosting events at COP 26, 27, and 28 in partnership with UN Climate Change, which aimed to inform key decision-makers of cleantech sectors where efforts must be accelerated.
- Collaborating with the Technology Executive Committee of UN Climate Change to survey policymakers, planners, innovators, researchers, and NGOs and publish comprehensive findings on the future global RD&D needs to decarbonize human activity.
- Partnering with the EIC to elevate the technical, business, and policy challenges of LDES and cement projects. The EIC is an EU body and Europe’s largest deep technology investor, with a €10 billion budget for transformative innovations.[17]
Research and Technical Analysis
In addition to its work to steer innovation at a high level, FCA directly contributes to innovation through technical analysis, which makes up roughly one-quarter of its work. For example, it publishes reports on the technological and policy pathways to decarbonizing neglected sectors. It also assembles and contributes to research consortia made of research institutions, private sector companies, nonprofits, and academia. These projects serve to a) support innovators establishing first-of-a-kind technologies, b) build knowledge among the private sector, and c) gather insights about the technical, institutional, and economic barriers to advancing breakthrough climate technologies, which are used to inform FCA’s policy advocacy. In 2024, it also added a workstream to collaborate with incumbent industries and help them transition to low-carbon production.
[1] “In our 2021 report, the share of emissions reductions in 2050 from technologies under development was almost half: that figure has now fallen to around 35% in our updated NZE Scenario.” IEA, 2023
[2] “In a typical year, the EU supports between 25 and 30 organisations.” European Parliament, n.d. “Targeted advocacy by NGOs such as the European Climate Foundation was also a key ingredient to driving policy change” Kreienkamp, Pegram and Coen, 2022
[3] “Global cement manufacturing is responsible for about 8% of the world's total CO2 emissions.” World Economic Forum, 2024
[4] “A key example is the CO2 that results from the calcination reaction that is necessary to produce clinker, the active ingredient in cement, and that constitutes around two-thirds of the direct emissions in the sector.” IEA, 2020
[5] See page 18, FCA, 2024
[6] The coupling capability refers to the use of solar thermal energy to improve the performance of CCUS, since it could “promote the activity and/or manipulate selectivity in CO2 reduction” Wang et al., 2019; “FCA is in charge of the investigation of the scalability and coupling capability of the process and will also identify fields in which the technology can be implemented. Finally, FCA will lead the techno-economic study that will provide indications of the further scale-up potential of such a technology compared to reference processes.” FCA, n.d.
[7] “Three quarters of industrial CO2 emissions result from burning fossil fuels that provide process heat for the production of industrial goods” Agora Industry, 2024
[8] “In temperatures exceeding 500°C, competition of natural gas, fossil fuels, and petrol are very high and electrification technologies are still under development.” Caldani et al, 2024
[9] “Direct electrification technologies expected to be available by 2035 could meet 90 percent of the energy demand not yet electrified by European industry.” Agora Industry, 2024
[10] “Hydrogen and hydrogen-based fuels can play an important role in the decarbonisation of sectors where emissions are hard to abate and alternative solutions are either unavailable or difficult to implement, such as heavy industry and long-distance transport. “ IEA, n.d.
[11] “Virtually all dedicated hydrogen production today uses fossil-fuel feedstocks” CATF, 2023
[12] “While global production of H2 serves massive industrial sectors, it only covers a fraction of future H2 needs” FCA, 2022
[13] Section: Hydrogen prioritization: Incompatible Sectors (buildings, road transport, electric power generation); “Hydrogen should be prioritized for the sectors where it has the most effective carbon abatement potential” ” FCA, 2024
[14] “The SNG pathway is an inefficient and energy-intensive option when compared to other decarbonization options.” FCA, 2024
[15] “Keine Förderung von synthetischem Erdgas durch Klimaschutzverträge” (translation: “No promotion of synthetic natural gas through climate protection agreements”) Handelsblatt, 2024
[16] “As the share of renewables increases from current levels (20–30%), the inherent variability of renewable supply - intermittency - will be felt across the whole system. Wind and solar outputs are completely dependent on the weather, its natural changes, its uncertainties and its periodicity.” Cosgrove, Roulstone, & Zachary, 2023
[17] “It has a budget of €10.1 billion to support game changing innovations throughout the lifecycle from early stage research, to proof of concept, technology transfer, and the financing and scale up of start-ups and SMEs.” EIC, 2024
Our Theory of Change for Future Cleantech Architects
We use the above strategies to construct a theory of change that reflects our impression of how FCA can influence the decarbonization of heavy industry (Figure 1). FCA’s policy advocacy and field-building efforts are based on its technical analysis, which identifies innovation gaps and barriers to progress. We think the main outputs from FCA’s policy advocacy would be the EU increasing its funding for industrial decarbonization RD&D, implementing regulations that support low-carbon production, and enacting low-carbon procurement policies. We think its field-building work elevates neglected and important sectors and results in a) more money and talent directed towards high-impact decarbonization pathways and b) more knowledge, technical, and policy support accessible for producers to advance RD&D projects. Although FCA’s work has an EU focus, we think there is a strong argument for global spillover effects through policy leadership, trade regulations like the carbon border adjustment mechanism, and technological innovation (see Assumption 2 in ‘Examining the Assumptions Behind FCA’s Theory of Change,’ below).

Examining the Assumptions Behind Future Cleantech Architects’s Theory of Change
Below, we discuss and evaluate the main assumptions related to the theory of change. For each assumption, we rank whether we have low, medium, or high certainty about the assumption.[18] Our assessment is based on both primary and secondary evidence, as well as our general impression of the plausibility of the assumption. Importantly, a number of the stages of the theory of change may not be amenable to easy measurement or quantification, are not supported by a robust evidence base, or are expected to occur in the future but have not occurred as of yet.
- FCA’s advocacy leads to the EU establishing supportive policy instruments for heavy industry decarbonization. (medium certainty)
EU policymakers have a history of collaboration with nonprofits, and we think that EU policy is especially open to advocacy efforts.[19] The EU has shown a willingness to establish strong policy instruments to decarbonize heavy industry, such as its Emissions Trading Scheme (ETS) and the Net Zero Industry Act (NZIA). It also regularly revises and strengthens these policy tools. For example, in 2023, the ETS was revised to raise its mitigation potential; introduce a second ETS to cover emissions from road transport, buildings, and additional sectors; and enact the carbon border adjustment mechanism (CBAM) to extend its carbon pricing to imported goods.[20] Our discussions with EU policymakers have highlighted the valued role of nonprofits with sector expertise that can provide targeted technical support to further climate policy; we think FCA fits this role.
In the short time it has been active, we think FCA has shown promise in conducting effective policy advocacy. For example, FCA partnered with two other nonprofits to pitch ideas at a multilateral stakeholder briefing for the EU’s third revision of its Renewable Energy Directive (RED III). Because of the high quality of FCA’s pitch, which advocated for a target of 5% innovative technologies within newly installed renewable energy capacity by 2030, it developed a bilateral relationship with the member of parliament (MEP) in charge of the policy.[21] The 5% target successfully navigated the two-year legislative process and was enacted in 2023, and FCA was publicly credited by the MEP for its input on the process at COP28.[22] FCA estimates that this target could lead to 21 MtCO2e fewer emissions from 2023 to 2030.[23]
FCA has also been asked by MEPs for input on policy mechanisms for green hydrogen and decarbonizing aviation and invited to participate in the Cleantech Friendship Group. FCA’s comprehensive policy brief on aviation and the resulting discussions sparked interest from the DGs of Mobility and Transport and Research and Innovation at the European Commission. As a result, FCA was invited to apply to the Renewable and Low-Carbon Fuels Value Chain Industrial Alliance and was admitted in November 2024. This platform gives FCA a direct channel to contribute to upcoming discussions on the ETS for aviation and legislation promoting sustainable aviation fuels. FCA is one of the few nonprofits participating in this influential coalition, which is predominantly made up of industry bodies like Boeing International, EasyJet, and Shell.[24] We believe FCA’s inclusion is indicative of its credibility and role as a trusted partner of the European Commission.
Furthermore, FCA has received strong engagement on its ‘Coffee & Cleantech’ series, with the attendance of over 20 policymakers, and its presentations have been described by MEPs as being exceptionally clear and effective.[25] Several positive policy outcomes have resulted from these briefings. For example, FCA built and strengthened relationships with several policymakers that have led to bilateral engagements on hydrogen, ETS revenues, industrial emissions, and e-fuels; it also built relationships with the EIC and the EU Innovation Fund, leading to fruitful partnerships with both of these bodies. This series also increased FCA's profile in Brussels, expanding its audience past its initial target policymakers to include key advisors, research institutions, think tanks, and other political institutions. This has resulted in more policy engagement with various DGs of the European Commission (e.g., DG Climate Action and DG Energy).
We think these outcomes indicate that FCA is a trusted and valued collaborator of some policymakers in the EU and that its advocacy could lead to the EU adopting policy instruments that support heavy industry decarbonization. We rate our certainty as medium because FCA is a relatively new organization that is still developing its track record, and because we generally think policy influence is difficult to assess with high confidence since decision-making inputs are often opaque.
- EU-based advocacy leads to global spillover effects. (high certainty)
We think the EU is an important region for both technology and policy innovation and that EU policy is likely to continue to affect global emissions through policy leadership, trade regulations, and technology advancements. In addition, FCA is a globally-oriented organization, and our impression is that its advocacy strategy prioritizes activities that could lead to global spillover effects. We think it will be able to facilitate spillovers through its engagement with international bodies like the Technology Executive Committee of UN Climate Change and through its upcoming expansion plans to scale its presence in priority countries.
Policy Leadership
The EU established the first-ever ETS covering all greenhouse gas emissions, which continues to be a global leader among emissions trading schemes—with the highest carbon price, largest trading volume, and first-of-a-kind additions like the CBAM.[26] In addition to the ETS, the EU has a suite of regulatory and procedural instruments in its climate policy portfolio, and it has been highlighted as a source of inspiration for other countries and a source of international policy diffusion.[27] There are signals that the EU is increasing its awareness of the geopolitical influence of its domestic policies, even if this is not yet likely to be a systemic consideration of the EU’s overall leadership strategy.[28] We think the EU could feasibly increase its focus on international spillover effects in its future policy instruments.
The Carbon Border Adjustment Mechanism and Other Trade Regulations
The EU’s CBAM is an especially effective case of policy leadership because of its trade focus. The CBAM imposes a levy on goods imported into the EU based on the difference in the EU’s carbon price and the price paid in producing countries. This incentivizes importers to reduce their products' embedded emissions and incentivizes foreign policymakers to introduce their own carbon prices. It was enacted in 2023 and will not be enforced until 2026, but has already led several countries to consider domestic carbon pricing of their own.[29]
International interest in CBAMs has also increased following the EU’s decision, with the UK implementing its own CBAM and the US and Australia also making strides to implement similar measures.[30] China, which already has an ETS in place, is also considering expanding its ETS by adding the steel, concrete, and aluminum sectors in response to the EU’s CBAM.[31]
Technology Advancement
We think the EU is an important region for technology innovation, as it contains five of the ten most innovative countries as ranked by the UN’s World Intellectual Property Organization.[32] Innovation is also a key strategy of European decarbonization, and the EU houses one of the world’s largest funding programs for innovative low-carbon technologies.[33] If low-carbon innovation programs result in manufacturing techniques with cheaper costs and better performance, we think some natural spillover to international markets is likely.
- FCA’s field-building efforts result in more resources allocated to high-leverage pathways for industrial decarbonization. (medium certainty)
Our discussions with EU policy stakeholders in nonprofits and international organizations have highlighted FCA’s strong reputation and relationships with influential bodies. For example, FCA regularly collaborates with international organizations like UN Climate Change, UNIDO, and IRENA; funding bodies like the European Innovation Council; major media outlets like Handelsblatt; and influential nonprofits like Breakthrough Energy. We think this could expand the reach of its messages and policy recommendations (e.g., through co-hosting events at platforms like COP) and shape how these large institutions and/or their audiences allocate resources. We think this is especially true for collaborations where FCA is a direct advisor, such as its work advising MEPs and DGs of the European Commission.
FCA has co-hosted the Future Cleantech Festival since 2022. We think this festival could be a productive way to raise awareness about neglected sectors, facilitate connections between stakeholders from different interest groups, and catalyze momentum toward effective solutions. As a result, it could lead to additional projects to decarbonize heavy industry and increase capacity directed at these solutions. Several testimonials from policymakers, nonprofits, and intergovernmental organizations have highlighted the value of the event.[34]
[18] We describe our certainty as low/medium/high to increase readability and avoid false precision. Since these terms can be interpreted differently, we use rough heuristics to define them as percentage likelihoods the assumption is, on average, correct. Low = 0-60%, medium = 70-80%, high = 80-100%.
[19] Referring to environmental NGOs: “In a typical year, the EU supports between 25 and 30 organisations.” European Parliament, n.d. “Targeted advocacy by NGOs such as the European Climate Foundation was also a key ingredient to driving policy change” Kreienkamp et al., 2022.
[20] “The revised EU ETS Directive, which entered into force on 5 June 2023, raises overall emissions reductions by 2030” European Parliament, 2023
[21] The term ‘innovative technologies’ is defined by the European Parliament as “renewable energy generation technology that improves, in at least one way, comparable state-of-the-art renewable energy technology or that renders renewable energy technology that is not fully commercialised or that involves a clear degree of risk exploitable” European Parliament, 2023. For example, advanced photovoltaics, floating offshore wind and geothermal energy.
[22] 5% target: “each Member State should set an indicative target for innovative renewable energy technology of at least 5 % of newly installed renewable energy capacity by 2030.” European Union, 2023; FCA credit: “FCA, who have also provided input on the innovative elements of RED III” Markus Pieper, 2023
[23] See FCA’s Guesstimate model
[24] See a full list of participating organizations here
[25] “The policy factsheet presented was one of the most effective and succinct on the topic I have seen” - MEP | Group of the Greens; “I am very impressed by this Cleantech-event. The information is presented in a clear and accessible manner and it is easy understandable” - MEP | Group of the Progressive Alliance of Socialists and Democrats in the European Parliament FCA, n.d.
[26] First ETS: ‘Since the introduction of the first ETS for GHGs in the European Union in 2005” ICAP, n.d.; Largest volume and highest price: Figure: ‘Different dimensions of ETS’; “The EU ETS continues to be the largest system in force, in terms of trading volume and value.” ICAP, 2024 ; first CBAM “In December 2022, the EU reached a provisional agreement on a first-of-its-kind Carbon Border Adjustment Mechanism (CBAM).” Wood Mackenzie, 2022
[27] “EU climate policies have increasingly become a benchmark and a source of inspiration for others. Since international policy diffusion also hinges on the fit of EU policies with domestic conditions in recipient countries, the considerable expansion of the EU's climate policy portfolio, including a diversified set of market-based, regulatory and procedural instruments, has enhanced the diffusion potential.” “EU climate diplomacy has helped diffuse domestic policies internationally” Oberthür & Dupont, 2021
[28] “Finally, the overall importance of domestic climate policy as a source of international influence has increasingly come to the fore.” “The European Green Deal – which includes an industrial strategy, plans for a carbon border adjustment mechanism, and a hydrogen strategy as key elements – signals increasing awareness of the geopolitical clout of domestic climate policy. Having said that, there is little evidence that this is given systematic consideration as part of an overall EU leadership strategy across EU institutions and member states.” Oberthür & Dupont, 2021
[29] “CBAM will apply in its definitive regime from 2026, while the current transitional phase lasts between 2023 and 2025.” European Commission, n.d.; “Currently, the EU CBAM is leading to significant policy spillover effects as many countries are considering domestic carbon pricing policies of their own” “for now, carbon pricing seems to have more momentum than hitherto deemed probable” Resources for the Future, 2024
[30] “The United Kingdom has followed suit with a CBAM that is scheduled to be implemented in 2027.” Resources for the Future, 2024 “There is also interest in border carbon adjustments in other key countries, with the UK, Australia, and the US making strides towards implementing these measures.” ICAP, 2024
[31] “China will expand its national carbon trading market to include the steel, aluminum, and cement industries at the end of the year.” “Chinese authorities hope lower emissions will help soften the blow from a new carbon tariff, known as CBAM, to be imposed by the European Union from 2026”; Bloomberg News, 2024.
[32] See page 19, UN WIPO, 2023
[33] “The Innovation Fund is one of the world’s largest funding programmes for the demonstration of innovative low-carbon technologies.” European Commission, n.d.
[34] Example testimonials: “I look forward to attending the next festival because of the enormous value-add” Julia Souder, Executive Director, LDES Council; “we are able to reach in one event most of the stakeholders around energy” Francesco Matteucci, Program Manager, European Innovation Council; “This festival brings together policymakers, academia, as well as financials and investors. And this is super important” Bhava Dhungana, Team Lead Climate Technology Sub-division, UN Climate Change Future Cleantech Festival, n.d.
What Is Future Cleantech Architects’ Cost-Effectiveness?
We developed a cost-effectiveness analysis (CEA) to estimate the cost-effectiveness of FCA’s policy engagement with the third revision of the EU’s RED III legislation in terms of dollars per metric ton of CO2e reduced/avoided. In particular, FCA advocated that Member States set a 5% target for innovative renewable energy installation, which was eventually enacted ('each Member State should set an indicative target for innovative renewable energy technology of at least 5% of newly installed renewable energy capacity by 2030'). FCA modeled the effect of this target and estimated that it could result in 21 MtCO2e of avoided emissions from 2023 to 2030. We compare this scenario to a counterfactual scenario where innovative renewables are still installed, but at a lower rate. We assume that the difference in mitigation potential of the two scenarios is temporary, lasting only until 2030. Our best guess is that FCA’s advocacy on RED III will avoid one tCO2e for around $0.14 (range: $0.01-$33). This CEA includes highly subjective guess parameters and should not be taken literally.
Overall, our analysis estimates that FCA’s work is highly cost-effective. We have low confidence in the ability of our CEA to estimate FCA’s general cost-effectiveness, and focusing this analysis on one aspect of FCA’s policy engagement is unlikely to generalize to its overall cost-effectiveness, but we generally view it as a positive input to our overall assessment of FCA. See the model for additional notes and citations.
Is There Room for More Funding?
FCA’s 2024 budget was €1.6 million per year, or about $1.75 million USD per year. FCA has ambitious growth plans to double in size in 2025, increasing its annual budget to €3.1 million. It has identified three strategic priorities that it thinks are vital to advancing its mission.
FCA’s main funder is Effektiv Spenden, and other funders include Founders Pledge and Doneer Effectief. It has comfortably managed to fundraise for its current budget and has a 1.6-year runway as of September 2024. However, our conversations with FCA and its funders suggest that there is limited capacity to fund expansion. Based on FCA’s plans for growth, we think it can effectively absorb a significant amount of additional funding in 2025.
FCA's Three Strategic Priorities for Expansion
Build capacity to shape the agenda of the 2024-2029 EU policy cycle.
Additional resources needed: 6 full-time equivalent (FTE) employees to manage policy relations, conduct technical and policy analyses, run marketing and communications activities, and provide senior leadership.
Key activities:
- Assess specific existing policy gaps within FCA’s focus areas.
- Engage in targeted advocacy efforts with EU policymakers to shape the 2024-2029 policy agenda.
- Provide swift and tailored technical and policy support to aid EU and Member States policymakers in developing specific policies.
- Expand strategic gatherings to unite relevant stakeholders and advocate for FCA’s priority sectors.
- Scout opportunities to advance the European innovation landscape, emphasizing global spillover effects.
- Advocate for mechanisms that bridge the commercialization gap for decarbonization technologies.
Deepen analytical and advocacy work on clean firm power.
Additional resources needed: 4.8 FTE employees to conduct technical and policy analyses, run marketing and communications activities, and manage policy relations.
Key activities:
- Conduct research and analysis to provide policymakers with science-based recommendations on clean firm power.
- Create awareness among policymakers, media, civil society, and international organizations about the need to a) assess the potential of clean, firm, dispatchable power and b) accelerate the deployment of these technologies.
- Publish reports, factsheets, and policy briefs aimed at policymakers with actionable policy recommendations.
- Organize events and engagements to educate stakeholders and promote the adoption of effective policies.
Strengthen international reach by leveraging its connections to intergovernmental organizations and building a presence in key strategic countries.
Additional resources needed: 5.9 FTE employees to conduct technical analyses and manage international communications and policy relations in new geographies.
Key activities:
- Leverage existing intergovernmental networks and activities to further international outreach, supporting initiatives from UNIDO, UN Climate Change, etc., which FCA has previously had to postpone due to lack of resources.
- Build influence in the key countries highlighted in its strategic international expansion plan (Spain, the US, Canada, and Saudi Arabia). Activities include developing country-specific versions of technical and policy products, using climate-PR platforms to amplify reach, piloting podcast and science-influencer collaborations, connecting with stakeholders within academia, and attending key summits to build an in-person presence.
Are There Major Co-Benefits or Potential Risks?
We think the co-benefits and potential risks of FCA’s efforts are similar to those for the broader effort to decarbonize heavy industry (see our decarbonizing heavy industry deep dive). We think the primary co-benefit of FCA’s work is pollution reduction in areas with heavy industry manufacturing or processing facilities (e.g., cement plants). In the absence of new pollution laws or increased enforcement of existing laws, decarbonizing heavy industry generally results in reduced pollution from manufacturing plants.[35]
Regarding potential risks, decarbonizing heavy industry may have unclear effects on global employment. For example, if the EU increases its domestic heavy industry production, as intended in the NZIA, this could result in increased EU employment.[36] However, if EU import tariffs cause high-carbon production facilities in another region to close, this could negatively impact employment in that region. We have not looked into whether we expect decarbonizing heavy industry to increase or decrease overall global employment.
[35] “Many decarbonization technologies have the added co-benefit of reducing short-lived climate pollutants, such as particulate matter (PM), nitrogen oxides (NOx), and sulfur dioxide (SO2), creating a unique opportunity for identifying strategies that promote both climate change solutions and opportunities for air quality improvement.” Jordan et al., 2024
[36] “The NZIA aims to achieve two key objectives: EU annual deployment needs: ensure that at least 40% of EU annual deployment needs for net-zero technologies are met domestically by 2030. Global production share: increase the EU share of global production of these technologies to 15% by 2040.” FCA, 2024
Key Uncertainties and Open Questions
- FCA’s capacity to absorb more funding: We are uncertain about the degree to which FCA has room for more funding. We are moderately confident that it can productively absorb additional funding at present. However, as FCA continues to develop a high-impact track record, it may enjoy substantial fundraising success. Depending on its expansion rate and strategy, FCA may be able to meet its funding needs without a recommendation from Giving Green. We plan to re-assess FCA’s room for more funding as part of our 2025 giving season review.
- FCA’s ability to rapidly grow in size and work effectively in new regions: FCA has ambitious growth plans to double in size, including an expansion into new geographies. Rapid growth tends to be a risk factor for organizations, especially if they do not have the operational resources to support it. FCA has successfully sustained rapid growth in the past, from its establishment in 2020 with only one team member to its 16 team members in October 2024. Our impression is that FCA has a strong operations team and is equipped to accommodate further growth. Its expansion to new geographies will also entail work in contexts where it is less experienced. Although we have some uncertainties about its ability to execute as effectively in these new contexts, we think its plans have been developed thoughtfully and strategically. Its strong ties to international and UN-type organizations also make FCA well-positioned for geographic diversification.
- Tractability of ambitious climate legislation in the current EU policy ecosystem: The 2024 EU elections saw right-wing parties strengthen their presence, with the Green parties significantly losing representation.[37] As a result, we think climate action is likely to be less of a priority than it was during the 2019-2024 policy cycle.[38] This could mean that Europe may not currently be the best political context in which to focus mitigation efforts; on the other hand, climate advocacy could be more important during this election cycle to ensure that support for climate remains in upcoming revisions to the instruments of the European Green Deal. In general, we think strategic policy work will continue to be tractable because the president of the Commission, Ursula von der Leyen, remains committed to Europe’s climate targets.[39] Her party, which sits on the center-right, is Europe’s largest political party and contains climate champions that have established working relationships with FCA. For example, MEP Markus Pieper spoke at FCA’s event at COP28 after working with FCA on RED III. As part of our 2024 strategy to decarbonize heavy industry, we diversified funding across the US, Europe, and Asia to leverage the unique advantages of each of these regions and hedge against geography-specific risks.
[37] “The first one is the self-evident main election outcome at the aggregate level. The right and far-right European party families – the governing European People’s Party and the European Conservatives and Reformists, plus the NI group – visibly increased their vote share, while the more progressive Renew Europe liberal party and, in particular, the Greens lost significantly.” Carbon Brief, 2024
[38] “while centrist parties continue to hold a majority in the new European parliament, the stronger presence of right-wing parties could make ambitious new laws harder to pass.” Carbon Brief, 2024
[39] Von Der Leyen: “Von der Leyen signals continuity by committing to all goals set out in the European Green Deal and implementing the EU’s legal framework to meet the 2030 target. She endorses a 90% emission reduction target for 2040 and aims to move further away from fossil fuels.” E3G, 2024
Bottom Line and Next Steps
Giving Green classifies FCA as one of our Top Nonprofits addressing climate change. We think FCA’s focus on and expertise in neglected areas in the climate mitigation portfolio fill a critical space in the civil society ecosystem. In addition, our impression is that FCA has been successful at folding this technical expertise into the EU policymaking process, thereby increasing policymakers’ knowledge and the effectiveness of policy vehicles. The organization will use additional funding to grow in size, expand its analytical and advocacy work on clean firm power, and grow its international reach by leveraging its connections to intergovernmental organizations and building a presence in key countries. We think this international expansion will strengthen global climate discourse.
Support Our Work
Giving Green Fund
One fund. Global impact. One hundred percent of your gift supports a portfolio of high-impact climate organizations, vetted by our research.
Best for:
Donors who want the simplest way to impact multiple climate solutions.
Top Climate Nonprofits
Meet the organizations on Giving Green’s list of high-impact nonprofits working to decarbonize our future, identified through our rigorous research.
Best for:
Donors who want to give directly and independently.
Support Our Work
We thoroughly research climate initiatives so you can give with confidence. For every $1 we receive, our work unlocks another $21 for effective climate solutions.
Best for:
Donors who want to amplify their impact through research.



.png)
.png)





.png)
.jpg)

.png)
.png)

.png)

.png)
.png)
.png)
.png)
.png)
.png)
.png)
.png)





.png)
.png)


.png)






.png)

.png)




.jpg)

.png)



.png)

.png)
.png)








.png)


.png)



.png)
.png)


.png)
.png)

.png)
.png)






